Register
Process Type
Graphical expression
Mind Type
Structured expression
Note Type
Efficient expression

Create decision tree diagram models online

Free to use
Create decision tree diagram models online
What is Decision Tree Diagram

A decision tree model is a supervised learning algorithm based on a tree structure. It is a graphical tool used for decision analysis, evaluating project risk, and calculating the probability of the net present value being greater than or equal to zero based on known probabilities of various situations. ProcessOn supports online creation of decision tree models and offers a vast number of decision tree model templates and examples that you can copy, allowing you to easily create professional and visually appealing decision tree models.

Free to use

ProcessOn Decision Tree Diagram Key Features

Online Collaboration

Supports real-time multi-user co-creation with shareable links for instant information transfer

Online Collaboration
One-Click AI Generation

Automatically generates graphics from text input and applies style enhancements

One-Click AI Generation
Personalized Style Customization

Prebuilt themes with full customization for personalized designs

Personalized Style Customization
Multiple Component Types

Supports icons, images, labels, LaTeX formulas, code blocks, links, attachments and more

Multiple Component Types
Multi-Format Compatibility

Export: PNG, VISIO, PDF, SVG | Import: VISIO, Mermaid

Multi-Format Compatibility
Cross-Device Sync

Real-time cloud storage, multi-device sync, version history, and secure data protection

Cross-Device Sync
Principles of Decision Trees

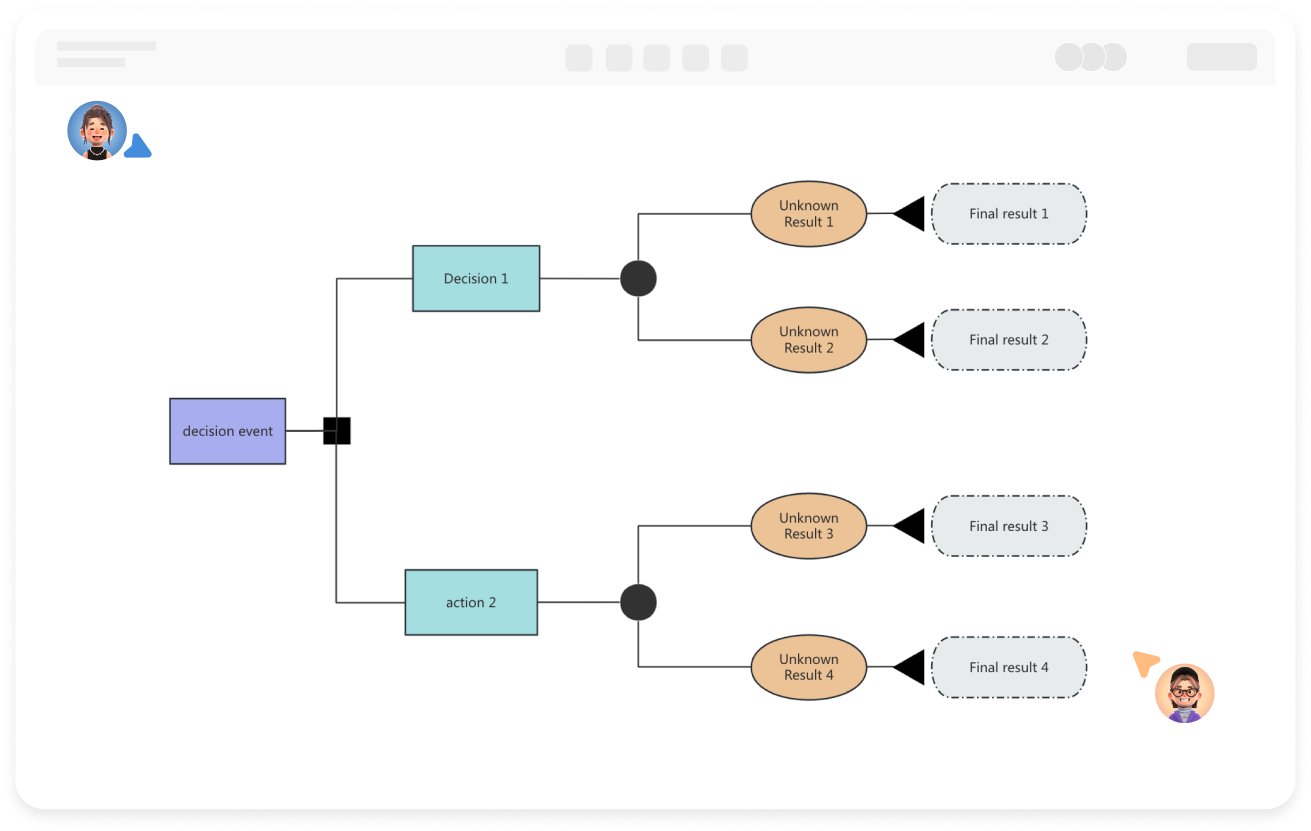
The decision tree model represents different decision paths through branch nodes, while leaf nodes represent various possible outcomes or outputs. Each internal node (non-leaf node) represents a test condition or decision point, and based on the different values of this condition, the decision path will lead to different child nodes.

Create Charts Online
Principles
Components of the Decision Tree Model

Decision Node (Tree Root): This is the starting point of the decision tree, indicating a decision needs to be made.
Option Branch: Several branches are drawn from the decision node, each representing a possible option or decision path, known as option branches.
Chance Node: Represents uncertain events or unknown outcomes.
Probability Branch: Branches drawn from the state node are called probability branches. The number of probability branches indicates the number of possible natural states, and each branch needs to specify the content of the state and its probability.
Terminal Node (Leaf): Also known as the end node, this is the endpoint of the decision process, reflecting the final state or decision outcome under different conditions.

Create Charts Online
Components
Best Practices for Designing Decision Tree Models

1. Clearly define the decision objective, ensuring the root node accurately reflects the core issue.
2. Branch design should follow the principles of mutual exclusivity and completeness, with each node corresponding to a specific condition, and branches covering all possible scenarios to avoid omissions or overlaps.
3. Verify logical consistency to ensure that every path from root to leaf complies with actual business rules.

Create Charts Online
Best
Applications of Decision Tree Models

Business Analysis: Customer segmentation and targeted marketing, dividing groups based on characteristics such as customer age and consumption habits to formulate targeted strategies; it can also assist in product pricing, analyzing factors like cost and market demand to determine the optimal price.
Medical Diagnosis: Assists doctors in diagnosing diseases step by step based on patient symptoms and test results, improving diagnostic accuracy and efficiency.
Credit Evaluation: Assessing loan risk levels based on income, debt, credit history, etc., to decide whether to lend.

Create Charts Online
Applications

Decision Tree Diagram How to Draw?

Decision Tree DiagramHow to Draw?
1
Create a new flowchart to clarify the problem to be solved or the decision-making goal, and drag a rectangle onto the canvas as the root node of the decision tree.
2
Double-click the shape to add text, and click the "+" on the shape to create branches between nodes.
3
Supplement the decision tree with subsequent decision nodes, chance nodes, terminal nodes, and branch elements.
4
Select a node or branch, and the top toolbar allows you to set text style and connection line style.
5
After creating the decision tree diagram, click the "Export" button to choose to export it as an image or PDF format. You can also set a share link to share with others.
Free to use

Decision Tree Diagram Drawing Guide

  • How to create a decision tree diagram? Tutorials, templates, examples

    How to create a decision tree diagram? Tutorials, templates, examples

    In today's data-driven era, decision tree diagrams, as an intuitive and powerful analytical tool, are gradually becoming a powerful assistant for decision makers in all walks of life. This article will introduce the concept, composition, drawing tutorials , examples , etc. of decision tree diagrams in an easy-to-understand way to help readers master this powerful tool and improve decision-making efficiency and quality.
    Skye
    2024-12-30
    7099
  • A Complete Guide to Product Roadmaps - Concepts, Types, and Tutorials

    A Complete Guide to Product Roadmaps - Concepts, Types, and Tutorials

    The product roadmap is a core tool in product management. It not only helps teams clarify their direction but also allows stakeholders to intuitively understand the product roadmap. This article will systematically explain the secrets of the product roadmap, from basic concepts to practical techniques.
    ProcessOn-Skye
    2025-10-16
    1049
  • Beginner's Guide to Technology Roadmaps - Free Templates and Examples

    Beginner's Guide to Technology Roadmaps - Free Templates and Examples

    In today's rapidly changing technology field, technology roadmaps have become an important tool for enterprises or scientific research to formulate technology innovation plans and improve independent innovation capabilities. It can not only help enterprises clarify the direction of technology development, but also ensure that each link is completed on time and achieve the expected goals . This article will provide you with a detailed guide, through 7 key steps, to teach you how to build and draw an efficient technology roadmap, and also come with free templates and success cases .
    Skye
    2025-03-10
    3833
  • What is DFD (Data Flow Diagram)? Symbols, Structure, Tutorials, Examples

    What is DFD (Data Flow Diagram)? Symbols, Structure, Tutorials, Examples

    Data flow diagram (DFD) is a graphical representation method used to depict the flow, storage, processing of data in a system and the interaction between external entities. This article will systematically explain the components, types, application scenarios, drawing tutorials, etc. of data flow diagrams, and share multiple examples, hoping to help you understand data flow diagrams.
    Skye
    2024-11-28
    9168

Decision Tree Diagram Template Recommendations

More Templates

Decision Tree Diagram Frequently asked questions

What data preparation is needed to build a decision tree?

It is necessary to organize features (such as age, income) and target variables (such as whether to purchase), and handle missing or outlier values to ensure data quality.

What types of data are suitable for decision trees?

Decision trees are suitable for handling numerical data (such as age, income) and categorical data (such as gender, occupation).

How to simplify a decision tree with too many nodes causing confusion?

Merge low-frequency or similar branches, focus on key decision points, or split complex subtrees into independent modules.

What is the difference between decision trees and logistic regression, and how to choose?

Decision trees make hierarchical decisions through branching rules, suitable for nonlinear relationships; logistic regression directly outputs probabilities, suitable for linearly separable problems. When data is complex, try decision trees first.

How to increase the readability of a decision tree diagram?

Use visual elements such as colors and shapes to distinguish node types (such as decision, opportunity, result) to enhance readability.

Related Diagrams