Type de processus
Expression graphique
Type de réflexion
Expression structurée
Type de note
Expression efficace

Créez en ligne des modèles de diagrammes d'arbres de décision.

Utilisation gratuite
Créez en ligne des modèles de diagrammes d'arbres de décision.
Qu'est-ce que Diagramme d'Arbre de Décision

Un modèle d'arbre de décision est un algorithme d'apprentissage supervisé basé sur une structure arborescente. C'est un outil graphique utilisé pour l'analyse décisionnelle, l'évaluation des risques de projet et le calcul de la probabilité que la valeur actuelle nette soit supérieure ou égale à zéro en fonction des probabilités connues de diverses situations. ProcessOn prend en charge la création en ligne de modèles d'arbres de décision et offre un grand nombre de modèles et d'exemples d'arbres de décision que vous pouvez copier, vous permettant de créer facilement des modèles d'arbres de décision professionnels et visuellement attrayants.

Utilisation gratuite

ProcessOn Diagramme d'Arbre de Décision Fonctionnalités clés

Collaboration en ligne

Collaboration en temps réel multi-utilisateurs avec liens partageables pour transfert instantané

Collaboration en ligne
Génération IA en un clic

Génération automatique de graphiques à partir de texte avec amélioration de style

Génération IA en un clic
Personnalisation du style

Thèmes prédéfinis avec personnalisation complète

Personnalisation du style
Composants multiples

Supporte icônes, images, étiquettes, formules LaTeX, blocs de code, liens, pièces jointes

Composants multiples
Compatibilité multi-formats

Exporter : PNG, VISIO, PDF, SVG | Importer : VISIO, Mermaid

Compatibilité multi-formats
Synchronisation multi-appareils

Stockage cloud temps réel, synchronisation multi-appareils, historique des versions et sécurité des données

Synchronisation multi-appareils
Principes des arbres de décision

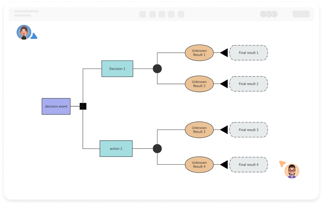
Le modèle d'arbre de décision représente différents chemins de décision à travers des nœuds de branchement, tandis que les nœuds feuilles représentent divers résultats ou sorties possibles. Chaque nœud interne (nœud non-feuille) représente une condition de test ou un point de décision, et en fonction des différentes valeurs de cette condition, le chemin de décision mènera à différents nœuds enfants.

Créer des diagrammes en ligne
Principes
Composantes d'un modèle d'arbre de décision

Nœud de décision (Racine de l'arbre) : Il s'agit du point de départ de l'arbre de décision, indiquant qu'une décision doit être prise.
Branche d'option : Plusieurs branches sont tracées à partir du nœud de décision, chacune représentant une option possible ou un chemin de décision, connues sous le nom de branches d'option.
Nœud de chance : Représente des événements incertains ou des résultats inconnus.
Branche de probabilité : Les branches tracées à partir du nœud d'état sont appelées branches de probabilité. Le nombre de branches de probabilité indique le nombre d'états naturels possibles, et chaque branche doit spécifier le contenu de l'état et sa probabilité.
Nœud terminal (Feuille) : Également connu sous le nom de nœud final, il s'agit du point d'aboutissement du processus de décision, reflétant l'état final ou le résultat de la décision dans différentes conditions.

Créer des diagrammes en ligne
Composantes
Bonnes pratiques pour la conception de modèles d'arbres de décision

1. Définir clairement l'objectif de la décision, en s'assurant que le nœud racine reflète précisément le problème central.
2. La conception des branches doit suivre les principes d'exclusivité mutuelle et d'exhaustivité, chaque nœud correspondant à une condition spécifique, et les branches couvrant tous les scénarios possibles pour éviter les omissions ou les chevauchements.
3. Vérifier la cohérence logique pour s'assurer que chaque chemin de la racine à la feuille respecte les règles commerciales réelles.

Créer des diagrammes en ligne
Bonnes
Applications des modèles d'arbres de décision

Analyse commerciale : Segmentation de la clientèle et marketing ciblé, divisant les groupes en fonction de caractéristiques telles que l'âge des clients et les habitudes de consommation pour formuler des stratégies ciblées ; il peut également aider à la tarification des produits, en analysant des facteurs comme le coût et la demande du marché pour déterminer le prix optimal.
Diagnostic médical : Aide les médecins à diagnostiquer les maladies étape par étape en fonction des symptômes des patients et des résultats des tests, améliorant ainsi la précision et l'efficacité du diagnostic.
Évaluation du crédit : Évaluer les niveaux de risque de prêt en fonction du revenu, de la dette, de l'historique de crédit, etc., pour décider s'il faut prêter.

Créer des diagrammes en ligne
Applications

Diagramme d'Arbre de Décision Comment dessiner ?

Diagramme d'Arbre de DécisionComment dessiner ?
1
Créez un nouvel organigramme pour clarifier le problème à résoudre ou l'objectif de prise de décision, et faites glisser un rectangle sur la toile comme nœud racine de l'arbre de décision.
2
Double-cliquez sur la forme pour ajouter du texte, et cliquez sur le "+" sur la forme pour créer des branches entre les nœuds.
3
Complétez l'arbre de décision avec les nœuds de décision suivants, les nœuds de chance, les nœuds terminaux et les éléments de branche.
4
Sélectionnez un nœud ou une branche, et la barre d'outils supérieure vous permet de définir le style de texte et le style de ligne de connexion.
5
Après avoir créé le diagramme de l'arbre de décision, cliquez sur le bouton "Exporter" pour choisir de l'exporter au format image ou PDF. Vous pouvez également définir un lien de partage pour partager avec d'autres.
Utilisation gratuite

Diagramme d'Arbre de Décision Guide de dessin

  • Comment créer un diagramme d'arbre de décision ? Tutoriels, modèles, exemples.

    Comment créer un diagramme d'arbre de décision ? Tutoriels, modèles, exemples.

    À l'ère du numérique, les arbres de décision, outils d'analyse intuitifs et performants, s'imposent progressivement comme des assistants précieux pour les décideurs de tous les secteurs. Cet article propose une introduction claire et concise aux concepts, à la structure, aux tutoriels de dessin et à des exemples d'arbres de décision, permettant ainsi aux lecteurs de maîtriser cet outil puissant et d'améliorer l'efficacité et la qualité de leurs prises de décision.
    Skye
    2025-11-26
    518
  • Guide complet des feuilles de route produit : concepts, types et tutoriels

    Guide complet des feuilles de route produit : concepts, types et tutoriels

    La feuille de route produit est un outil essentiel de la gestion de produit. Elle aide non seulement les équipes à clarifier leur orientation, mais permet également aux parties prenantes de la comprendre intuitivement. Cet article explique de manière systématique les secrets de la feuille de route produit, des concepts de base aux techniques pratiques.
    ProcessOn-Skye
    2025-10-17
    293
  • Feuille de route technologique : guide du débutant – avec modèles et exemples gratuits

    Feuille de route technologique : guide du débutant – avec modèles et exemples gratuits

    Dans le paysage technologique actuel en constante évolution, les feuilles de route technologiques sont devenues un outil essentiel pour les entreprises et les institutions de recherche . Elles leur permettent d'élaborer des plans d'innovation technologique et de renforcer leur autonomie en la matière. Elles aident non seulement les entreprises à clarifier leur orientation de développement technologique, mais aussi à garantir le respect des délais et l'atteinte des objectifs fixés . Cet article propose un guide détaillé, en sept étapes clés, pour construire et élaborer une feuille de route technologique efficace , et met à votre disposition des modèles gratuits ainsi que des exemples de réussite.
    Skye
    2025-11-06
    338

Diagramme d'Arbre de Décision Modèles recommandés

Plus de modèles

Diagramme d'Arbre de Décision Questions fréquemment posées

Quelle préparation des données est nécessaire pour construire un arbre de décision ?

Il est nécessaire d'organiser les caractéristiques (telles que l'âge, le revenu) et les variables cibles (telles que l'achat ou non), et de gérer les valeurs manquantes ou aberrantes pour garantir la qualité des données.

Quels types de données conviennent aux arbres de décision ?

Les arbres de décision sont adaptés pour traiter des données numériques (telles que l'âge, le revenu) et des données catégorielles (telles que le sexe, la profession).

Comment simplifier un arbre de décision avec trop de nœuds causant de la confusion ?

Fusionner les branches à faible fréquence ou similaires, se concentrer sur les points de décision clés, ou diviser les sous-arbres complexes en modules indépendants.

Quelle est la différence entre les arbres de décision et la régression logistique, et comment choisir ?

Les arbres de décision prennent des décisions hiérarchiques via des règles de branchement, adaptés aux relations non linéaires ; la régression logistique produit directement des probabilités, adaptée aux problèmes linéairement séparables. Lorsque les données sont complexes, essayez d'abord les arbres de décision.

Comment augmenter la lisibilité d'un diagramme d'arbre de décision ?

Utilisez des éléments visuels tels que des couleurs et des formes pour distinguer les types de nœuds (tels que décision, opportunité, résultat) afin d'améliorer la lisibilité.

Graphiques associés