Processo Tipo
Expressão gráfica
Pensamento Tipo
Expressão estruturada
Anotações Tipo
Expressão eficiente

Crie modelos de diagramas de árvore de decisão online.

Livre para usar
Crie modelos de diagramas de árvore de decisão online.
O que é Diagrama de Árvore de Decisão

Um modelo de árvore de decisão é um algoritmo de aprendizado supervisionado baseado em uma estrutura de árvore. É uma ferramenta gráfica usada para análise de decisão, avaliação de risco de projeto e cálculo da probabilidade do valor presente líquido ser maior ou igual a zero com base em probabilidades conhecidas de várias situações. O ProcessOn suporta a criação online de modelos de árvore de decisão e oferece um grande número de modelos e exemplos de árvore de decisão que você pode copiar, permitindo que você crie facilmente modelos de árvore de decisão profissionais e visualmente atraentes.

Livre para usar

ProcessOn Diagrama de Árvore de Decisão Destaques

Colaboração online

Colaboração em tempo real multiutilizador com links partilháveis para transferência instantânea

Colaboração online
Geração IA com um clique

Gera automaticamente gráficos a partir de texto com melhorias de estilo

Geração IA com um clique
Personalização de estilo

Temas predefinidos com personalização completa

Personalização de estilo
Componentes diversos

Suporta ícones, imagens, etiquetas, fórmulas LaTeX, blocos de código, links, anexos

Componentes diversos
Compatibilidade multi-formatos

Exportar: PNG, VISIO, PDF, SVG | Importar: VISIO, Mermaid

Compatibilidade multi-formatos
Sincronização multi-dispositivo

Armazenamento cloud em tempo real, sincronização multi-dispositivo, histórico de versões e segurança de dados

Sincronização multi-dispositivo
Principles of Decision Trees

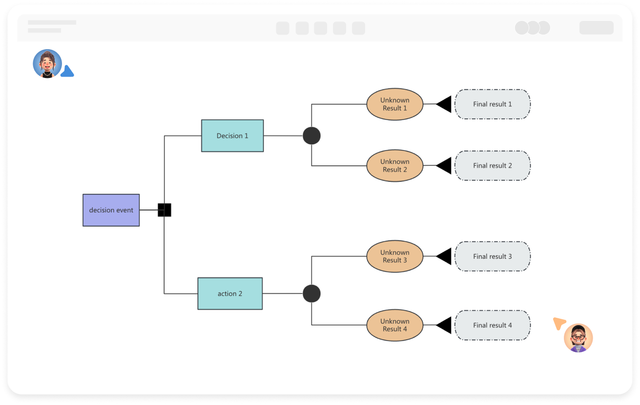
O modelo de árvore de decisão representa diferentes caminhos de decisão através de nós de ramificação, enquanto nós folha representam vários possíveis resultados ou saídas. Cada nó interno (nó não-folha) representa uma condição de teste ou ponto de decisão, e baseado nos diferentes valores dessa condição, o caminho de decisão levará a diferentes nós filhos.

Criar diagramas online
Principles
Components of the Decision Tree Model

Nó de Decisão (Raiz da Árvore): Este é o ponto de início da árvore de decisão, indicando que uma decisão precisa ser tomada.
Ramo de Opção: Vários ramos são desenhados a partir do nó de decisão, cada um representando uma opção possível ou caminho de decisão, conhecidos como ramos de opção.
Nó de Chance: Representa eventos incertos ou resultados desconhecidos.
Ramo de Probabilidade: Ramos desenhados a partir do nó de estado são chamados ramos de probabilidade. O número de ramos de probabilidade indica o número de possíveis estados naturais, e cada ramo precisa especificar o conteúdo do estado e sua probabilidade.
Nó Terminal (Folha): Também conhecido como o nó final, este é o ponto final do processo de decisão, refletindo o estado final ou resultado da decisão sob diferentes condições.

Criar diagramas online
Components
Best Practices for Designing Decision Tree Models

1. Defina claramente o objetivo da decisão, garantindo que o nó raiz reflete precisamente a questão central.
2. O design dos ramos deve seguir os princípios de exclusividade mútua e completude, com cada nó correspondendo a uma condição específica, e os ramos cobrindo todos os cenários possíveis para evitar omissões ou sobreposições.
3. Verifique a consistência lógica para garantir que todos os caminhos da raiz à folha cumpram as regras de negócio atuais.

Criar diagramas online
Best
Applications of Decision Tree Models

Análise de Negócios: Segmentação de clientes e marketing direcionado, dividindo grupos baseados em características como idade do cliente e hábitos de consumo para formular estratégias direcionadas; pode também ajudar na precificação de produtos, analisando fatores como custo e demanda de mercado para determinar o preço ótimo.
Diagnóstico Médico: Auxilia médicos no diagnóstico de doenças passo a passo baseado em sintomas do paciente e resultados de exames, melhorando a precisão e eficiência do diagnóstico.
Avaliação de Crédito: Avaliando níveis de risco de empréstimos baseados em renda, dívida, histórico de crédito, etc., para decidir se deve emprestar.

Criar diagramas online
Applications

Diagrama de Árvore de Decisão Como desenhar?

Diagrama de Árvore de DecisãoComo desenhar?
1
Crie um novo fluxograma para esclarecer o problema a ser resolvido ou o objetivo de tomada de decisão, e arraste um retângulo para a tela como o nó raiz da árvore de decisão.
2
Dê um duplo clique na forma para adicionar texto e clique no "+" na forma para criar ramificações entre os nós.
3
Complete a árvore de decisão com nós de decisão subsequentes, nós de chance, nós terminais e elementos de ramificação.
4
Selecione um nó ou ramificação, e a barra de ferramentas superior permite definir o estilo do texto e o estilo da linha de conexão.
5
Após criar o diagrama da árvore de decisão, clique no botão "Exportar" para escolher exportá-lo como imagem ou formato PDF. Você também pode definir um link de compartilhamento para compartilhar com outros.
Livre para usar

Diagrama de Árvore de Decisão Guia de desenho

  • Como criar um diagrama de árvore de decisão? Tutoriais, modelos, exemplos.

    Como criar um diagrama de árvore de decisão? Tutoriais, modelos, exemplos.

    Na era atual, orientada por dados, os diagramas de árvore de decisão, como uma ferramenta analítica intuitiva e poderosa, estão se tornando gradualmente um auxílio valioso para tomadores de decisão em diversos setores. Este artigo fornecerá uma introdução clara e concisa aos conceitos, estrutura, tutoriais de desenho e exemplos de diagramas de árvore de decisão, ajudando os leitores a dominar essa poderosa ferramenta e aprimorar a eficiência e a qualidade da tomada de decisões.
    Skye
    2025-11-26
    227
  • Um guia completo para roteiros de produtos - conceitos, tipos e tutoriais

    Um guia completo para roteiros de produtos - conceitos, tipos e tutoriais

    O roteiro do produto é uma ferramenta essencial na gestão de produtos. Ele não apenas ajuda as equipes a esclarecer sua direção, mas também permite que as partes interessadas entendam o roteiro do produto intuitivamente. Este artigo explicará sistematicamente os segredos do roteiro do produto, desde os conceitos básicos até as técnicas práticas.
    ProcessOn-Skye
    2025-10-17
    247
  • Guia para Iniciantes em Roteiro Tecnológico - com Modelos e Exemplos Gratuitos

    Guia para Iniciantes em Roteiro Tecnológico - com Modelos e Exemplos Gratuitos

    No cenário tecnológico atual, em rápida evolução, os roteiros tecnológicos tornaram-se uma ferramenta crucial para empresas e instituições de pesquisa formularem planos de inovação tecnológica e aprimorarem suas capacidades de inovação independente. Eles não apenas ajudam as empresas a esclarecerem sua direção de desenvolvimento tecnológico, mas também garantem que cada etapa seja concluída no prazo , atingindo os objetivos esperados . Este artigo fornece um guia detalhado, ensinando como construir e criar um roteiro tecnológico eficaz por meio de sete etapas principais, juntamente com modelos gratuitos e casos de sucesso.
    Skye
    2025-11-06
    228

Diagrama de Árvore de Decisão Modelos recomendados

Mais modelos

Diagrama de Árvore de Decisão Perguntas frequentes

Qual preparação de dados é necessária para construir uma árvore de decisão?

É necessário organizar características (como idade, renda) e variáveis alvo (como se vai comprar ou não), e lidar com valores ausentes ou discrepantes para garantir a qualidade dos dados.

Quais tipos de dados são adequados para árvores de decisão?

Árvores de decisão são adequadas para lidar com dados numéricos (como idade, renda) e dados categóricos (como gênero, ocupação).

Como simplificar uma árvore de decisão com muitos nós que causam confusão?

Unir ramos de baixa frequência ou semelhantes, focar em pontos de decisão chave, ou dividir subárvores complexas em módulos independentes.

Qual a diferença entre árvores de decisão e regressão logística, e como escolher entre elas?

Árvores de decisão tomam decisões hierárquicas através de regras de ramificação, adequadas para relações não lineares; regressão logística diretamente produz probabilidades, adequada para problemas linearmente separáveis. Quando os dados são complexos, tente árvores de decisão primeiro.

Como aumentar a legibilidade de um diagrama de árvore de decisão?

Use elementos visuais como cores e formas para distinguir tipos de nós (como decisão, oportunidade, resultado) para melhorar a legibilidade.

Gráficos relacionados