Quy Trình Loại
Biểu thức đồ họa
Suy Nghĩ Loại
Biểu thức có cấu trúc
Ghi Chú Loại
Biểu thức hiệu quả

Tạo mô hình sơ đồ cây quyết định trực tuyến

Miễn phí sử dụng
Tạo mô hình sơ đồ cây quyết định trực tuyến
Là gì Sơ đồ Cây Quyết Định

Một mô hình cây quyết định là một thuật toán học có giám sát dựa trên một cấu trúc cây. Nó là một công cụ đồ họa được sử dụng cho phân tích quyết định, đánh giá rủi ro dự án, và tính toán xác suất giá trị hiện tại ròng lớn hơn hoặc bằng không dựa trên các xác suất đã biết của các tình huống khác nhau. ProcessOn hỗ trợ tạo mô hình cây quyết định trực tuyến và cung cấp một số lượng lớn các mẫu và ví dụ mô hình cây quyết định mà bạn có thể sao chép, cho phép bạn dễ dàng tạo mô hình cây quyết định chuyên nghiệp và hấp dẫn về mặt hình ảnh.

Miễn phí sử dụng

ProcessOn Sơ đồ Cây Quyết Định Tính năng nổi bật

Cộng tác trực tuyến

Cộng tác đa người dùng thời gian thực với liên kết chia sẻ để chuyển thông tin ngay lập tức

Cộng tác trực tuyến
Tạo bằng AI một cú nhấp

Tạo đồ họa tự động từ văn bản với cải tiến phong cách

Tạo bằng AI một cú nhấp
Tùy chỉnh phong cách

Chủ đề dựng sẵn với tùy chỉnh đầy đủ

Tùy chỉnh phong cách
Nhiều thành phần

Hỗ trợ biểu tượng, hình ảnh, nhãn, công thức LaTeX, khối mã, liên kết, tệp đính kèm

Nhiều thành phần
Hỗ trợ đa định dạng

Xuất: PNG, VISIO, PDF, SVG | Nhập: VISIO, Mermaid

Hỗ trợ đa định dạng
Đồng bộ đa thiết bị

Lưu trữ đám mây thời gian thực, đồng bộ đa thiết bị, lịch sử phiên bản và bảo mật dữ liệu

Đồng bộ đa thiết bị
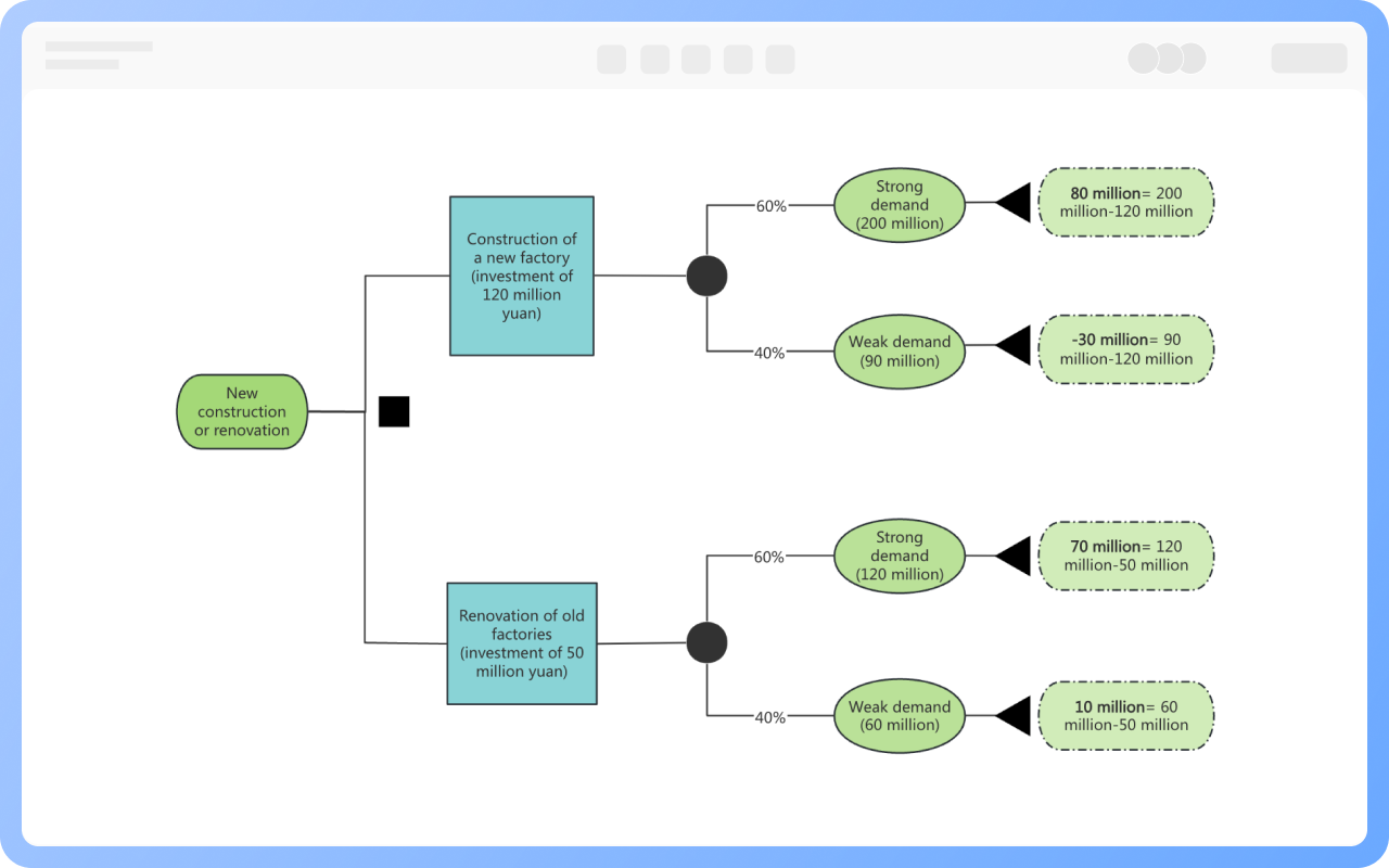
Nguyên tắc của Cây Quyết Định

Mô hình cây quyết định biểu diễn các đường dẫn quyết định khác nhau thông qua các nút nhánh, trong khi các nút lá biểu diễn các kết quả hoặc đầu ra khả thi khác nhau. Mỗi nút nội bộ (không phải nút lá) biểu diễn một điều kiện kiểm tra hoặc điểm quyết định, và dựa trên các giá trị khác nhau của điều kiện này, đường dẫn quyết định sẽ dẫn đến các nút con khác nhau.

Tạo biểu đồ trực tuyến
Nguyên
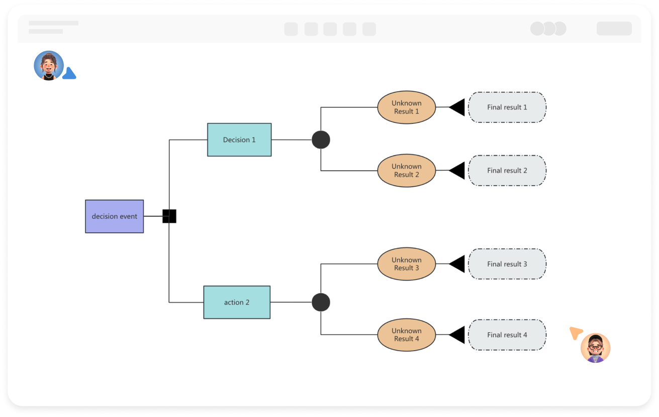
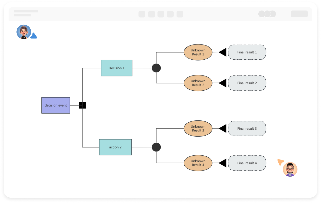
Thành phần của Mô Hình Cây Quyết Định

Nút Quyết định (Gốc cây): Đây là điểm khởi đầu của cây quyết định, biểu thị cần đưa ra quyết định.
Nhánh Tùy chọn: Một số nhánh được rút ra từ nút quyết định, mỗi nhánh đại diện cho một lựa chọn hoặc đường dẫn quyết định khả dĩ, được gọi là nhánh tùy chọn.
Nút Cơ hội: Biểu diễn các sự kiện không chắc chắn hoặc kết quả chưa biết.
Nhánh Xác suất: Các nhánh được rút ra từ nút trạng thái được gọi là nhánh xác suất. Số lượng nhánh xác suất biểu thị số lượng trạng thái tự nhiên khả dĩ, và mỗi nhánh cần chỉ rõ nội dung của trạng thái và xác suất của nó.
Nút Đầu cuối (Nút Lá): Còn được gọi là nút kết thúc, đây là điểm cuối của quá trình quyết định, phản ánh trạng thái cuối cùng hoặc kết quả quyết định trong các điều kiện khác nhau.

Tạo biểu đồ trực tuyến
Thành
Thực hành tốt nhất để Thiết kế Mô Hình Cây Quyết Định

1. Xác định rõ ràng mục tiêu quyết định, đảm bảo nút gốc phản ánh chính xác vấn đề cốt lõi.
2. Thiết kế nhánh phải tuân thủ nguyên tắc loại trừ lẫn nhau và hoàn chỉnh, với mỗi nút tương ứng với một điều kiện cụ thể, và các nhánh bao quát tất cả các tình huống có thể xảy ra để tránh bỏ sót hoặc chồng chéo.
3. Kiểm tra tính nhất quán logic để đảm bảo mọi đường dẫn từ gốc đến lá đều tuân thủ các quy tắc kinh doanh thực tế.

Tạo biểu đồ trực tuyến
Thực
Ứng dụng của Mô Hình Cây Quyết Định

Phân tích Kinh doanh: Phân khúc khách hàng và tiếp thị mục tiêu, phân chia các nhóm dựa trên các đặc điểm như độ tuổi và thói quen tiêu dùng của khách hàng để xây dựng các chiến lược mục tiêu; nó cũng có thể hỗ trợ định giá sản phẩm, phân tích các yếu tố như chi phí và nhu cầu thị trường để xác định mức giá tối ưu.
Chẩn đoán Y khoa: Hỗ trợ bác sĩ chẩn đoán bệnh từng bước dựa trên các triệu chứng và kết quả xét nghiệm của bệnh nhân, cải thiện độ chính xác và hiệu quả chẩn đoán.
Đánh giá Tín dụng: Đánh giá mức độ rủi ro cho vay dựa trên thu nhập, nợ, lịch sử tín dụng, v.v., để quyết định có nên cho vay hay không.

Tạo biểu đồ trực tuyến
Ứng

Sơ đồ Cây Quyết Định Cách vẽ?

Sơ đồ Cây Quyết ĐịnhCách vẽ?
1
Tạo một sơ đồ luồng mới để làm rõ vấn đề cần giải quyết hoặc mục tiêu ra quyết định, và kéo một hình chữ nhật lên canvas làm nút gốc của cây quyết định.
2
Nhấp đúp vào hình để thêm văn bản, và nhấp vào dấu "+" trên hình để tạo nhánh giữa các nút.
3
Bổ sung cây quyết định với các nút quyết định tiếp theo, các nút cơ hội, các nút kết thúc và các yếu tố nhánh.
4
Chọn một nút hoặc nhánh, thanh công cụ trên cùng cho phép bạn đặt kiểu văn bản và kiểu đường kết nối.
5
Sau khi tạo sơ đồ cây quyết định, nhấp vào nút "Xuất" để chọn xuất nó dưới dạng hình ảnh hoặc định dạng PDF. Bạn cũng có thể đặt một liên kết chia sẻ để chia sẻ với người khác.
Miễn phí sử dụng

Sơ đồ Cây Quyết Định Hướng dẫn vẽ

  • How to create a decision tree diagram? Tutorials, templates, examples

    How to create a decision tree diagram? Tutorials, templates, examples

    In today's data-driven era, decision tree diagrams, as an intuitive and powerful analytical tool, are gradually becoming a powerful assistant for decision makers in all walks of life. This article will introduce the concept, composition, drawing tutorials , examples , etc. of decision tree diagrams in an easy-to-understand way to help readers master this powerful tool and improve decision-making efficiency and quality.
    Skye
    2024-12-30
    7122
  • A Complete Guide to Product Roadmaps - Concepts, Types, and Tutorials

    A Complete Guide to Product Roadmaps - Concepts, Types, and Tutorials

    The product roadmap is a core tool in product management. It not only helps teams clarify their direction but also allows stakeholders to intuitively understand the product roadmap. This article will systematically explain the secrets of the product roadmap, from basic concepts to practical techniques.
    ProcessOn-Skye
    2025-10-16
    1055
  • Beginner's Guide to Technology Roadmaps - Free Templates and Examples

    Beginner's Guide to Technology Roadmaps - Free Templates and Examples

    In today's rapidly changing technology field, technology roadmaps have become an important tool for enterprises or scientific research to formulate technology innovation plans and improve independent innovation capabilities. It can not only help enterprises clarify the direction of technology development, but also ensure that each link is completed on time and achieve the expected goals . This article will provide you with a detailed guide, through 7 key steps, to teach you how to build and draw an efficient technology roadmap, and also come with free templates and success cases .
    Skye
    2025-03-10
    3847
  • What is DFD (Data Flow Diagram)? Symbols, Structure, Tutorials, Examples

    What is DFD (Data Flow Diagram)? Symbols, Structure, Tutorials, Examples

    Data flow diagram (DFD) is a graphical representation method used to depict the flow, storage, processing of data in a system and the interaction between external entities. This article will systematically explain the components, types, application scenarios, drawing tutorials, etc. of data flow diagrams, and share multiple examples, hoping to help you understand data flow diagrams.
    Skye
    2024-11-28
    9186

Sơ đồ Cây Quyết Định Mẫu đề xuất

Thêm mẫu

Sơ đồ Cây Quyết Định Những câu hỏi thường gặp

Cần chuẩn bị dữ liệu gì để xây dựng một cây quyết định?

yueCần tổ chức các đặc tính (như tuổi, thu nhập) và các biến mục tiêu (như có mua hay không), và xử lý các giá trị thiếu hoặc bất thường để đảm bảo chất lượng dữ liệu.

Loại dữ liệu nào phù hợp cho cây quyết định?

Cây quyết định phù hợp để xử lý dữ liệu số (như tuổi, thu nhập) và dữ liệu phân loại (như giới tính, nghề nghiệp).

Làm thế nào để đơn giản hóa một cây quyết định có quá nhiều nút gây nhầm lẫn?

Gộp các nhánh có tần số thấp hoặc tương tự, tập trung vào các điểm quyết định chính, hoặc chia nhỏ các cây con phức tạp thành các module độc lập.

Sự khác biệt giữa cây quyết định và hồi quy logistic là gì, và làm thế nào để lựa chọn?

Cây quyết định thực hiện các quyết định phân cấp thông qua các quy tắc phân nhánh, phù hợp cho các mối quan hệ phi tuyến tính; hồi quy logistic trực tiếp xuất ra xác suất, phù hợp cho các vấn đề có thể tách tuyến tính. Khi dữ liệu phức tạp, hãy thử cây quyết định trước.

Làm thế nào để tăng khả năng đọc của sơ đồ cây quyết định?

Sử dụng các yếu tố trực quan như màu sắc và hình dạng để phân biệt các loại nút (như quyết định, cơ hội, kết quả) để tăng cường khả năng đọc.

Đồ thị liên quan