Quy Trình Loại
Biểu thức đồ họa
Suy Nghĩ Loại
Biểu thức có cấu trúc
Ghi Chú Loại
Biểu thức hiệu quả

Công Cụ Vẽ Lộ Trình Kỹ Thuật Trực Tuyến

Miễn phí sử dụng
Công Cụ Vẽ Lộ Trình Kỹ Thuật Trực Tuyến
Là gì Lộ trình Công nghệ

Một lộ trình kỹ thuật sử dụng đồ họa ngắn gọn, bảng biểu, và văn bản để mô tả các mục tiêu nghiên cứu, các giai đoạn, và kế hoạch thực hiện của một dự án nghiên cứu. Đây là một phương pháp lập kế hoạch có cấu trúc được áp dụng cho phát triển sản phẩm mới, nghiên cứu dự án, hoặc phát triển lĩnh vực công nghệ.
ProcessOn hỗ trợ tạo lộ trình kỹ thuật trực tuyến và cung cấp một số lượng lớn các mẫu và ví dụ có thể sao chép, cho phép bạn dễ dàng tạo lộ trình kỹ thuật chuyên nghiệp và thẩm mỹ.

Miễn phí sử dụng

ProcessOn Lộ trình Công nghệ Tính năng nổi bật

Cộng tác trực tuyến

Cộng tác đa người dùng thời gian thực với liên kết chia sẻ để chuyển thông tin ngay lập tức

Cộng tác trực tuyến
Tạo bằng AI một cú nhấp

Tạo đồ họa tự động từ văn bản với cải tiến phong cách

Tạo bằng AI một cú nhấp
Tùy chỉnh phong cách

Chủ đề dựng sẵn với tùy chỉnh đầy đủ

Tùy chỉnh phong cách
Nhiều thành phần

Hỗ trợ biểu tượng, hình ảnh, nhãn, công thức LaTeX, khối mã, liên kết, tệp đính kèm

Nhiều thành phần
Hỗ trợ đa định dạng

Xuất: PNG, VISIO, PDF, SVG | Nhập: VISIO, Mermaid

Hỗ trợ đa định dạng
Đồng bộ đa thiết bị

Lưu trữ đám mây thời gian thực, đồng bộ đa thiết bị, lịch sử phiên bản và bảo mật dữ liệu

Đồng bộ đa thiết bị
Các yếu tố cốt lõi của Lộ trình Công nghệ

Timeline: Định nghĩa các giai đoạn phát triển công nghệ (ngắn hạn, trung hạn, dài hạn).
Technology Nodes: Những đột phá công nghệ hoặc cột mốc quan trọng (ví dụ: nộp đơn xin cấp bằng sáng chế, thương mại hóa).
Resource Requirements: Nguồn nhân lực, tài trợ, thiết bị, đối tác, v.v.
Risk Assessment: Những rủi ro tiềm ẩn như khả năng công nghệ, sự chấp nhận của thị trường, thay đổi chính sách, v.v.
Dependencies: Quan hệ hợp tác hoặc hạn chế giữa các công nghệ (ví dụ: sản xuất chip phụ thuộc vào công nghệ quang khắc).

Tạo biểu đồ trực tuyến
Các
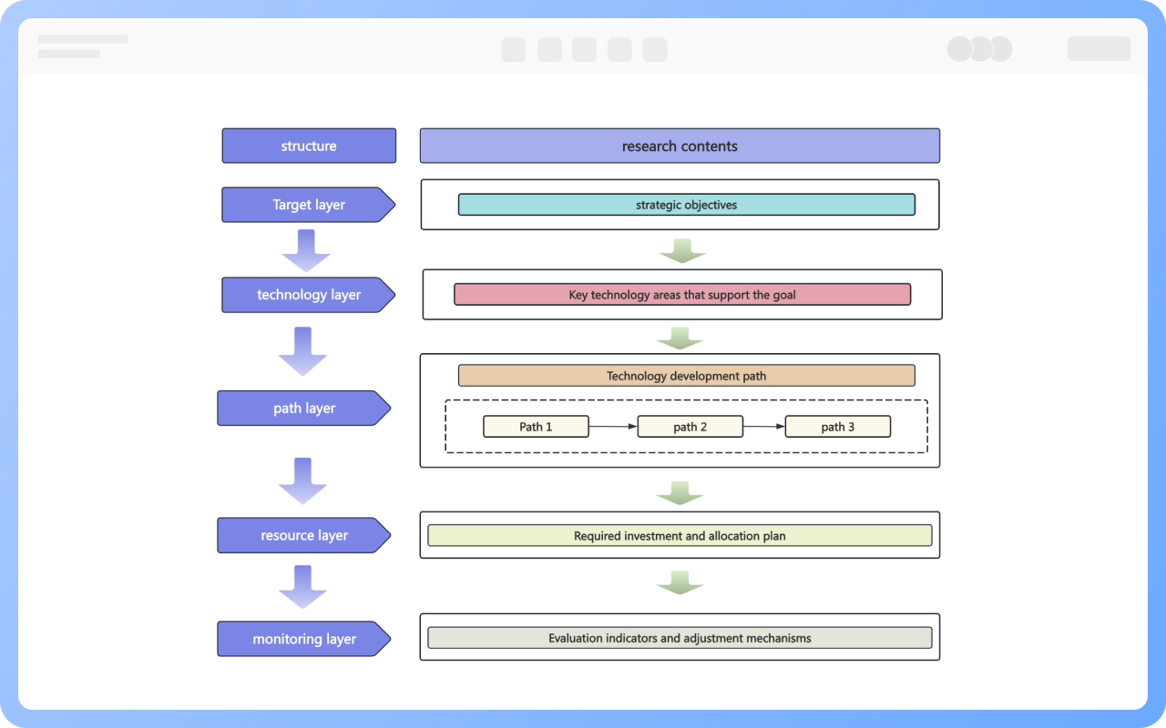
Cấu trúc của Lộ trình Công nghệ

Goal Layer: Mục tiêu chiến lược.
Technology Layer: Các lĩnh vực công nghệ chính hỗ trợ các mục tiêu.
Path Layer: Con đường phát triển công nghệ.
Resource Layer: Kế hoạch đầu tư và phân bổ cần thiết.
Monitoring Layer: Các chỉ số đánh giá và cơ chế điều chỉnh.

Tạo biểu đồ trực tuyến
Cấu
Ứng dụng của Lộ trình Công nghệ

Semiconductor Industry: Điều phối chuỗi cung ứng toàn cầu thông qua lộ trình công nghệ.
New Energy Vehicles: Lộ trình công nghệ pin.
Medical Field: Lập kế hoạch con đường cho các ứng dụng lâm sàng của công nghệ chỉnh sửa gen (ví dụ: CRISPR).
National Strategy: Định rõ các con đường công nghệ cho các lĩnh vực nghiên cứu quan trọng như thiết bị cao cấp và công nghệ thông tin trong chiến lược quốc gia.

Tạo biểu đồ trực tuyến
Ứng
Lộ trình Kỹ thuật cho Bài báo

Một lộ trình công nghệ cho bài báo là một công cụ hướng tới các mục tiêu nghiên cứu, trình bày một cách có hệ thống logic nghiên cứu, quy trình phương pháp, các giai đoạn chính và kế hoạch thực hiện thông qua đồ họa, bảng biểu hoặc văn bản. Cốt lõi của nó là trình bày rõ ràng con đường nghiên cứu hoàn chỉnh 'từ tuyên bố vấn đề đến kết luận,' giúp người đọc nhanh chóng hiểu được tính hệ thống, khoa học và sáng tạo của nghiên cứu.

Tạo biểu đồ trực tuyến
Lộ

Lộ trình Công nghệ Cách vẽ?

Lộ trình Công nghệCách vẽ?
1
Tạo một sơ đồ mới hoặc tìm kiếm 'Bản đồ lộ trình công nghệ' trong cộng đồng mẫu để tạo trực tiếp bằng mẫu.
2
Kéo một hình chữ nhật từ thư viện đồ họa bên trái vào khung vẽ để đại diện cho các nút công nghệ chính, và nhấp đúp để điền vào văn bản nút.
3
Sử dụng mũi tên để liên kết các nút công nghệ nhằm chỉ ra sự phụ thuộc giữa các công nghệ.
4
Làm đẹp bản đồ lộ trình công nghệ bằng cách điều chỉnh các thuộc tính như phông chữ, màu sắc và đường nét.
5
Sau khi hoàn thành bản đồ lộ trình công nghệ, nhấn nút 'Xuất' để chọn xuất dưới dạng hình ảnh hoặc định dạng PDF. Bạn cũng có thể đặt một liên kết chia sẻ để chia sẻ với người khác.
Miễn phí sử dụng

Lộ trình Công nghệ Hướng dẫn vẽ

  • Beginner's Guide to Technology Roadmaps - Free Templates and Examples

    Beginner's Guide to Technology Roadmaps - Free Templates and Examples

    In today's rapidly changing technology field, technology roadmaps have become an important tool for enterprises or scientific research to formulate technology innovation plans and improve independent innovation capabilities. It can not only help enterprises clarify the direction of technology development, but also ensure that each link is completed on time and achieve the expected goals . This article will provide you with a detailed guide, through 7 key steps, to teach you how to build and draw an efficient technology roadmap, and also come with free templates and success cases .
    Skye
    2025-03-10
    3847
  • A Complete Guide to Product Roadmaps - Concepts, Types, and Tutorials

    A Complete Guide to Product Roadmaps - Concepts, Types, and Tutorials

    The product roadmap is a core tool in product management. It not only helps teams clarify their direction but also allows stakeholders to intuitively understand the product roadmap. This article will systematically explain the secrets of the product roadmap, from basic concepts to practical techniques.
    ProcessOn-Skye
    2025-10-16
    1055
  • What is DFD (Data Flow Diagram)? Symbols, Structure, Tutorials, Examples

    What is DFD (Data Flow Diagram)? Symbols, Structure, Tutorials, Examples

    Data flow diagram (DFD) is a graphical representation method used to depict the flow, storage, processing of data in a system and the interaction between external entities. This article will systematically explain the components, types, application scenarios, drawing tutorials, etc. of data flow diagrams, and share multiple examples, hoping to help you understand data flow diagrams.
    Skye
    2024-11-28
    9190

Lộ trình Công nghệ Mẫu đề xuất

Thêm mẫu

Lộ trình Công nghệ Những câu hỏi thường gặp

Làm thế nào để xác định các cột mốc chính của một lộ trình công nghệ?

Đặt theo độ trưởng thành công nghệ, sự cấp bách của kinh doanh, và tốc độ đầu tư nguồn lực.

Sự khác biệt giữa lộ trình công nghệ và lộ trình sản phẩm là gì?

Một lộ trình công nghệ tập trung vào con đường thực hiện công nghệ, trong khi một lộ trình sản phẩm nhấn mạnh nhu cầu người dùng và phân phối thị trường.

Lộ trình công nghệ có cần được cập nhật thường xuyên không?

Nó nên được đánh giá thường xuyên (ví dụ, hàng quý) để theo dõi tiến bộ công nghệ và thay đổi trong môi trường bên ngoài, và điều chỉnh một cách linh hoạt.

Làm thế nào để cân bằng mục tiêu ngắn hạn và dài hạn trong lộ trình công nghệ?

Đạt được sự đồng bộ thông qua lập kế hoạch tầng lớp (ví dụ, công nghệ cụ thể cho năm tới, hướng đi công nghệ cho 3-5 năm).

Làm thế nào để đánh giá tính khả thi của một lộ trình công nghệ?

Thông qua phân tích độ trưởng thành công nghệ, ước tính chi phí-lợi ích, và xác nhận đánh giá chuyên gia.

Mối quan hệ giữa lộ trình công nghệ và biểu đồ Gantt trong công cụ quản lý dự án là gì?

Lộ trình công nghệ cung cấp hướng chiến lược, trong khi biểu đồ Gantt chi tiết các nhiệm vụ cụ thể và thời gian; chúng bổ sung lẫn nhau.

Đồ thị liên quan