Quy Trình Loại
Biểu thức đồ họa
Suy Nghĩ Loại
Biểu thức có cấu trúc
Ghi Chú Loại
Biểu thức hiệu quả

Công cụ tạo lưu đồ dữ liệu (DFD) trực tuyến

Miễn phí sử dụng
Công cụ tạo lưu đồ dữ liệu (DFD) trực tuyến
Là gì Lưu đồ dữ liệu

Lưu đồ dữ liệu (DFD) là một phương pháp biểu diễn đồ họa, được sử dụng để mô tả quá trình lưu chuyển, lưu trữ, xử lý dữ liệu và sự tương tác giữa các thực thể bên ngoài trong hệ thống. Nó giúp các nhà phát triển, nhà phân tích và các bên liên quan hiểu rõ hơn về hướng lưu chuyển dữ liệu và cấu trúc logic của hệ thống bằng cách phân tách hệ thống phức tạp thành các thành phần và quy trình dễ hiểu.
ProcessOn hỗ trợ tạo lưu đồ dữ liệu trực tuyến và có nhiều mẫu và ví dụ có thể sao chép, giúp bạn dễ dàng vẽ lưu đồ dữ liệu chuyên nghiệp và đẹp mắt.

Miễn phí sử dụng

ProcessOn Lưu đồ dữ liệu Tính năng nổi bật

Cộng tác trực tuyến

Cộng tác đa người dùng thời gian thực với liên kết chia sẻ để chuyển thông tin ngay lập tức

Cộng tác trực tuyến
Tạo bằng AI một cú nhấp

Tạo đồ họa tự động từ văn bản với cải tiến phong cách

Tạo bằng AI một cú nhấp
Tùy chỉnh phong cách

Chủ đề dựng sẵn với tùy chỉnh đầy đủ

Tùy chỉnh phong cách
Nhiều thành phần

Hỗ trợ biểu tượng, hình ảnh, nhãn, công thức LaTeX, khối mã, liên kết, tệp đính kèm

Nhiều thành phần
Hỗ trợ đa định dạng

Xuất: PNG, VISIO, PDF, SVG | Nhập: VISIO, Mermaid

Hỗ trợ đa định dạng
Đồng bộ đa thiết bị

Lưu trữ đám mây thời gian thực, đồng bộ đa thiết bị, lịch sử phiên bản và bảo mật dữ liệu

Đồng bộ đa thiết bị
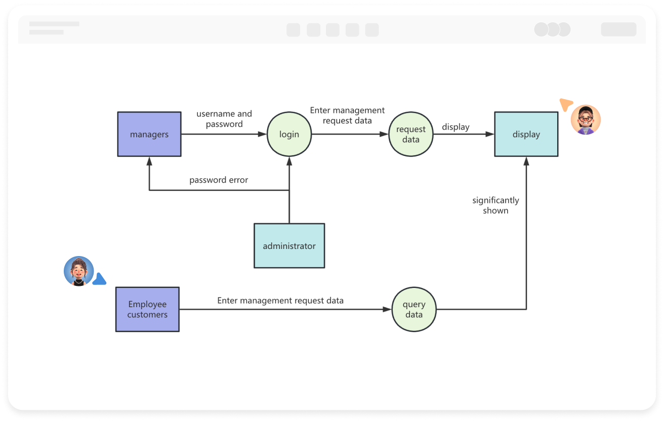
Các ký hiệu cơ bản cho sơ đồ luồng dữ liệu

Thực thể bên ngoài: Được biểu thị bằng hình chữ nhật, đại diện cho người hoặc sự vật bên ngoài hệ thống, chúng trao đổi thông tin với hệ thống.
Lưu trữ dữ liệu: Được biểu thị bằng hai đường song song, dùng để lưu trữ dữ liệu, như cơ sở dữ liệu, tệp tin, v.v.
Quá trình xử lý: Được biểu thị bằng hình chữ nhật bo tròn, xử lý dữ liệu đầu vào để tạo ra dữ liệu đầu ra.
Dòng dữ liệu: Mũi tên có hướng kết nối các yếu tố, biểu thị hướng lưu chuyển của dữ liệu.

Tạo biểu đồ trực tuyến
Các
Chức năng của sơ đồ luồng dữ liệu là gì?

Giai đoạn phân tích và thiết kế hệ thống, sơ đồ luồng dữ liệu hình ảnh hóa luồng dữ liệu và quá trình xử lý trong hệ thống, giúp nhà phân tích hiểu toàn diện nghiệp vụ của người dùng, đồng thời trình bày rõ ràng mối quan hệ tương tác và thiết kế giao diện giữa các mô-đun.
Giai đoạn bảo trì và tối ưu hóa hệ thống, sơ đồ luồng dữ liệu có thể giúp nhân viên bảo trì nhanh chóng xác định vị trí vấn đề, phân tích phạm vi ảnh hưởng của vấn đề đối với toàn bộ hệ thống.
Giai đoạn giao tiếp và hợp tác liên phòng ban, sơ đồ luồng dữ liệu như một công cụ đồ họa chung có thể thúc đẩy sự hiểu biết chung về hệ thống giữa các nhân viên của các phòng ban khác nhau, giảm thiểu hiểu lầm.

Tạo biểu đồ trực tuyến
Chức
Cấu trúc phân cấp của sơ đồ luồng dữ liệu

Sơ đồ luồng dữ liệu cấp cao nhất: Biểu thị mối quan hệ giữa toàn bộ hệ thống và các thực thể bên ngoài, nhưng không đi sâu vào bên trong hệ thống.
Sơ đồ luồng dữ liệu cấp 0: Phân tách và chi tiết hóa mô hình hệ thống cơ bản, hình thành sơ đồ luồng dữ liệu cấp 0.
Sơ đồ luồng dữ liệu trung gian: Chi tiết hóa hơn nữa các chức năng hệ thống trong sơ đồ luồng dữ liệu cấp trên, số lượng các cấp trung gian thường phụ thuộc vào mức độ phức tạp của hệ thống.
Sơ đồ luồng dữ liệu cấp thấp nhất: Quá trình xử lý cơ bản nhất, không thể phân tách thêm.

Tạo biểu đồ trực tuyến
Cấu
Nguyên tắc thiết kế sơ đồ luồng dữ liệu

Hiểu sâu sắc nhu cầu của người dùng và quy trình nghiệp vụ, thiết kế xoay quanh mục tiêu của hệ thống;
Áp dụng phương pháp thiết kế từ trên xuống, tinh chỉnh dần sơ đồ luồng dữ liệu, trong quá trình phân tách từng lớp, cần đảm bảo tính nhất quán giữa các sơ đồ luồng dữ liệu trên và dưới;
Đảm bảo khối lượng dữ liệu đầu vào và đầu ra phù hợp, trong quá trình xử lý, khối lượng dữ liệu trước và sau khi chuyển đổi cần được duy trì cân bằng;
Sử dụng đúng ký hiệu tiêu chuẩn, tuân thủ quy tắc đặt tên.

Tạo biểu đồ trực tuyến
Nguyên
Mối quan hệ giữa sơ đồ luồng dữ liệu và sơ đồ ngữ cảnh

Sơ đồ ngữ cảnh, còn được gọi là sơ đồ luồng dữ liệu cấp cao nhất, là điểm khởi đầu của phân tích hệ thống. Nó mô tả tổng thể hệ thống một cách trừu tượng cao, coi toàn bộ hệ thống như một quá trình xử lý đơn lẻ (thường được biểu thị bằng một vòng tròn hoặc hình chữ nhật), chỉ trình bày dữ liệu đầu vào và đầu ra giữa hệ thống và các thực thể bên ngoài (như người dùng, hệ thống khác, v.v.), không liên quan đến chi tiết xử lý cụ thể bên trong hệ thống, cung cấp khung và ranh giới cho phân tích chi tiết tiếp theo.

Tạo biểu đồ trực tuyến
Mối

Lưu đồ dữ liệu Cách vẽ?

Lưu đồ dữ liệuCách vẽ?
1
Tạo một sơ đồ quy trình mới, kéo hình chữ nhật vuông từ khu vực hình dạng bên trái vào canvas, nhấp đúp để chèn tên luồng dữ liệu đầu vào và đầu ra của hệ thống.
2
Chọn hình ảnh đầu vào và đầu ra của hệ thống, nhấp vào dấu “+” bên ngoài khung để tạo đường kết nối liên kết các hình ảnh này, vẽ sơ đồ luồng dữ liệu cấp cao nhất của hệ thống từ ngoài vào trong.
3
Từ sơ đồ luồng dữ liệu cấp cao nhất, phân rã từng lớp để vẽ sơ đồ luồng dữ liệu phân lớp, khi việc phân rã tiếp tục sẽ liên quan đến cách thực hiện cụ thể một chức năng, dừng phân rã.
4
Để sơ đồ luồng dữ liệu dễ hiểu hơn, có thể thêm các chú thích cần thiết để giải thích chức năng của các yếu tố.
5
Chọn các yếu tố trong sơ đồ luồng dữ liệu, thiết lập màu sắc, phông chữ và kiểu dáng của hình ảnh/văn bản/đường kết nối, tối ưu hóa hiệu ứng hình ảnh để sơ đồ luồng dữ liệu rõ ràng hơn.
6
Sau khi vẽ xong, có thể chia sẻ sơ đồ luồng dữ liệu để hợp tác với đồng nghiệp hoặc khách hàng.
Miễn phí sử dụng

Lưu đồ dữ liệu Hướng dẫn vẽ

  • What is DFD (Data Flow Diagram)? Symbols, Structure, Tutorials, Examples

    What is DFD (Data Flow Diagram)? Symbols, Structure, Tutorials, Examples

    Data flow diagram (DFD) is a graphical representation method used to depict the flow, storage, processing of data in a system and the interaction between external entities. This article will systematically explain the components, types, application scenarios, drawing tutorials, etc. of data flow diagrams, and share multiple examples, hoping to help you understand data flow diagrams.
    Skye
    2024-11-28
    9213
  • What is a Decision Flowchart? Concept, Examples, Creator

    What is a Decision Flowchart? Concept, Examples, Creator

    In life and work, we are often troubled by many choices. So how can we make the best choice at the moment? Decision flowcharts can help you make judgments. This article will comprehensively introduce the concept of decision flowcharts, template examples , drawing tutorials, etc., to help you better understand and apply this tool.
    Skye
    2024-12-31
    1725
  • Three quick steps: easily draw a swimlane diagram ( cross-functional flowchart) !

    Three quick steps: easily draw a swimlane diagram ( cross-functional flowchart) !

    The swimlane diagram, also known as the cross-functional flowchart, is designed to show the processes and functional departments involved in each step of the workflow . It is a graphical tool designed to analyze and display the different processes of various departments on the same task process. The swimlane flowchart focuses on the logical relationship between value activities and better shows the responsibility of each value activity. It is simple and convenient to draw a swimlane diagram using ProcessOn according to the tutorial, and it can be completed in just a few steps.
    ProcessOn-Skye
    2025-02-27
    4643
  • How to create a flowchart? Symbols, rules, examples

    How to create a flowchart? Symbols, rules, examples

    Flowcharts are widely used in many industries such as the Internet, consulting, and law. They can help companies establish efficient and reusable workflows and standards, and simplify long text descriptions into visual graphic languages. This article will systematically explain the concept of flowcharts, the definition of graphic symbols, drawing specifications, and drawing processes, and share multiple flowchart examples, hoping to help you better understand flowcharts.
    Skye
    2025-02-18
    6454

Lưu đồ dữ liệu Mẫu đề xuất

Thêm mẫu

Lưu đồ dữ liệu Những câu hỏi thường gặp

Sơ đồ luồng dữ liệu và lưu đồ có gì khác biệt?

Sơ đồ luồng dữ liệu nhấn mạnh vào luồng và xử lý dữ liệu, lưu đồ chủ yếu mô tả quy trình thực thi của chương trình.

Làm thế nào để thiết lập đường nối trong sơ đồ luồng dữ liệu thành đường cong?

Chọn đường nối, nhấp vào “Loại đường nối” trên thanh công cụ phía trên, thay đổi đường nối thành đường cong, nhấp vào vòng tròn rỗng trên đường cong có thể thiết lập độ cong của đường cong.

Làm thế nào để thêm nội dung văn bản trên đường nối?

Nhấp đúp vào đường nối để nhập nội dung văn bản, kéo văn bản bằng nút trái chuột để di chuyển vị trí văn bản.

Làm thế nào để thay đổi hướng mũi tên của đường nối?

Chọn đường nối, thanh công cụ phía trên “Mũi tên bắt đầu/kết thúc” có thể thiết lập hướng của mũi tên.

Làm thế nào để thay đổi màu sắc, phông chữ và các kiểu dáng khác của hình dạng trong sơ đồ luồng dữ liệu?

Chọn hình dạng trong sơ đồ luồng dữ liệu, thanh công cụ phía trên có thể thay đổi màu sắc, phông chữ và các kiểu dáng khác của hình dạng, đường nối, văn bản.

Trong sơ đồ luồng dữ liệu có thể xuất hiện luồng điều khiển không?

Trong sơ đồ luồng dữ liệu có thể xuất hiện luồng điều khiển không?

Vẽ sơ đồ luồng dữ liệu cần tuân theo nguyên tắc gì?

Tuân theo nguyên tắc từ trên xuống dưới, phân giải từng lớp, đảm bảo hướng của luồng dữ liệu nhất quán, quá trình xử lý có đầu vào và đầu ra rõ ràng, tránh luồng dữ liệu chéo, làm cho sơ đồ rõ ràng dễ hiểu.

Đồ thị liên quan