Proses Jenis
Ekspresi grafis
Berpikir Jenis
Ekspresi terstruktur
Catatan Jenis
Ekspresi yang efisien

Alat Pembuatan Diagram Aliran Data (DFD) Online

Gratis untuk digunakan
Alat Pembuatan Diagram Aliran Data (DFD) Online
Apa itu Diagram Aliran Data

Diagram Aliran Data (DFD) adalah metode representasi grafis yang digunakan untuk menggambarkan aliran, penyimpanan, pemrosesan data, dan interaksi antara entitas eksternal dalam suatu sistem. Ini membantu pengembang, analis, dan pemangku kepentingan untuk memahami aliran data dan struktur logis sistem secara visual dengan memecah sistem yang kompleks menjadi komponen dan proses yang mudah dipahami.
ProcessOn mendukung pembuatan diagram aliran data secara online dan memiliki banyak templat dan contoh yang dapat disalin, memungkinkan Anda untuk dengan mudah menggambar diagram aliran data yang profesional dan menarik.

Gratis untuk digunakan

ProcessOn Diagram Aliran Data Fitur Unggulan

Kolaborasi Online

Kolaborasi multi-pengguna real-time dengan tautan yang dapat dibagikan untuk transfer informasi instan

Kolaborasi Online
Generasi AI Satu Klik

Hasilkan grafik otomatis dari teks dengan peningkatan gaya

Generasi AI Satu Klik
Kustomisasi Gaya

Tema bawaan dengan kustomisasi penuh

Kustomisasi Gaya
Beragam Komponen

Mendukung ikon, gambar, label, rumus LaTeX, blok kode, tautan, lampiran

Beragam Komponen
Dukungan Multi-Format

Ekspor: PNG, VISIO, PDF, SVG | Impor: VISIO, Mermaid

Dukungan Multi-Format
Sinkronisasi Multi-Perangkat

Penyimpanan cloud real-time, sinkronisasi multi-perangkat, riwayat versi, dan keamanan data

Sinkronisasi Multi-Perangkat
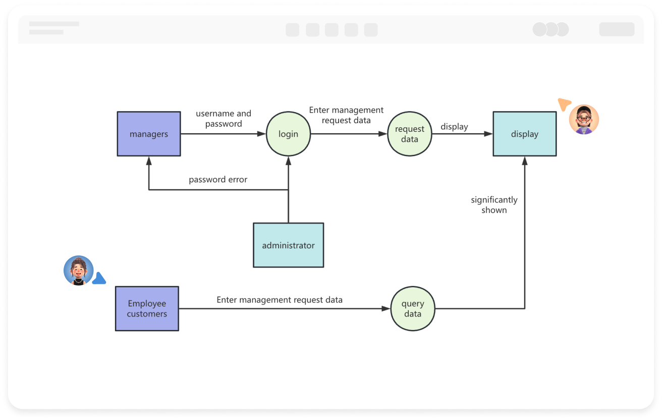
Simbol Dasar dari Diagram Aliran Data

Entitas Eksternal: Diwakili dengan kotak, mewakili orang atau hal di luar sistem yang bertukar informasi dengan sistem.
Penyimpanan Data: Diwakili dengan dua garis paralel, digunakan untuk menyimpan data, seperti basis data, file, dll.
Proses Pengolahan: Diwakili dengan persegi panjang dengan sudut membulat, memproses data masukan untuk menghasilkan data keluaran.
Aliran Data: Panah berarah yang menghubungkan elemen-elemen, menunjukkan arah aliran data.

Buat Diagram Online
Simbol
Apa Fungsi dari Diagram Aliran Data

Pada tahap analisis dan desain sistem, diagram aliran data memvisualisasikan aliran data dan proses pengolahan dalam sistem, membantu analis memahami bisnis pengguna secara menyeluruh, sekaligus menampilkan hubungan interaksi antar modul dan desain antarmuka dengan jelas.
Pada tahap pemeliharaan dan optimisasi sistem, diagram aliran data dapat membantu personel pemeliharaan dengan cepat menemukan masalah, menganalisis dampak masalah terhadap keseluruhan sistem.
Pada tahap komunikasi dan kolaborasi antar departemen, diagram aliran data sebagai alat grafis umum dapat memfasilitasi pemahaman bersama dari berbagai departemen terhadap sistem, mengurangi kesalahpahaman.

Buat Diagram Online
Apa
Struktur Berlapis dari Diagram Aliran Data

Diagram Aliran Data Tingkat Atas: Mewakili hubungan antara seluruh sistem dan entitas eksternal, tetapi tidak mendalami bagian internal sistem.
Diagram Aliran Data Tingkat 0: Memecah dan merinci model dasar sistem, membentuk diagram aliran data tingkat 0.
Diagram Aliran Data Tingkat Menengah: Lebih merinci fungsi sistem dalam diagram aliran data tingkat sebelumnya, jumlah tingkat menengah biasanya tergantung pada kompleksitas sistem.
Diagram Aliran Data Tingkat Dasar: Proses pengolahan paling dasar yang tidak dapat dipecah lagi.

Buat Diagram Online
Struktur
Prinsip Desain dari Diagram Aliran Data

Pahami kebutuhan dan proses bisnis pengguna dengan mendalam, desain dengan berfokus erat pada tujuan sistem;
Gunakan metode dari atas ke bawah, desain diagram aliran data secara bertahap, selama proses pemecahan bertingkat, pastikan konsistensi antara diagram aliran data tingkat atas dan bawah;
Pastikan keseimbangan volume data masukan dan keluaran, selama proses pengolahan, volume data sebelum dan sesudah konversi harus tetap seimbang;
Gunakan simbol standar dengan benar, patuhi norma penamaan.

Buat Diagram Online
Prinsip
Hubungan antara Diagram Aliran Data dan Diagram Konteks

Diagram konteks, juga dikenal sebagai diagram aliran data tingkat atas, adalah titik awal analisis sistem. Ini menggambarkan keseluruhan sistem dengan cara yang sangat abstrak, menganggap seluruh sistem sebagai satu proses pengolahan tunggal (biasanya diwakili dengan lingkaran atau kotak), hanya menunjukkan masukan dan keluaran data antara sistem dan entitas eksternal (seperti pengguna, sistem lain, dll.), tidak melibatkan detail pengolahan internal sistem, memberikan kerangka dan batasan untuk analisis mendetail selanjutnya.

Buat Diagram Online
Hubungan

Diagram Aliran Data Cara Menggambar?

Diagram Aliran DataCara Menggambar?
1
Buat diagram alur baru, seret persegi panjang siku dari area grafik kiri ke kanvas, klik dua kali untuk memasukkan nama aliran data input dan output sistem.
2
Pilih grafik input dan output sistem, klik “+” di luar bingkai untuk membuat garis penghubung yang menghubungkan grafik ini, gambar diagram alur data tingkat atas sistem dari luar ke dalam.
3
Menguraikan dari diagram alur data tingkat atas ke bawah secara bertahap, menggambar diagram alur data berlapis, ketika penguraian lebih lanjut melibatkan cara mengimplementasikan suatu fungsi secara spesifik, berhenti menguraikan.
4
Agar diagram alur data lebih mudah dipahami, dapat menambahkan komentar yang diperlukan untuk menjelaskan fungsi elemen.
5
Pilih elemen dalam diagram alur data, atur warna, font, dan gaya lain dari grafik/teks/garis, optimalkan efek visual, buat diagram alur data lebih jelas.
6
Setelah selesai menggambar, diagram alur data dapat dibagikan untuk kolaborasi dengan kolega atau klien.
Gratis untuk digunakan

Diagram Aliran Data Panduan Menggambar

  • What is DFD (Data Flow Diagram)? Symbols, Structure, Tutorials, Examples

    What is DFD (Data Flow Diagram)? Symbols, Structure, Tutorials, Examples

    Data flow diagram (DFD) is a graphical representation method used to depict the flow, storage, processing of data in a system and the interaction between external entities. This article will systematically explain the components, types, application scenarios, drawing tutorials, etc. of data flow diagrams, and share multiple examples, hoping to help you understand data flow diagrams.
    Skye
    2024-11-28
    9172
  • What is a Decision Flowchart? Concept, Examples, Creator

    What is a Decision Flowchart? Concept, Examples, Creator

    In life and work, we are often troubled by many choices. So how can we make the best choice at the moment? Decision flowcharts can help you make judgments. This article will comprehensively introduce the concept of decision flowcharts, template examples , drawing tutorials, etc., to help you better understand and apply this tool.
    Skye
    2024-12-31
    1719
  • Three quick steps: easily draw a swimlane diagram ( cross-functional flowchart) !

    Three quick steps: easily draw a swimlane diagram ( cross-functional flowchart) !

    The swimlane diagram, also known as the cross-functional flowchart, is designed to show the processes and functional departments involved in each step of the workflow . It is a graphical tool designed to analyze and display the different processes of various departments on the same task process. The swimlane flowchart focuses on the logical relationship between value activities and better shows the responsibility of each value activity. It is simple and convenient to draw a swimlane diagram using ProcessOn according to the tutorial, and it can be completed in just a few steps.
    ProcessOn-Skye
    2025-02-27
    4609
  • How to create a flowchart? Symbols, rules, examples

    How to create a flowchart? Symbols, rules, examples

    Flowcharts are widely used in many industries such as the Internet, consulting, and law. They can help companies establish efficient and reusable workflows and standards, and simplify long text descriptions into visual graphic languages. This article will systematically explain the concept of flowcharts, the definition of graphic symbols, drawing specifications, and drawing processes, and share multiple flowchart examples, hoping to help you better understand flowcharts.
    Skye
    2025-02-18
    6390

Diagram Aliran Data Rekomendasi Template

Lebih banyak template

Diagram Aliran Data Pertanyaan yang sering diajukan

Apa perbedaan antara diagram alir data dan diagram alir proses?

Diagram alir data menekankan aliran dan pemrosesan data, sedangkan diagram alir proses terutama menggambarkan alur eksekusi program.

Bagaimana cara mengatur garis penghubung pada diagram alir data menjadi kurva?

Pilih garis penghubung, klik "Jenis Garis" di bilah alat atas, ubah garis penghubung menjadi kurva, klik lingkaran kosong pada kurva untuk mengatur lengkungan kurva.

Bagaimana cara menambahkan konten teks pada garis penghubung?

Ganda klik garis penghubung untuk memasukkan konten teks, seret teks dengan tombol kiri untuk memindahkan posisi teks.

Bagaimana cara mengubah arah panah pada garis penghubung?

Pilih garis penghubung, "Panah Mulai/Akhir" di bilah alat atas dapat mengatur arah panah.

Bagaimana cara mengubah warna, font, dan gaya lainnya dari bentuk diagram alir data?

Pilih bentuk diagram alir data, bilah alat atas dapat mengubah warna, font, dan gaya lainnya dari bentuk, garis penghubung, dan teks.

Bisakah aliran kontrol muncul dalam diagram alir data?

Bisakah aliran kontrol muncul dalam diagram alir data?

Apa prinsip yang harus diikuti dalam menggambar diagram alir data?

Mengikuti prinsip top-down dan pemecahan bertahap, memastikan arah aliran data konsisten, proses memiliki input dan output yang jelas, menghindari aliran data silang, membuat diagram jelas dan mudah dipahami.

Grafik Terkait