Processo Tipo
Espressione grafica
Pensiero Tipo
Espressione strutturata
Note Tipo
Espressione efficiente

Strumento online per creare diagrammi di flusso dei dati (DFD)

Libero da usare
Strumento online per creare diagrammi di flusso dei dati (DFD)
Cos'è Diagramma di flusso dei dati

I diagrammi di flusso dei dati (DFD) sono un metodo di rappresentazione grafica utilizzato per descrivere il flusso, l'archiviazione, l'elaborazione dei dati e i processi di interazione tra entità esterne in un sistema. Aiutano sviluppatori, analisti e stakeholder a comprendere intuitivamente il flusso dei dati e la struttura logica del sistema scomponendo sistemi complessi in componenti e processi facili da capire.
ProcessOn supporta la creazione online di diagrammi di flusso dei dati e offre numerosi modelli e esempi replicabili per consentirvi di disegnare facilmente diagrammi di flusso dei dati professionali e attraenti.

Libero da usare

ProcessOn Diagramma di flusso dei dati Funzionalità principali

Collaborazione online

Collaborazione in tempo reale multi-utente con link condivisibili per trasferimento istantaneo

Collaborazione online
Generazione AI con un clic

Genera automaticamente grafici dal testo con miglioramenti di stile

Generazione AI con un clic
Personalizzazione stile

Temi predefiniti con personalizzazione completa

Personalizzazione stile
Componenti multipli

Supporta icone, immagini, etichette, formule LaTeX, blocchi codice, link, allegati

Componenti multipli
Compatibilità multi-formato

Esporta: PNG, VISIO, PDF, SVG | Importa: VISIO, Mermaid

Compatibilità multi-formato
Sincronizzazione multi-dispositivo

Archiviazione cloud in tempo reale, sincronizzazione multi-dispositivo, cronologia versioni e sicurezza dati

Sincronizzazione multi-dispositivo
Simboli di base del diagramma di flusso dei dati

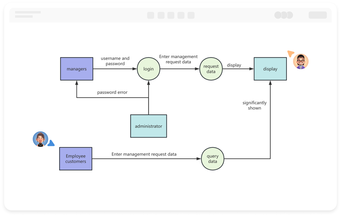
Entità esterne: rappresentate da un rettangolo, rappresentano persone o cose al di fuori del sistema che scambiano informazioni con esso.
Archiviazione dei dati: rappresentata da due linee parallele, utilizzata per memorizzare dati come database, file, ecc.
Processo di elaborazione: rappresentato da un rettangolo con angoli arrotondati, elabora i dati di input per generare dati di output.
Flusso di dati: frecce direzionali che collegano i vari elementi, indicano la direzione del flusso di dati.

Crea diagrammi online
Simboli
Qual è la funzione del diagramma di flusso dei dati

Durante la fase di analisi e progettazione del sistema, il diagramma di flusso dei dati visualizza il flusso di dati e i processi di elaborazione nel sistema, aiutando gli analisti a comprendere appieno il business degli utenti, mostrando chiaramente le relazioni di interazione tra i vari moduli e la progettazione delle interfacce.
Durante la fase di manutenzione e ottimizzazione del sistema, il diagramma di flusso dei dati può aiutare il personale di manutenzione a individuare rapidamente il problema e analizzare l'impatto del problema sull'intero sistema.
Durante la fase di comunicazione e collaborazione tra dipartimenti, il diagramma di flusso dei dati, come strumento grafico universale, può promuovere una comprensione comune del sistema tra il personale dei diversi dipartimenti, riducendo i malintesi.

Crea diagrammi online
Qual
Struttura gerarchica del diagramma di flusso dei dati

Diagramma di flusso dei dati di livello superiore: rappresenta la relazione tra l'intero sistema e le entità esterne, ma non entra nei dettagli interni del sistema.
Diagramma di flusso dei dati di livello 0: scompone e dettaglia il modello di sistema di base per formare il diagramma di flusso dei dati di livello 0.
Diagramma di flusso dei dati di livello intermedio: ulteriormente dettagliato rispetto al livello superiore, il numero di livelli intermedi dipende generalmente dalla complessità del sistema.
Diagramma di flusso dei dati di livello inferiore: il processo di elaborazione più elementare che non può essere ulteriormente scomposto.

Crea diagrammi online
Struttura
Principi di progettazione del diagramma di flusso dei dati

Comprendere a fondo le esigenze degli utenti e i processi aziendali, progettare attorno agli obiettivi del sistema;
Adottare un approccio dall'alto verso il basso e di raffinamento graduale per progettare il diagramma di flusso dei dati, assicurando la coerenza tra i diagrammi di flusso dei dati di diversi livelli durante il processo di scomposizione;
Garantire la corrispondenza tra i volumi di dati di input e output, mantenendo l'equilibrio tra i volumi di dati prima e dopo la trasformazione durante il processo di elaborazione;
Usare correttamente i simboli standard, seguendo le convenzioni di denominazione.

Crea diagrammi online
Principi
Relazione tra diagramma di flusso dei dati e diagramma contestuale

Il diagramma contestuale, noto anche come diagramma di flusso dei dati di livello superiore, è il punto di partenza per l'analisi di sistema. Raffigura l'intero sistema in modo altamente astratto, considerandolo come un unico processo di elaborazione (solitamente rappresentato da un cerchio o un rettangolo), mostrando solo l'input e l'output dei dati tra il sistema e le entità esterne (come utenti, altri sistemi, ecc.), senza coinvolgere i dettagli specifici dell'elaborazione interna del sistema, fornendo un quadro e un confine per l'analisi dettagliata successiva.

Crea diagrammi online
Relazione

Diagramma di flusso dei dati Come disegnare?

Diagramma di flusso dei datiCome disegnare?
1
Crea un nuovo diagramma di flusso, trascina un rettangolo ad angolo retto dall'area delle forme a sinistra sulla tela, fai doppio clic per inserire i nomi dei flussi di dati di input e output del sistema.
2
Seleziona le forme di input e output del sistema, fai clic sul “+” fuori dal bordo per creare linee di connessione che collegano queste forme, disegna il diagramma di flusso di dati di livello superiore del sistema dall'esterno verso l'interno.
3
Scomponi progressivamente dal diagramma di flusso di dati di livello superiore, disegna diagrammi di flusso di dati stratificati, fermati quando un'ulteriore scomposizione implica come implementare specificamente una funzione.
4
Per rendere il diagramma di flusso di dati più comprensibile, puoi aggiungere annotazioni necessarie per spiegare la funzione degli elementi.
5
Seleziona gli elementi nel diagramma di flusso di dati, imposta lo stile di colore, carattere, ecc. per forme/testo/collegamenti, ottimizza l'effetto visivo per rendere il diagramma di flusso di dati più chiaro.
6
Dopo aver completato il disegno, puoi condividere il diagramma di flusso di dati per la collaborazione con colleghi o clienti.
Libero da usare

Diagramma di flusso dei dati Guida al disegno

  • Come disegnare un diagramma di flusso? simboli, regole, esempi

    Come disegnare un diagramma di flusso? simboli, regole, esempi

    I diagrammi di flusso hanno un'ampia gamma di scenari applicativi in molti settori come Internet, consulenza e diritto. Possono aiutare le aziende a stabilire flussi di lavoro e standard efficienti e riutilizzabili e allo stesso tempo a semplificare le descrizioni di testo di grandi dimensioni in linguaggi grafici visivi spiegherà sistematicamente i concetti del diagramma di flusso, le definizioni dei simboli grafici, le specifiche di disegno e i processi di disegno e condividerà più esempi di diagrammi di flusso, sperando di aiutarti a comprendere meglio i diagrammi di flusso.
    Skye
    2025-02-18
    5010
  • Facilmente un diagramma della corsia di nuoto ( diagramma di flusso interfunzionale) !

    Facilmente un diagramma della corsia di nuoto ( diagramma di flusso interfunzionale) !

    Un diagramma della corsia di nuoto, chiamato anche diagramma di flusso interfunzionale, è progettato per visualizzare i processi e i dipartimenti funzionali coinvolti in ogni fase del flusso di lavoro . È uno strumento grafico progettato per analizzare e visualizzare i diversi processi dei vari dipartimenti sullo stesso processo del compito. I diagrammi di flusso delle corsie di nuoto si concentrano sulle relazioni logiche tra le attività di valore e dimostrano meglio le responsabilità di ciascuna attività di valore. Disegnare un diagramma della corsia di nuoto utilizzando ProcessOn secondo il tutorial è semplice e conveniente e può essere completato in pochi passaggi.
    ProcessOn-Skye
    2025-02-27
    867
  • Che cos'è un diagramma di flusso funzionale? Con tutorial ed esempi

    Che cos'è un diagramma di flusso funzionale? Con tutorial ed esempi

    I diagrammi di flusso funzionali possono trasmettere in modo più chiaro e intuitivo il controllo dei prodotti a livello funzionale attraverso la grafica e avere l'effetto di fornire una panoramica della situazione generale e di riordinare le idee. Questo articolo approfondirà la definizione di diagrammi di flusso funzionali , come disegnare diagrammi di flusso funzionali e condividerà esempi di diagrammi di flusso funzionali . Spero che possa aiutare i lettori a padroneggiare meglio questo strumento per ottimizzare il flusso di lavoro e migliorare l'efficienza del progetto.
    Skye
    2024-11-04
    2655

Diagramma di flusso dei dati Modelli consigliati

Altri modelli

Diagramma di flusso dei dati Domande frequenti

Qual è la differenza tra un diagramma di flusso dei dati e un diagramma di flusso?

Il diagramma di flusso dei dati enfatizza il flusso e l'elaborazione dei dati, mentre il diagramma di flusso descrive principalmente il flusso di esecuzione del programma.

Come impostare una linea di connessione come curva in un diagramma di flusso dei dati?

Seleziona la linea di connessione, fai clic sulla barra degli strumenti in alto su "Tipo di linea" e modifica la linea di connessione in una curva. Fai clic sul cerchio vuoto sulla curva per impostare la curvatura.

Come aggiungere contenuto di testo sulla linea di connessione?

Fai doppio clic sulla linea di connessione per inserire il contenuto del testo. Trascina il testo con il tasto sinistro del mouse per spostarlo.

Come cambiare la direzione della freccia sulla linea di connessione?

Seleziona la linea di connessione, la barra degli strumenti in alto "Freccia inizio/fine" ti consente di impostare la direzione della freccia.

Come modificare il colore, il carattere e altri stili delle forme nel diagramma di flusso dei dati?

Seleziona la forma nel diagramma di flusso dei dati, la barra degli strumenti in alto consente di modificare il colore, il carattere e altri stili delle forme, delle linee di connessione e del testo.

Nel diagramma di flusso dei dati può apparire un flusso di controllo?

Nel diagramma di flusso dei dati può apparire un flusso di controllo?

Quali principi bisogna seguire per disegnare un diagramma di flusso dei dati?

Segui il principio dall'alto verso il basso e decomponi a strati, assicurati che la direzione del flusso dei dati sia coerente, il processo di elaborazione abbia input e output chiari, evita flussi di dati incrociati per rendere il diagramma chiaro e comprensibile.

Grafici correlati