Процесс Тип
Графическое выражение
Мышление Тип
Структурированное выражение
Заметки Тип
Эффективное выражение

Инструмент для создания онлайн-диаграмм потоков данных (DFD)

Бесплатное использование
Инструмент для создания онлайн-диаграмм потоков данных (DFD)
Что такое Диаграмма потоков данных

Диаграмма потоков данных (DFD) - это графический метод представления, используемый для описания потока данных, их хранения, обработки и взаимодействия с внешними объектами в системе. Она помогает разработчикам, аналитикам и заинтересованным сторонам интуитивно понимать направление потоков данных и логическую структуру системы, разбивая сложные системы на легко понимаемые компоненты и процессы.
ProcessOn поддерживает создание диаграмм потоков данных онлайн и предлагает множество шаблонов и примеров для копирования, позволяя вам легко создавать профессиональные и красивые диаграммы потоков данных.

Бесплатное использование

ProcessOn Диаграмма потоков данных Ключевые функции

Онлайн-сотрудничество

Совместная работа в реальном времени с доступом по ссылке для мгновенной передачи данных

Онлайн-сотрудничество
Генерация ИИ в один клик

Автоматическое создание графики из текста с улучшением стиля

Генерация ИИ в один клик
Настройка стиля

Встроенные темы с полной настройкой

Настройка стиля
Разнообразные компоненты

Поддерживает иконки, изображения, метки, формулы LaTeX, блоки кода, ссылки, вложения

Разнообразные компоненты
Поддержка форматов

Экспорт: PNG, VISIO, PDF, SVG | Импорт: VISIO, Mermaid

Поддержка форматов
Синхронизация устройств

Облачное хранение в реальном времени, синхронизация устройств, история версий и защита данных

Синхронизация устройств
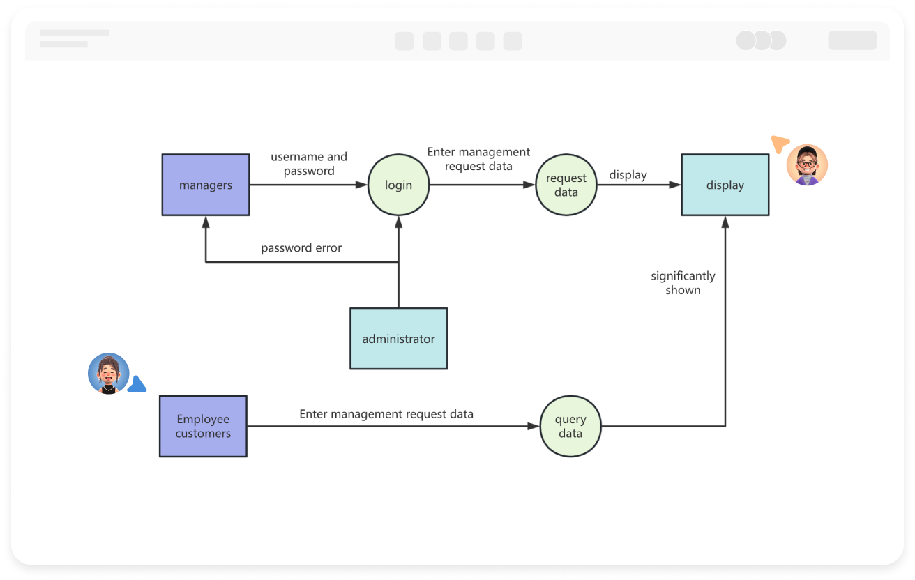
Основные символы диаграммы потоков данных

Внешние сущности: обозначаются прямоугольником, представляют людей или вещи за пределами системы, которые обмениваются информацией с системой.
Хранилище данных: обозначается двумя параллельными линиями, используется для хранения данных, таких как базы данных, файлы и т.д.
Процесс обработки: обозначается прямоугольником с закругленными углами, обрабатывает входные данные и генерирует выходные данные.
Поток данных: направленные стрелки, соединяющие элементы, указывающие направление потока данных.

Создание диаграмм онлайн
Основные
Какова роль диаграммы потоков данных

На этапе системного анализа и проектирования диаграмма потоков данных визуализирует потоки данных и процессы обработки в системе, помогая аналитикам полностью понять бизнес-процессы пользователей, а также четко демонстрировать взаимодействие между модулями и проектирование интерфейсов.
На этапе поддержки и оптимизации системы диаграмма потоков данных помогает обслуживающему персоналу быстро определить местоположение проблемы и проанализировать ее влияние на всю систему.
На этапе межведомственного общения и сотрудничества диаграмма потоков данных, как универсальный графический инструмент, может способствовать общему пониманию системы различными отделами, уменьшая недопонимание.

Создание диаграмм онлайн
Какова
Иерархическая структура диаграммы потоков данных

Верхнеуровневая диаграмма потоков данных: показывает отношения между всей системой и внешними сущностями, но не углубляется во внутренние детали системы.
Диаграмма потоков данных уровня 0: разбиение базовой модели системы на более детализированную диаграмму потоков данных уровня 0.
Диаграмма потоков данных промежуточного уровня: дальнейшая детализация функций системы из диаграммы потоков данных верхнего уровня, количество промежуточных уровней обычно зависит от сложности системы.
Нижнеуровневая диаграмма потоков данных: самый базовый процесс обработки, который нельзя дальше разложить.

Создание диаграмм онлайн
Иерархическая
Принципы проектирования диаграммы потоков данных

Глубокое понимание требований пользователей и бизнес-процессов, проектирование в соответствии с целями системы;
Использование метода сверху вниз и постепенной детализации при проектировании диаграмм потоков данных, обеспечение согласованности между уровнями диаграмм потоков данных;
Обеспечение соответствия объема входных и выходных данных, объем данных до и после преобразования должен оставаться сбалансированным;
Правильное использование стандартных символов, соблюдение норм именования.

Создание диаграмм онлайн
Принципы
Связь между диаграммой потоков данных и контекстной диаграммой

Контекстная диаграмма, также известная как верхнеуровневая диаграмма потоков данных, является отправной точкой системного анализа. Она абстрактно изображает всю систему, рассматривая ее как единый процесс обработки (обычно обозначается кругом или квадратом), показывая только ввод и вывод данных между системой и внешними сущностями (такими как пользователи, другие системы и т.д.), не затрагивая конкретные внутренние процессы системы, предоставляя рамки и границы для последующего детального анализа.

Создание диаграмм онлайн
Связь

Диаграмма потоков данных Как рисовать?

Диаграмма потоков данныхКак рисовать?
1
Создайте новую блок-схему, перетащите прямоугольник с прямыми углами из области фигур слева на холст, дважды щелкните для ввода названий входных и выходных потоков данных системы.
2
Выберите входные и выходные фигуры системы, нажмите «+» за пределами рамки, чтобы создать соединительную линию для связи этих фигур, нарисуйте верхнеуровневую диаграмму потоков данных от внешнего к внутреннему.
3
Разделите верхнеуровневую диаграмму потоков данных на уровни, рисуя иерархические диаграммы потоков данных, и прекратите деление, когда дальнейшее деление будет касаться конкретной реализации функции.
4
Чтобы сделать диаграмму потоков данных более понятной, можно добавить необходимые комментарии для объяснения функций элементов.
5
Выберите элементы внутри диаграммы потоков данных, настройте цвет, шрифт и другие стили фигур/текста/линий, чтобы оптимизировать визуальный эффект и сделать диаграмму потоков данных более ясной.
6
После завершения можно поделиться диаграммой потоков данных для совместной работы с коллегами или клиентами.
Бесплатное использование

Диаграмма потоков данных Инструкция по рисованию

  • What is DFD (Data Flow Diagram)? Symbols, Structure, Tutorials, Examples

    What is DFD (Data Flow Diagram)? Symbols, Structure, Tutorials, Examples

    Data flow diagram (DFD) is a graphical representation method used to depict the flow, storage, processing of data in a system and the interaction between external entities. This article will systematically explain the components, types, application scenarios, drawing tutorials, etc. of data flow diagrams, and share multiple examples, hoping to help you understand data flow diagrams.
    Skye
    2024-11-28
    9170
  • What is a Decision Flowchart? Concept, Examples, Creator

    What is a Decision Flowchart? Concept, Examples, Creator

    In life and work, we are often troubled by many choices. So how can we make the best choice at the moment? Decision flowcharts can help you make judgments. This article will comprehensively introduce the concept of decision flowcharts, template examples , drawing tutorials, etc., to help you better understand and apply this tool.
    Skye
    2024-12-31
    1719
  • Three quick steps: easily draw a swimlane diagram ( cross-functional flowchart) !

    Three quick steps: easily draw a swimlane diagram ( cross-functional flowchart) !

    The swimlane diagram, also known as the cross-functional flowchart, is designed to show the processes and functional departments involved in each step of the workflow . It is a graphical tool designed to analyze and display the different processes of various departments on the same task process. The swimlane flowchart focuses on the logical relationship between value activities and better shows the responsibility of each value activity. It is simple and convenient to draw a swimlane diagram using ProcessOn according to the tutorial, and it can be completed in just a few steps.
    ProcessOn-Skye
    2025-02-27
    4609
  • How to create a flowchart? Symbols, rules, examples

    How to create a flowchart? Symbols, rules, examples

    Flowcharts are widely used in many industries such as the Internet, consulting, and law. They can help companies establish efficient and reusable workflows and standards, and simplify long text descriptions into visual graphic languages. This article will systematically explain the concept of flowcharts, the definition of graphic symbols, drawing specifications, and drawing processes, and share multiple flowchart examples, hoping to help you better understand flowcharts.
    Skye
    2025-02-18
    6381

Диаграмма потоков данных Рекомендуемые шаблоны

Больше Шаблоны

Диаграмма потоков данных Часто задаваемые вопросы

В чем разница между диаграммой потоков данных и блок-схемой?

Диаграмма потоков данных подчеркивает поток и обработку данных, в то время как блок-схема главным образом описывает процесс выполнения программы.

Как установить соединительную линию на диаграмме потоков данных как кривую?

Выберите соединительную линию, нажмите на верхней панели инструментов «Тип линии», измените линию на кривую, нажмите на пустой круг на кривой, чтобы установить изгиб кривой.

Как добавить текст на соединительную линию?

Дважды щелкните на соединительной линии, чтобы ввести текст, перетащите текст левой кнопкой мыши, чтобы переместить его.

Как изменить направление стрелки на соединительной линии?

Выберите соединительную линию, на верхней панели инструментов «Начальная/конечная стрелка» можно установить направление стрелки.

Как изменить цвет, шрифт и другие стили элементов на диаграмме потоков данных?

Выберите элемент диаграммы потоков данных, на верхней панели инструментов можно изменить цвет, шрифт и другие стили элементов, линий и текста.

Может ли в диаграмме потоков данных присутствовать поток управления?

Может ли в диаграмме потоков данных присутствовать поток управления?

Какие принципы следует соблюдать при составлении диаграммы потоков данных?

Следуйте принципу сверху вниз, поэтапной декомпозиции, обеспечьте согласованное направление потоков данных, четкие входные и выходные данные для процессов, избегайте пересечения потоков данных, чтобы диаграмма была ясной и понятной.

Связанные графики