프로세스유형
그래픽 표현
사고유형
구조화된 표현
노트유형
효율적인 표현

온라인 데이터 흐름도(DFD) 제작 도구

무료로 사용 가능
온라인 데이터 흐름도(DFD) 제작 도구
무엇인가요 데이터 흐름도

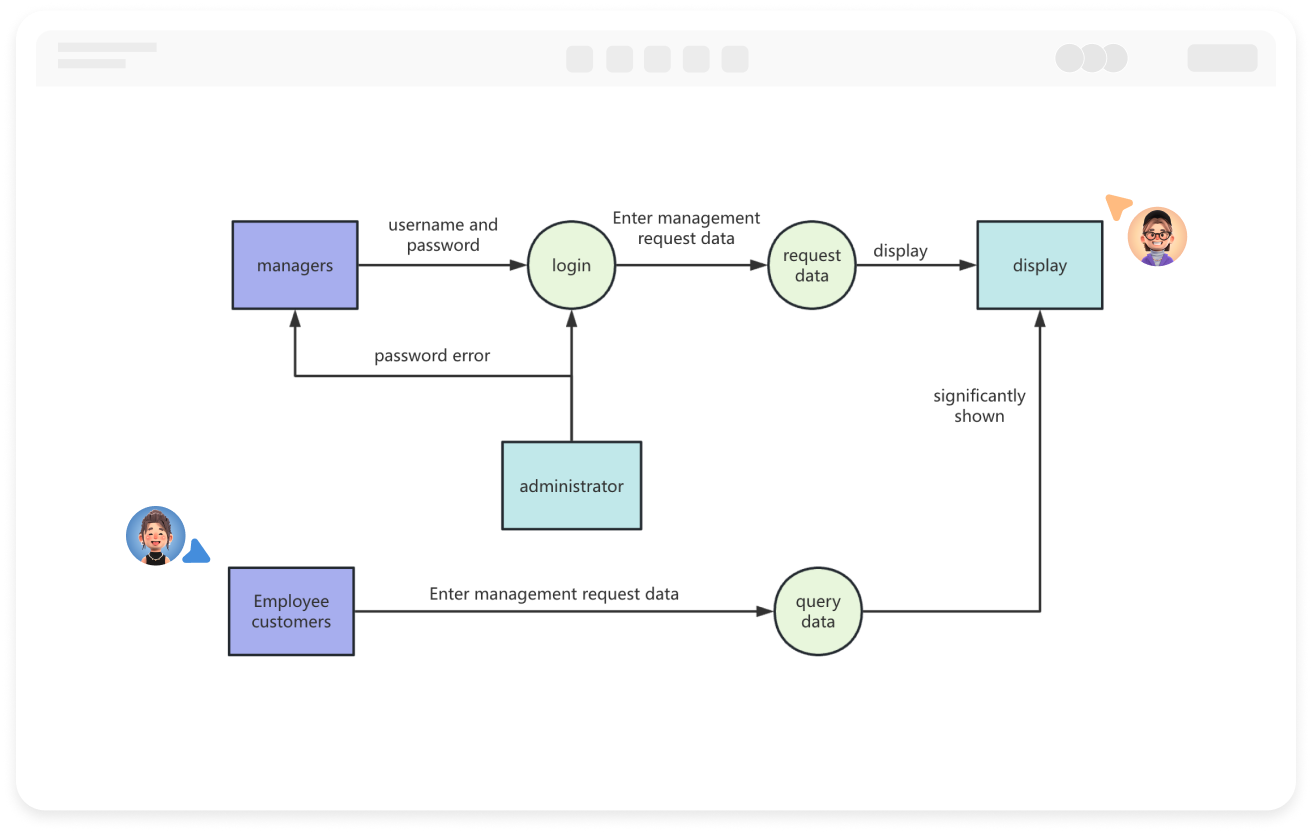
데이터 흐름도(DFD)는 시스템 내 데이터의 흐름, 저장, 처리 및 외부 엔티티 간의 상호작용 과정을 묘사하는 그래픽 표현 방법입니다. 복잡한 시스템을 이해하기 쉬운 구성 요소와 프로세스로 분해하여 개발자, 분석가 및 이해관계자가 시스템의 데이터 흐름과 논리 구조를 직관적으로 이해할 수 있도록 돕습니다.
ProcessOn은 온라인으로 데이터 흐름도를 작성할 수 있도록 지원하며, 복사 가능한 많은 템플릿과 예시를 제공하여 전문적이고 아름다운 데이터 흐름도를 쉽게 그릴 수 있습니다.

무료로 사용 가능

ProcessOn 데이터 흐름도 주요 기능

온라인 협업

실시간 다중 사용자 공동 작업 및 공유 링크를 통한 즉각적인 정보 전달

온라인 협업
AI 원클릭 생성

텍스트 입력으로 자동 생성 및 스타일 최적화

AI 원클릭 생성
맞춤형 스타일

사전 제작 테마 및 완전한 사용자 지정

맞춤형 스타일
다양한 구성 요소

아이콘, 이미지, 라벨, LaTeX 수식, 코드 블록, 링크, 첨부 파일 지원

다양한 구성 요소
다중 형식 호환

내보내기: PNG, VISIO, PDF, SVG | 가져오기: VISIO, Mermaid

다중 형식 호환
다중 기기 동기화

실시간 클라우드 저장, 다중 기기 동기화, 버전 기록 및 데이터 보안

다중 기기 동기화
데이터 흐름도의 기본 기호

외부 엔티티: 사각형으로 표시되며, 시스템 외부의 사람이나 사물을 나타내며, 시스템과 정보 교환을 합니다.
데이터 저장소: 평행선 두 개로 표시되며, 데이터베이스, 파일 등 데이터를 저장하는 데 사용됩니다.
처리 과정: 둥근 모서리 사각형으로 표시되며, 입력 데이터를 가공 처리하여 출력 데이터를 생성합니다.
데이터 흐름: 각 요소를 연결하는 방향성 화살표로, 데이터의 흐름 방향을 나타냅니다.

온라인 차트 생성
데이터
데이터 흐름도의 역할

시스템 분석 및 설계 단계에서 데이터 흐름도는 시스템 내 데이터 흐름과 처리 과정을 시각화하여 분석가가 사용자 비즈니스를 완전히 이해할 수 있도록 돕고, 각 모듈 간의 상호 작용 관계 및 인터페이스 설계를 명확히 보여줍니다.
시스템 유지보수 및 최적화 단계에서 데이터 흐름도는 유지보수 담당자가 문제의 위치를 빠르게 파악하고, 문제의 전체 시스템에 대한 영향을 분석하는 데 도움을 줍니다.
부서 간 커뮤니케이션 및 협업 단계에서 데이터 흐름도는 공통의 그래픽 도구로서, 다른 부서의 사람들이 시스템에 대한 공동 이해를 촉진하고 오해를 줄입니다.

온라인 차트 생성
데이터
데이터 흐름도의 계층 구조

최상위 데이터 흐름도: 전체 시스템과 외부 엔티티 간의 관계를 나타내지만, 시스템 내부로 깊이 들어가지 않습니다.
0층 데이터 흐름도: 기본 시스템 모델을 분해하여 0층 데이터 흐름도를 형성합니다.
중간층 데이터 흐름도: 상위 데이터 흐름도에서 시스템 기능을 더욱 세분화하며, 중간 층의 수는 일반적으로 시스템의 복잡성에 따라 결정됩니다.
하위 데이터 흐름도: 가장 기본적이고 더 이상 분해할 수 없는 가공 과정입니다.

온라인 차트 생성
데이터
데이터 흐름도의 설계 원칙

사용자의 요구와 비즈니스 프로세스를 깊이 이해하고, 시스템의 목표를 중심으로 설계합니다;
상향식으로 점진적인 정밀화 방법을 사용하여 데이터 흐름도를 설계하며, 계층 간의 일관성을 유지해야 합니다;
입출력 데이터 양을 맞추고, 처리 과정에서 데이터 변환 전후의 데이터 양이 균형을 유지해야 합니다;
표준 기호를 올바르게 사용하고, 명명 규칙을 따릅니다.

온라인 차트 생성
데이터
데이터 흐름도와 컨텍스트 다이어그램의 관계

컨텍스트 다이어그램은 최상위 데이터 흐름도라고도 하며, 시스템 분석의 시작점입니다. 이는 고도로 추상적인 방식으로 시스템 전체를 묘사하며, 전체 시스템을 단일 처리 과정으로 간주하여(보통 원 또는 사각형으로 표시) 시스템과 외부 엔티티(예: 사용자, 다른 시스템 등) 간의 데이터 입력 및 출력을 보여주며, 시스템 내부의 구체적인 처리 세부 사항을 포함하지 않고, 후속 상세 분석을 위한 프레임워크와 경계를 제공합니다.

온라인 차트 생성
데이터

데이터 흐름도 그리는 방법?

데이터 흐름도그리는 방법?
1
새로운 순서도를 만들고, 왼쪽 도형 영역에서 직각 사각형을 캔버스로 드래그하여 시스템의 입력 및 출력 데이터 흐름 이름을 더블클릭하여 삽입합니다.
2
시스템의 입력 및 출력 도형을 선택하고, 외곽선 바깥쪽의 '+'를 클릭하여 이러한 도형을 연결하는 연결선을 생성하여 외부에서 내부로 시스템의 최상위 데이터 흐름도를 그립니다.
3
최상위 데이터 흐름도에서 아래로 단계별로 분해하여 계층 데이터 흐름도를 그리며, 기능을 구체적으로 구현하는 방법에 대해 다룰 때는 분해를 중지합니다.
4
데이터 흐름도를 더 쉽게 이해할 수 있도록 요소의 역할을 설명하는 필요한 주석을 추가할 수 있습니다.
5
데이터 흐름도 내의 요소를 선택하고 도형/텍스트/연결선의 색상, 글꼴 등 스타일을 설정하여 시각적 효과를 최적화하고 데이터 흐름도를 더 명확하게 만듭니다.
6
그리기를 완료한 후 데이터 흐름도를 동료나 고객과 공유하여 협업할 수 있습니다.
무료로 사용 가능

데이터 흐름도 그리기 가이드

  • DFD(데이터 흐름 다이어그램)란 무엇입니까? 기호, 구조, 튜토리얼, 예제

    DFD(데이터 흐름 다이어그램)란 무엇입니까? 기호, 구조, 튜토리얼, 예제

    데이터 흐름도 (DFD) 는 시스템 내 데이터의 흐름, 저장, 처리 및 외부 엔터티 간의 상호 작용 프로세스를 설명하는 데 사용되는 그래픽 표현 방법입니다 . . 이 기사에서는 데이터 흐름도의 구성 요소, 유형, 응용 시나리오, 그리기 튜토리얼 등을 체계적으로 설명하고 여러 예제를 공유하여 데이터 흐름도를 이해하는 데 도움을 줄 것입니다.
    Skye
    2024-11-28
    9281
  • 흐름도를 그리는 방법은 무엇입니까? 상징, 규칙, 예

    흐름도를 그리는 방법은 무엇입니까? 상징, 규칙, 예

    순서도는 인터넷, 컨설팅, 법률 등 다양한 산업 분야에서 다양한 응용 시나리오를 제공하며 기업이 효율적이고 재사용 가능한 작업 흐름과 표준을 확립하는 동시에 큰 텍스트 설명을 시각적 그래픽 언어로 단순화하는 데 도움이 됩니다 . 흐름도의 개념, 그래픽 기호의 정의, 도면 사양 및 그리기 프로세스를 체계적으로 설명하고 여러 흐름도 예제를 공유하여 흐름도를 더 잘 이해하는 데 도움이 될 것입니다.
    Skye
    2025-02-18
    2896
  • 3단계로 쉽게 스윔레인 다이어그램(교차 기능 흐름도)을 그려보세요!

    3단계로 쉽게 스윔레인 다이어그램(교차 기능 흐름도)을 그려보세요!

    교차 기능 흐름도라고도 불리는 스윔 레인 다이어그램은 워크플로의 각 단계에 관련된 프로세스와 기능 부서를 표시하도록 설계되었습니다 . 이는 다양한 부서의 다양한 프로세스를 동일한 화면에 분석하고 표시하도록 설계된 그래픽 도구입니다. 작업 프로세스. 수영 레인 흐름도는 가치 활동 간의 논리적 관계에 초점을 맞추고 각 가치 활동의 책임을 더 잘 보여줍니다. 튜토리얼에 따라 ProcessOn을 사용하여 수영 레인 다이어그램을 그리는 것은 간단하고 편리하며 몇 단계만으로 완료할 수 있습니다.
    ProcessOn-Skye
    2025-02-27
    2997
  • 기능 흐름도란 무엇입니까? 튜토리얼과 예제 포함

    기능 흐름도란 무엇입니까? 튜토리얼과 예제 포함

    기능 흐름도는 그래픽을 통해 기능적 수준에서 제품의 제어를 보다 명확 하고 직관적으로 전달할 수 있으며, 전반적인 상황을 개괄적으로 살펴보고 아이디어를 정리하는 효과가 있습니다. 이 기사에서는 기능적 흐름도의 정의 , 기능적 흐름도를 그리는 방법, 기능적 흐름도의 예를 공유하는 방법을 살펴보겠습니다 . 독자가 이 도구를 더 잘 숙지하여 작업 흐름을 최적화하고 프로젝트 효율성을 높이는 데 도움이 되기를 바랍니다 .
    Skye
    2024-11-04
    5316

데이터 흐름도 템플릿 추천

더 많은 템플릿

데이터 흐름도 자주 묻는 질문

데이터 흐름도와 순서도의 차이점은 무엇인가요?

데이터 흐름도는 데이터의 흐름과 처리를 강조하고, 순서도는 주로 프로그램의 실행 흐름을 설명합니다.

데이터 흐름도의 연결선을 곡선으로 설정하는 방법은?

연결선을 선택하고, 상단 도구 모음에서 '연결선 유형'을 클릭하여 연결선을 곡선으로 변경하고, 곡선의 빈 원을 클릭하여 곡선의 각도를 설정할 수 있습니다.

연결선에 텍스트 내용을 추가하는 방법은?

연결선을 더블 클릭하여 텍스트 내용을 입력하고, 왼쪽 버튼으로 텍스트를 드래그하여 텍스트 위치를 이동할 수 있습니다.

연결선 화살표의 방향을 변경하는 방법은?

연결선을 선택하고, 상단 도구 모음에서 '시작/종료 화살표'를 통해 화살표의 방향을 설정할 수 있습니다.

데이터 흐름도의 도형의 색상, 글꼴 등의 스타일을 변경하는 방법은?

데이터 흐름도의 도형을 선택하고, 상단 도구 모음에서 도형, 연결선, 텍스트의 색상, 글꼴 등의 스타일을 변경할 수 있습니다.

데이터 흐름도에 제어 흐름이 나타날 수 있나요?

데이터 흐름도에 제어 흐름이 나타날 수 있나요?

데이터 흐름도를 그릴 때 어떤 원칙을 따라야 하나요?

상향식, 단계별 분해 원칙을 따르고, 데이터 흐름의 방향을 일관되게 유지하며, 처리 과정에 명확한 입력과 출력을 보장하고, 교차 데이터 흐름을 피하여 그림이 명확하고 이해하기 쉽게 만듭니다.

관련 그래프