ลงทะเบียน
ชั้นเรียนกระบวนการ
การแสดงออกทางกราฟิก
การคิด
การแสดงออกที่มีโครงสร้าง
หมายเหตุ
การแสดงออกอย่างมีประสิทธิภาพ

เครื่องมือสร้างแผนภาพการไหลของข้อมูล (DFD) ออนไลน์

ใช้งานได้ฟรี
เครื่องมือสร้างแผนภาพการไหลของข้อมูล (DFD) ออนไลน์
คืออะไร แผนภาพการไหลของข้อมูล

แผนภาพการไหลของข้อมูล (DFD) เป็นวิธีการแสดงภาพที่ใช้ในการอธิบายการไหลของข้อมูล การจัดเก็บ การประมวลผล และกระบวนการโต้ตอบระหว่างหน่วยงานภายนอกในระบบ โดยการแยกระบบที่ซับซ้อนออกเป็นส่วนประกอบและกระบวนการที่เข้าใจง่าย ช่วยให้นักพัฒนา นักวิเคราะห์ และผู้มีส่วนได้ส่วนเสียเข้าใจการไหลของข้อมูลและโครงสร้างเชิงตรรกะของระบบได้อย่างชัดเจน
ProcessOn สนับสนุนการสร้างแผนภาพการไหลของข้อมูลออนไลน์ และมีเทมเพลตและตัวอย่างจำนวนมากที่สามารถคัดลอกได้ ช่วยให้คุณสามารถสร้างแผนภาพการไหลของข้อมูลที่มีความเป็นมืออาชีพและสวยงามได้อย่างง่ายดาย

ใช้งานได้ฟรี

ProcessOn แผนภาพการไหลของข้อมูล คุณสมบัติหลัก

การทำงานร่วมกันออนไลน์

ทำงานร่วมกันแบบเรียลไทม์หลายผู้ใช้ พร้อมลิงก์แชร์สำหรับส่งข้อมูลทันที

การทำงานร่วมกันออนไลน์
สร้างด้วย AI คลิกเดียว

สร้างกราฟิกอัตโนมัติจากข้อความพร้อมปรับปรุงสไตล์

สร้างด้วย AI คลิกเดียว
ปรับแต่งสไตล์

ธีมพร้อมปรับแต่งเต็มรูปแบบ

ปรับแต่งสไตล์
ส่วนประกอบหลากหลาย

รองรับไอคอน รูปภาพ ป้ายกำกับ สูตร LaTeX บล็อกโค้ด ลิงก์ ไฟล์แนบ

ส่วนประกอบหลากหลาย
รองรับหลายรูปแบบ

ส่งออก: PNG, VISIO, PDF, SVG | นำเข้า: VISIO, Mermaid

รองรับหลายรูปแบบ
ซิงค์ข้ามอุปกรณ์

เก็บข้อมูลคลาวด์แบบเรียลไทม์ ซิงค์หลายอุปกรณ์ ประวัติเวอร์ชัน และความปลอดภัยข้อมูล

ซิงค์ข้ามอุปกรณ์
สัญลักษณ์พื้นฐานของแผนภาพการไหลของข้อมูล

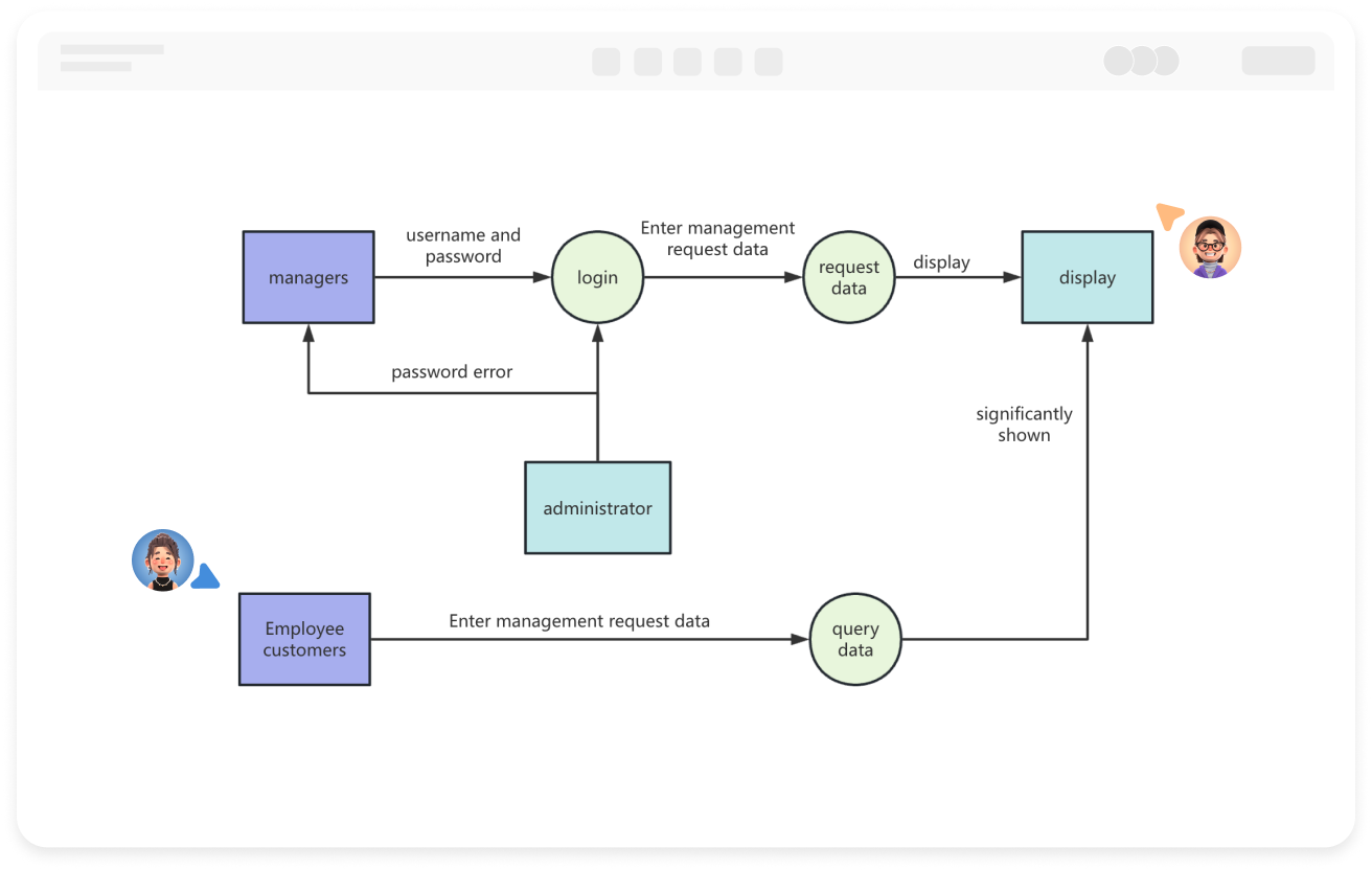
หน่วยงานภายนอก: แสดงด้วยสี่เหลี่ยมจัตุรัส แทนบุคคลหรือสิ่งที่อยู่นอกระบบที่แลกเปลี่ยนข้อมูลกับระบบ
การจัดเก็บข้อมูล: แสดงด้วยเส้นขนานสองเส้น ใช้ในการจัดเก็บข้อมูล เช่น ฐานข้อมูล ไฟล์ เป็นต้น
กระบวนการประมวลผล: แสดงด้วยสี่เหลี่ยมผืนผ้ามุมโค้ง ทำการประมวลผลข้อมูลนำเข้าและสร้างข้อมูลส่งออก
การไหลของข้อมูล: ลูกศรที่เชื่อมต่อองค์ประกอบต่างๆ แสดงทิศทางการไหลของข้อมูล

สร้างแผนภูมิออนไลน์
สัญลักษณ์พื้นฐานของแผนภาพการไหลของข้อมูล/
แผนภาพการไหลของข้อมูลมีประโยชน์อย่างไร

ในขั้นตอนการวิเคราะห์และออกแบบระบบ แผนภาพการไหลของข้อมูลทำให้การไหลของข้อมูลและกระบวนการประมวลผลในระบบมองเห็นได้ ช่วยให้นักวิเคราะห์เข้าใจธุรกิจของผู้ใช้อย่างครบถ้วน และแสดงความสัมพันธ์และการออกแบบอินเทอร์เฟซระหว่างโมดูลต่างๆ อย่างชัดเจน
ในขั้นตอนการบำรุงรักษาและปรับปรุงระบบ แผนภาพการไหลของข้อมูลช่วยให้ผู้บำรุงรักษาระบบระบุปัญหาได้อย่างรวดเร็ว และวิเคราะห์ขอบเขตผลกระทบของปัญหาต่อระบบทั้งหมด
ในขั้นตอนการสื่อสารและความร่วมมือระหว่างแผนก แผนภาพการไหลของข้อมูลเป็นเครื่องมือกราฟิกที่ใช้ร่วมกัน ช่วยส่งเสริมความเข้าใจร่วมกันของระบบระหว่างบุคลากรจากแผนกต่างๆ ลดความเข้าใจผิด

สร้างแผนภูมิออนไลน์
แผนภาพการไหลของข้อมูลมีประโยชน์อย่างไร/
โครงสร้างการแบ่งชั้นของแผนภาพการไหลของข้อมูล

แผนภาพการไหลของข้อมูลชั้นบนสุด: แสดงความสัมพันธ์ระหว่างระบบทั้งหมดกับหน่วยงานภายนอก แต่ไม่เจาะลึกถึงภายในของระบบ
แผนภาพการไหลของข้อมูลชั้นที่ 0: แยกย่อยโมเดลระบบพื้นฐานให้ละเอียดขึ้นเป็นแผนภาพการไหลของข้อมูลชั้นที่ 0
แผนภาพการไหลของข้อมูลชั้นกลาง: แยกย่อยฟังก์ชันของระบบในแผนภาพการไหลของข้อมูลระดับบนให้ละเอียดขึ้น จำนวนชั้นกลางขึ้นอยู่กับความซับซ้อนของระบบ
แผนภาพการไหลของข้อมูลชั้นล่าง: กระบวนการประมวลผลที่พื้นฐานที่สุดที่ไม่สามารถแยกย่อยได้อีก

สร้างแผนภูมิออนไลน์
โครงสร้างการแบ่งชั้นของแผนภาพการไหลของข้อมูล/
หลักการออกแบบแผนภาพการไหลของข้อมูล

เข้าใจความต้องการของผู้ใช้และกระบวนการธุรกิจให้ลึกซึ้ง ออกแบบโดยมุ่งเน้นเป้าหมายของระบบ
ใช้วิธีการออกแบบแผนภาพการไหลของข้อมูลจากบนลงล่าง และการปรับปรุงทีละขั้นตอน ในกระบวนการแยกย่อยแต่ละชั้น ต้องมั่นใจในความสอดคล้องระหว่างแผนภาพการไหลของข้อมูลในแต่ละชั้น
มั่นใจในปริมาณข้อมูลขาเข้าและขาออกที่สอดคล้องกัน ในกระบวนการประมวลผล ปริมาณข้อมูลก่อนและหลังการแปลงควรมีความสมดุล
ใช้สัญลักษณ์มาตรฐานอย่างถูกต้อง ปฏิบัติตามมาตรฐานการตั้งชื่อ

สร้างแผนภูมิออนไลน์
หลักการออกแบบแผนภาพการไหลของข้อมูล/
ความสัมพันธ์ระหว่างแผนภาพการไหลของข้อมูลกับแผนภาพบริบท

แผนภาพบริบทหรือที่เรียกว่าแผนภาพการไหลของข้อมูลชั้นบนสุด เป็นจุดเริ่มต้นของการวิเคราะห์ระบบ มันแสดงภาพรวมของระบบในลักษณะที่เป็นนามธรรมสูง มองระบบทั้งหมดเป็นกระบวนการประมวลผลเดียว (มักใช้วงกลมหรือสี่เหลี่ยมจัตุรัสแสดง) แสดงเพียงข้อมูลที่เข้าและออกระหว่างระบบกับหน่วยงานภายนอก (เช่น ผู้ใช้ ระบบอื่นๆ) โดยไม่เกี่ยวข้องกับรายละเอียดการประมวลผลภายในของระบบ ให้กรอบและขอบเขตสำหรับการวิเคราะห์ในรายละเอียดต่อไป

สร้างแผนภูมิออนไลน์
ความสัมพันธ์ระหว่างแผนภาพการไหลของข้อมูลกับแผนภาพบริบท/

แผนภาพการไหลของข้อมูล วิธีวาด?

แผนภาพการไหลของข้อมูลวิธีวาด?
1
สร้างแผนภาพการไหลใหม่ ลากสี่เหลี่ยมมุมฉากจากพื้นที่รูปทรงด้านซ้ายไปยังผืนผ้าใบ ดับเบิลคลิกเพื่อแทรกชื่อของการไหลข้อมูลเข้าและออกของระบบ
2
เลือกกราฟิกการไหลเข้าและออกของระบบ คลิกที่ “+” นอกกรอบเพื่อสร้างเส้นเชื่อมโยงกราฟิกเหล่านี้ วาดแผนภาพการไหลข้อมูลระดับบนสุดของระบบจากภายนอกเข้าไปข้างใน
3
จากแผนภาพการไหลข้อมูลระดับบนสุด แยกย่อยลงไปทีละชั้น วาดแผนภาพการไหลข้อมูลแบบแบ่งชั้น หยุดการแยกย่อยเมื่อการแยกย่อยเพิ่มเติมจะเกี่ยวข้องกับวิธีการดำเนินการฟังก์ชันอย่างเฉพาะเจาะจง
4
เพื่อให้แผนภาพการไหลข้อมูลเข้าใจได้ง่ายขึ้น สามารถเพิ่มคำอธิบายที่จำเป็นเพื่ออธิบายหน้าที่ขององค์ประกอบ
5
เลือกองค์ประกอบภายในแผนภาพการไหลข้อมูล ตั้งค่าสี รูปแบบตัวอักษร และสไตล์ของเส้นเชื่อม เพื่อปรับปรุงเอฟเฟกต์ภาพให้แผนภาพการไหลข้อมูลชัดเจนยิ่งขึ้น
6
หลังจากวาดเสร็จแล้ว สามารถแชร์แผนภาพการไหลข้อมูลเพื่อทำงานร่วมกับเพื่อนร่วมงานหรือลูกค้า
ใช้งานได้ฟรี

แผนภาพการไหลของข้อมูล คู่มือการวาด

  • What is DFD (Data Flow Diagram)? Symbols, Structure, Tutorials, Examples

    What is DFD (Data Flow Diagram)? Symbols, Structure, Tutorials, Examples

    Data flow diagram (DFD) is a graphical representation method used to depict the flow, storage, processing of data in a system and the interaction between external entities. This article will systematically explain the components, types, application scenarios, drawing tutorials, etc. of data flow diagrams, and share multiple examples, hoping to help you understand data flow diagrams.
    Skye
    2024-11-28
    9181
  • What is a Decision Flowchart? Concept, Examples, Creator

    What is a Decision Flowchart? Concept, Examples, Creator

    In life and work, we are often troubled by many choices. So how can we make the best choice at the moment? Decision flowcharts can help you make judgments. This article will comprehensively introduce the concept of decision flowcharts, template examples , drawing tutorials, etc., to help you better understand and apply this tool.
    Skye
    2024-12-31
    1719
  • Three quick steps: easily draw a swimlane diagram ( cross-functional flowchart) !

    Three quick steps: easily draw a swimlane diagram ( cross-functional flowchart) !

    The swimlane diagram, also known as the cross-functional flowchart, is designed to show the processes and functional departments involved in each step of the workflow . It is a graphical tool designed to analyze and display the different processes of various departments on the same task process. The swimlane flowchart focuses on the logical relationship between value activities and better shows the responsibility of each value activity. It is simple and convenient to draw a swimlane diagram using ProcessOn according to the tutorial, and it can be completed in just a few steps.
    ProcessOn-Skye
    2025-02-27
    4618
  • How to create a flowchart? Symbols, rules, examples

    How to create a flowchart? Symbols, rules, examples

    Flowcharts are widely used in many industries such as the Internet, consulting, and law. They can help companies establish efficient and reusable workflows and standards, and simplify long text descriptions into visual graphic languages. This article will systematically explain the concept of flowcharts, the definition of graphic symbols, drawing specifications, and drawing processes, and share multiple flowchart examples, hoping to help you better understand flowcharts.
    Skye
    2025-02-18
    6407

แผนภาพการไหลของข้อมูล แนะนำเทมเพลต

เทมเพลตเพิ่มเติม

แผนภาพการไหลของข้อมูล คำถามที่พบบ่อย

แผนภาพการไหลของข้อมูลและแผนภาพการไหลของกระบวนการมีความแตกต่างกันอย่างไร?

แผนภาพการไหลของข้อมูลเน้นที่การไหลและการประมวลผลของข้อมูล ในขณะที่แผนภาพการไหลของกระบวนการอธิบายการดำเนินการของโปรแกรมเป็นหลัก

จะตั้งค่าการเชื่อมต่อในแผนภาพการไหลของข้อมูลให้เป็นเส้นโค้งได้อย่างไร?

เลือกเส้นการเชื่อมต่อ คลิกที่แถบเครื่องมือด้านบน “ประเภทการเชื่อมต่อ” เปลี่ยนเส้นการเชื่อมต่อให้เป็นเส้นโค้ง คลิกที่วงกลมกลวงบนเส้นโค้งเพื่อปรับความโค้งของเส้น

จะเพิ่มเนื้อหาข้อความลงบนเส้นการเชื่อมต่อได้อย่างไร?

ดับเบิลคลิกที่เส้นการเชื่อมต่อเพื่อป้อนเนื้อหาข้อความ ใช้ปุ่มซ้ายลากข้อความเพื่อย้ายตำแหน่งข้อความ

จะเปลี่ยนทิศทางของลูกศรบนเส้นการเชื่อมต่อได้อย่างไร?

เลือกเส้นการเชื่อมต่อ แถบเครื่องมือด้านบน “ลูกศรเริ่ม/สิ้นสุด” สามารถตั้งค่าทิศทางของลูกศรได้

จะเปลี่ยนสี ฟอนต์ และสไตล์อื่นๆ ของแผนภาพการไหลของข้อมูลได้อย่างไร?

เลือกกราฟิกในแผนภาพการไหลของข้อมูล แถบเครื่องมือด้านบนสามารถเปลี่ยนสี ฟอนต์ และสไตล์อื่นๆ ของกราฟิก เส้นการเชื่อมต่อ และข้อความได้

ในแผนภาพการไหลของข้อมูลสามารถมีการไหลของการควบคุมได้หรือไม่?

ในแผนภาพการไหลของข้อมูลสามารถมีการไหลของการควบคุมได้หรือไม่?

การวาดแผนภาพการไหลของข้อมูลต้องปฏิบัติตามหลักการใด?

ปฏิบัติตามหลักการจากบนลงล่าง การแยกย่อยเป็นชั้นๆ เพื่อให้แน่ใจว่าทิศทางการไหลของข้อมูลสอดคล้องกัน กระบวนการประมวลผลมีข้อมูลเข้าและออกที่ชัดเจน หลีกเลี่ยงการไหลของข้อมูลที่ข้ามกัน ทำให้แผนภาพชัดเจนและเข้าใจง่าย

กราฟที่เกี่ยวข้อง