ลงทะเบียน
ชั้นเรียนกระบวนการ
การแสดงออกทางกราฟิก
การคิด
การแสดงออกที่มีโครงสร้าง
หมายเหตุ
การแสดงออกอย่างมีประสิทธิภาพ

สร้างแบบจำลองแผนภาพต้นไม้การตัดสินใจออนไลน์

ใช้งานได้ฟรี
สร้างแบบจำลองแผนภาพต้นไม้การตัดสินใจออนไลน์
คืออะไร แผนภาพต้นไม้ตัดสินใจ

โมเดลต้นไม้ตัดสินใจเป็นอัลกอริทึมการเรียนรู้แบบมีผู้สอนที่อิงตามโครงสร้างต้นไม้ เป็นเครื่องมือกราฟิกที่ใช้ในการวิเคราะห์การตัดสินใจ ประเมินความเสี่ยงของโครงการ และคำนวณความน่าจะเป็นที่มูลค่าปัจจุบันสุทธิจะมากกว่าหรือเท่ากับศูนย์โดยอิงตามความน่าจะเป็นที่ทราบของสถานการณ์ต่างๆ ProcessOn สนับสนุนการสร้างโมเดลต้นไม้ตัดสินใจออนไลน์และมีแม่แบบและตัวอย่างโมเดลต้นไม้ตัดสินใจจำนวนมากที่คุณสามารถคัดลอก ทำให้คุณสามารถสร้างโมเดลต้นไม้ตัดสินใจที่เป็นมืออาชีพและน่าดึงดูดได้อย่างง่ายดาย

ใช้งานได้ฟรี

ProcessOn แผนภาพต้นไม้ตัดสินใจ คุณสมบัติหลัก

การทำงานร่วมกันออนไลน์

ทำงานร่วมกันแบบเรียลไทม์หลายผู้ใช้ พร้อมลิงก์แชร์สำหรับส่งข้อมูลทันที

การทำงานร่วมกันออนไลน์
สร้างด้วย AI คลิกเดียว

สร้างกราฟิกอัตโนมัติจากข้อความพร้อมปรับปรุงสไตล์

สร้างด้วย AI คลิกเดียว
ปรับแต่งสไตล์

ธีมพร้อมปรับแต่งเต็มรูปแบบ

ปรับแต่งสไตล์
ส่วนประกอบหลากหลาย

รองรับไอคอน รูปภาพ ป้ายกำกับ สูตร LaTeX บล็อกโค้ด ลิงก์ ไฟล์แนบ

ส่วนประกอบหลากหลาย
รองรับหลายรูปแบบ

ส่งออก: PNG, VISIO, PDF, SVG | นำเข้า: VISIO, Mermaid

รองรับหลายรูปแบบ
ซิงค์ข้ามอุปกรณ์

เก็บข้อมูลคลาวด์แบบเรียลไทม์ ซิงค์หลายอุปกรณ์ ประวัติเวอร์ชัน และความปลอดภัยข้อมูล

ซิงค์ข้ามอุปกรณ์
หลักการของต้นไม้ตัดสินใจ

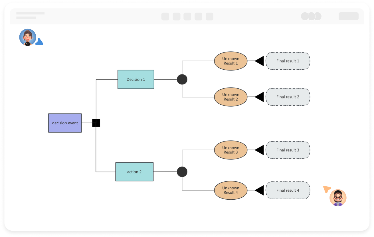
โมเดลต้นไม้ตัดสินใจแสดงเส้นทางการตัดสินใจที่แตกต่างกันผ่านโหนดกิ่ง ในขณะที่โหนดใบไม้แสดงถึงผลลัพธ์หรือการส่งออกที่เป็นไปได้ต่างๆ โหนดภายในแต่ละโหนด (โหนดที่ไม่ใช่ใบไม้) แทนเงื่อนไขการทดสอบหรือจุดตัดสินใจ และตามค่าต่างๆ ของเงื่อนไขนี้ เส้นทางการตัดสินใจจะนำไปสู่โหนดลูกที่แตกต่างกัน

สร้างแผนภูมิออนไลน์
หลักการของต้นไม้ตัดสินใจ/
ส่วนประกอบของแบบจำลองต้นไม้ตัดสินใจ

โหนดการตัดสินใจ (รากต้นไม้): นี่คือจุดเริ่มต้นของต้นไม้ตัดสินใจ แสดงถึงการตัดสินใจที่ต้องทำ
กิ่งตัวเลือก: มีกิ่งหลายกิ่งที่ดึงมาจากโหนดการตัดสินใจ แต่ละกิ่งแสดงถึงตัวเลือกหรือเส้นทางการตัดสินใจที่เป็นไปได้ เรียกว่ากิ่งตัวเลือก
โหนดโอกาส: แสดงถึงเหตุการณ์ที่ไม่แน่นอนหรือผลลัพธ์ที่ไม่รู้จัก
กิ่งความน่าจะเป็น: กิ่งที่ดึงมาจากโหนดสถานะเรียกว่ากิ่งความน่าจะเป็น จำนวนกิ่งความน่าจะเป็นแสดงถึงจำนวนสถานะธรรมชาติที่เป็นไปได้ และแต่ละกิ่งต้องระบุเนื้อหาของสถานะและความน่าจะเป็นของมัน
โหนดปลายทาง (ใบไม้): รู้จักกันว่าเป็นโหนดจบ นี่คือจุดสิ้นสุดของกระบวนการตัดสินใจ สะท้อนถึงสถานะหรือผลลัพธ์การตัดสินใจสุดท้ายภายใต้เงื่อนไขต่างๆ

สร้างแผนภูมิออนไลน์
ส่วนประกอบของแบบจำลองต้นไม้ตัดสินใจ/
แนวทางปฏิบัติที่ดีที่สุดสำหรับการออกแบบแบบจำลองต้นไม้ตัดสินใจ

1. กำหนดวัตถุประสงค์การตัดสินใจอย่างชัดเจน เพื่อให้โหนดรากสะท้อนปัญหาหลักได้อย่างถูกต้อง
2. การออกแบบกิ่งควรปฏิบัติตามหลักการของความเฉพาะเจาะจงและความครบถ้วน โดยแต่ละโหนดสอดคล้องกับเงื่อนไขเฉพาะ และกิ่งครอบคลุมทุกสถานการณ์ที่เป็นไปได้เพื่อหลีกเลี่ยงการละเว้นหรือซ้ำซ้อน
3. ตรวจสอบความสอดคล้องทางตรรกะเพื่อให้แน่ใจว่าเส้นทางทุกเส้นจากรากถึงใบไม้สอดคล้องกับกฎธุรกิจจริง

สร้างแผนภูมิออนไลน์
แนวทางปฏิบัติที่ดีที่สุดสำหรับการออกแบบแบบจำลองต้นไม้ตัดสินใจ/
การประยุกต์ใช้แบบจำลองต้นไม้ตัดสินใจ

การวิเคราะห์ธุรกิจ: การแบ่งกลุ่มลูกค้าและการตลาดเป้าหมาย แบ่งกลุ่มตามลักษณะเช่นอายุลูกค้าและพฤติกรรมการบริโภคเพื่อสร้างกลยุทธ์ที่มุ่งเป้า นอกจากนี้ยังสามารถช่วยในการกำหนดราคาผลิตภัณฑ์ วิเคราะห์ปัจจัยเช่นต้นทุนและความต้องการตลาดเพื่อกำหนดราคาที่เหมาะสมที่สุด
การวินิจฉัยทางการแพทย์: ช่วยแพทย์ในการวินิจฉัยโรคตามขั้นตอนตามอาการของผู้ป่วยและผลการทดสอบ ปรับปรุงความแม่นยำและประสิทธิภาพในการวินิจฉัย
การประเมินเครดิต: การประเมินระดับความเสี่ยงของการให้กู้ยืมตามรายได้ หนี้สิน ประวัติเครดิต ฯลฯ เพื่อตัดสินใจว่าจะให้กู้ยืมหรือไม่

สร้างแผนภูมิออนไลน์
การประยุกต์ใช้แบบจำลองต้นไม้ตัดสินใจ/

แผนภาพต้นไม้ตัดสินใจ วิธีวาด?

แผนภาพต้นไม้ตัดสินใจวิธีวาด?
1
สร้างแผนผังใหม่เพื่อชี้แจงปัญหาที่ต้องแก้ไขหรือเป้าหมายในการตัดสินใจ และลากสี่เหลี่ยมไปยังผืนผ้าใบเป็นโหนดรากของต้นไม้การตัดสินใจ
2
ดับเบิลคลิกที่รูปร่างเพื่อเพิ่มข้อความ และคลิกที่ "+" บนรูปร่างเพื่อสร้างสาขาระหว่างโหนด
3
เติมเต็มต้นไม้การตัดสินใจด้วยโหนดการตัดสินใจที่ตามมา โหนดโอกาส โหนดปลายทาง และองค์ประกอบสาขา
4
เลือกโหนดหรือสาขา และแถบเครื่องมือด้านบนอนุญาตให้คุณตั้งค่ารูปแบบข้อความและรูปแบบเส้นเชื่อมต่อ
5
หลังจากสร้างแผนผังต้นไม้การตัดสินใจแล้ว คลิกที่ปุ่ม "ส่งออก" เพื่อเลือกส่งออกเป็นรูปภาพหรือรูปแบบ PDF คุณยังสามารถตั้งค่าลิงก์แชร์เพื่อแบ่งปันกับผู้อื่นได้
ใช้งานได้ฟรี

แผนภาพต้นไม้ตัดสินใจ คู่มือการวาด

  • วิธีการสร้างไดอะแกรมต้นไม้การตัดสินใจ มีบทช่วยสอน เทมเพลต และตัวอย่าง

    วิธีการสร้างไดอะแกรมต้นไม้การตัดสินใจ มีบทช่วยสอน เทมเพลต และตัวอย่าง

    ในยุคปัจจุบันที่ขับเคลื่อนด้วยข้อมูล แผนภาพต้นไม้ตัดสินใจในฐานะเครื่องมือวิเคราะห์ที่ใช้งานง่ายและมีประสิทธิภาพ กำลังค่อยๆ กลายเป็นผู้ช่วยที่มีคุณค่าสำหรับผู้ตัดสินใจในหลากหลายอุตสาหกรรม บทความนี้จะแนะนำแนวคิด โครงสร้าง แบบฝึกหัดการวาดภาพ และ ตัวอย่างของแผนภาพต้นไม้ตัดสินใจอย่างชัดเจนและกระชับ เพื่อช่วยให้ผู้อ่านเข้าใจเครื่องมืออันทรงพลังนี้ และพัฒนาประสิทธิภาพและคุณภาพของการตัดสินใจ
    Skye
    2025-11-26
    173
  • คู่มือแผนงานผลิตภัณฑ์ฉบับสมบูรณ์ - แนวคิด ประเภท และบทช่วยสอน

    คู่มือแผนงานผลิตภัณฑ์ฉบับสมบูรณ์ - แนวคิด ประเภท และบทช่วยสอน

    แผนงานผลิตภัณฑ์เป็นเครื่องมือหลักในการบริหารจัดการผลิตภัณฑ์ ไม่เพียงแต่ช่วยให้ทีมสามารถกำหนดทิศทางได้ชัดเจนขึ้นเท่านั้น แต่ยังช่วยให้ผู้มีส่วนได้ส่วนเสียเข้าใจแผนงานผลิตภัณฑ์ได้อย่างเป็นธรรมชาติ บทความนี้จะอธิบายเคล็ดลับของแผนงานผลิตภัณฑ์อย่างเป็นระบบ ตั้งแต่แนวคิดพื้นฐานไปจนถึงเทคนิคเชิงปฏิบัติ
    ProcessOn-Skye
    2025-10-17
    232
  • คู่มือ สำหรับผู้เริ่มต้น แผนงานด้านเทคโนโลยี - พร้อมเทมเพลตและตัวอย่างฟรี

    คู่มือ สำหรับผู้เริ่มต้น แผนงานด้านเทคโนโลยี - พร้อมเทมเพลตและตัวอย่างฟรี

    ในภูมิทัศน์ทางเทคโนโลยีที่เปลี่ยนแปลงอย่างรวดเร็วในปัจจุบัน แผนงานด้านเทคโนโลยีได้กลายเป็นเครื่องมือสำคัญสำหรับธุรกิจ และสถาบันวิจัย ในการกำหนดแผนงานด้านนวัตกรรมเทคโนโลยีและเสริมสร้างศักยภาพด้านนวัตกรรมของตนเอง แผนงานเหล่านี้ไม่เพียงแต่ช่วยให้บริษัทต่างๆ ระบุทิศทางการพัฒนาเทคโนโลยีได้ชัดเจนขึ้นเท่านั้น แต่ยัง ช่วยให้มั่นใจได้ว่าแต่ละขั้นตอนจะเสร็จสิ้นตรงเวลา และ บรรลุเป้าหมายที่คาดหวัง บทความนี้จะให้คำแนะนำโดยละเอียดเกี่ยวกับวิธีการสร้าง และสร้าง แผนงานด้านเทคโนโลยีที่มีประสิทธิภาพ ผ่าน 7 ขั้นตอนสำคัญ พร้อมเทมเพลตและเรื่องราวความสำเร็จฟรี
    Skye
    2025-11-06
    183

แผนภาพต้นไม้ตัดสินใจ แนะนำเทมเพลต

เทมเพลตเพิ่มเติม

แผนภาพต้นไม้ตัดสินใจ คำถามที่พบบ่อย

ต้องเตรียมข้อมูลอะไรบ้างในการสร้างต้นไม้ตัดสินใจ?

จำเป็นต้องจัดระเบียบคุณลักษณะต่างๆ (เช่น อายุ รายได้) และตัวแปรเป้าหมาย (เช่น จะซื้อหรือไม่) และจัดการค่าที่หายไปหรือค่าผิดปกติเพื่อให้แน่ใจว่าข้อมูลมีคุณภาพ

ข้อมูลประเภทใดที่เหมาะสมกับต้นไม้ตัดสินใจ?

ต้นไม้การตัดสินใจเหมาะสำหรับการจัดการข้อมูลตัวเลข (เช่น อายุ รายได้) และข้อมูลเชิงหมวดหมู่ (เช่น เพศ อาชีพ)

จะทำอย่างไรเมื่อต้นไม้ตัดสินใจมีโหนดมากเกินไปจนทำให้สับสน?

รวมสาขาความถี่ต่ำหรือสาขาที่คล้ายคลึงกัน มุ่งเน้นไปที่จุดตัดสินใจที่สำคัญ หรือแยกย่อยซับทรีที่ซับซ้อนออกเป็นโมดูลอิสระ

ความแตกต่างระหว่างต้นไม้ตัดสินใจกับการถดถอยโลจิสติกคืออะไร และจะเลือกใช้อย่างไร?

ต้นไม้ตัดสินใจทำการตัดสินใจแบบลำดับชั้นผ่านกฎการแยกสาขา ซึ่งเหมาะสำหรับความสัมพันธ์แบบไม่เชิงเส้น การถดถอยโลจิสติกจะแสดงผลความน่าจะเป็นโดยตรง ซึ่งเหมาะสำหรับปัญหาที่แยกได้เชิงเส้น เมื่อข้อมูลมีความซับซ้อน ให้ลองใช้ต้นไม้ตัดสินใจก่อน

จะเพิ่มความอ่านง่ายให้กับแผนภาพต้นไม้ตัดสินใจได้อย่างไร?

ใช้องค์ประกอบภาพ เช่น สีและรูปร่าง เพื่อแยกแยะประเภทของโหนด (เช่น การตัดสินใจ โอกาส ผลลัพธ์) เพื่อให้อ่านได้ง่ายขึ้น

กราฟที่เกี่ยวข้อง