Proceso Tipo
Expresión gráfica
Pensamiento Tipo
Expresión estructurada
Notas Tipo
Expresión eficiente

Cree modelos de diagramas de árbol de decisiones en línea

De uso gratuito
Cree modelos de diagramas de árbol de decisiones en línea
Qué es Diagrama de Árbol de Decisión

Un modelo de árbol de decisión es un algoritmo de aprendizaje supervisado basado en una estructura de árbol. Es una herramienta gráfica utilizada para el análisis de decisiones, evaluar el riesgo de proyectos y calcular la probabilidad de que el valor presente neto sea mayor o igual a cero basado en probabilidades conocidas de varias situaciones. ProcessOn soporta la creación en línea de modelos de árbol de decisión y ofrece una gran cantidad de plantillas y ejemplos de modelos de árbol de decisión que puedes copiar, permitiéndote crear fácilmente modelos de árbol de decisión profesionales y visualmente atractivos.

De uso gratuito

ProcessOn Diagrama de Árbol de Decisión Características principales

Colaboración en línea

Colaboración en tiempo real multiusuario con enlaces compartibles para transferencia instantánea

Colaboración en línea
Generación con un clic mediante IA

Genera gráficos automáticamente a partir de texto y mejora estilos

Generación con un clic mediante IA
Personalización de estilos

Temas predefinidos con personalización completa

Personalización de estilos
Múltiples tipos de componentes

Soporta iconos, imágenes, etiquetas, fórmulas LaTeX, bloques de código, enlaces, adjuntos

Múltiples tipos de componentes
Compatibilidad múltiple

Exportar: PNG, VISIO, PDF, SVG | Importar: VISIO, Mermaid

Compatibilidad múltiple
Sincronización multidispositivo

Almacenamiento en nube en tiempo real, sincronización multidispositivo, historial de versiones y seguridad de datos

Sincronización multidispositivo
Principios de los Árboles de Decisión

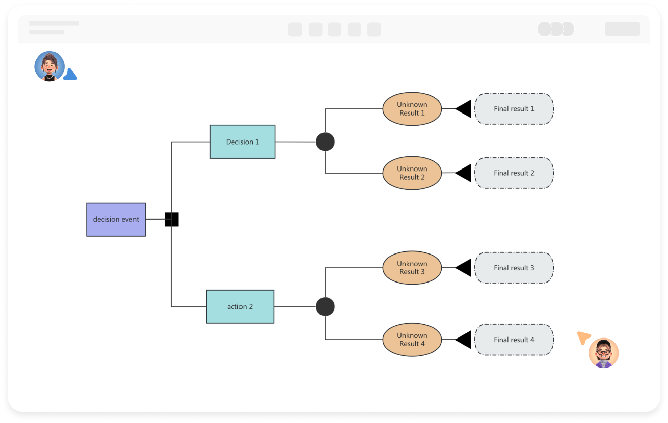
El modelo de árbol de decisión representa diferentes caminos de decisión a través de nodos de rama, mientras que los nodos hoja representan varios resultados o salidas posibles. Cada nodo interno (nodo no hoja) representa una condición de prueba o punto de decisión, y basado en los diferentes valores de esta condición, el camino de decisión llevará a diferentes nodos hijos.

Crear diagramas online
Principios
Componentes del Modelo de Árbol de Decisión

Nodo de Decisión (Raíz del Árbol): Este es el punto de inicio del árbol de decisión, indicando que se necesita tomar una decisión.
Rama de Opción: Varias ramas se dibujan desde el nodo de decisión, cada una representando una opción posible o camino de decisión, conocidas como ramas de opción.
Nodo de Oportunidad: Representa eventos inciertos o resultados desconocidos.
Rama de Probabilidad: Las ramas dibujadas desde el nodo de estado se llaman ramas de probabilidad. El número de ramas de probabilidad indica el número de estados naturales posibles, y cada rama necesita especificar el contenido del estado y su probabilidad.
Nodo Terminal (Hoja): También conocido como el nodo final, este es el punto final del proceso de decisión, reflejando el estado final o resultado de la decisión bajo diferentes condiciones.

Crear diagramas online
Componentes
Mejores Prácticas para Diseñar Modelos de Árbol de Decisión

1. Definir claramente el objetivo de la decisión, asegurando que el nodo raíz refleje con precisión el problema central.
2. El diseño de ramas debe seguir los principios de exclusividad mutua y exhaustividad, con cada nodo correspondiendo a una condición específica, y las ramas cubriendo todos los escenarios posibles para evitar omisiones o superposiciones.
3. Verificar la consistencia lógica para asegurar que cada camino desde la raíz hasta la hoja cumpla con las reglas de negocio reales.

Crear diagramas online
Mejores
Aplicaciones de los Modelos de Árbol de Decisión

Análisis de Negocios: Segmentación de clientes y marketing dirigido, dividiendo grupos basados en características como la edad del cliente y hábitos de consumo para formular estrategias dirigidas; también puede ayudar en la fijación de precios de productos, analizando factores como el costo y la demanda del mercado para determinar el precio óptimo.
Diagnóstico Médico: Ayuda a los médicos a diagnosticar enfermedades paso a paso basándose en los síntomas del paciente y resultados de pruebas, mejorando la precisión y eficiencia del diagnóstico.
Evaluación de Crédito: Evaluación de niveles de riesgo de préstamo basados en ingresos, deudas, historial crediticio, etc., para decidir si otorgar el préstamo.

Crear diagramas online
Aplicaciones

Diagrama de Árbol de Decisión ¿Cómo dibujar?

Diagrama de Árbol de Decisión¿Cómo dibujar?
1
Crea un nuevo diagrama de flujo para aclarar el problema a resolver o el objetivo de toma de decisiones, y arrastra un rectángulo al lienzo como el nodo raíz del árbol de decisiones.
2
Haz doble clic en la forma para añadir texto y haz clic en el "+" en la forma para crear ramas entre nodos.
3
Complementa el árbol de decisiones con nodos de decisión posteriores, nodos de oportunidad, nodos terminales y elementos de rama.
4
Selecciona un nodo o rama, y la barra de herramientas superior te permite configurar el estilo de texto y el estilo de la línea de conexión.
5
Después de crear el diagrama del árbol de decisiones, haz clic en el botón "Exportar" para elegir exportarlo como imagen o en formato PDF. También puedes configurar un enlace para compartirlo con otros.
De uso gratuito

Diagrama de Árbol de Decisión Guía de dibujo

  • ¿Cómo crear un diagrama de árbol de decisión? Tutoriales, Plantillas, Ejemplos

    ¿Cómo crear un diagrama de árbol de decisión? Tutoriales, Plantillas, Ejemplos

    En la era actual basada en datos, los diagramas de árbol de decisiones, como herramienta de análisis poderosa e intuitiva, se están convirtiendo gradualmente en un poderoso asistente para los tomadores de decisiones en todos los ámbitos de la vida. Este artículo presentará el concepto, la composición, los tutoriales de dibujo , los ejemplos, etc. de los diagramas de árboles de decisión de una manera sencilla y en profundidad para ayudar a los lectores a dominar esta herramienta y mejorar la eficiencia y la calidad de la toma de decisiones.
    Skye
    2024-12-30
    3622
  • Guía completa sobre hojas de ruta de productos: conceptos, tipos y tutoriales

    Guía completa sobre hojas de ruta de productos: conceptos, tipos y tutoriales

    La hoja de ruta del producto es una herramienta fundamental en la gestión de productos. No solo ayuda a los equipos a definir su rumbo, sino que también permite a las partes interesadas comprenderla intuitivamente. Este artículo explicará sistemáticamente los secretos de la hoja de ruta del producto, desde los conceptos básicos hasta las técnicas prácticas.
    ProcessOn-Skye
    2025-10-16
    616
  • para principiantes sobre hojas de ruta tecnológicas : plantillas y ejemplos gratuitos

    para principiantes sobre hojas de ruta tecnológicas : plantillas y ejemplos gratuitos

    En el actual campo científico y tecnológico, que cambia rápidamente, las hojas de ruta tecnológicas se han convertido en una herramienta importante para que las empresas o la investigación científica formulen planes de innovación tecnológica y mejoren las capacidades de innovación independientes. No sólo puede ayudar a las empresas a aclarar la dirección del desarrollo tecnológico, sino también garantizar que cada enlace se complete a tiempo y logre los objetivos esperados . Este artículo le proporcionará una guía detallada sobre cómo construir y dibujar una hoja de ruta tecnológica eficaz a través de 7 pasos clave, con plantillas gratuitas e historias de éxito adjuntas .
    Skye
    2025-03-10
    1293
  • ¿Qué es DFD (diagrama de flujo de datos)? Símbolos, estructuras, tutoriales, ejemplos.

    ¿Qué es DFD (diagrama de flujo de datos)? Símbolos, estructuras, tutoriales, ejemplos.

    El diagrama de flujo de datos (DFD) es un método de representación gráfica que se utiliza para describir el flujo, el almacenamiento, el procesamiento de datos en el sistema y el proceso de interacción entre entidades externas . . Este artículo explicará sistemáticamente los componentes, tipos, escenarios de aplicación, tutoriales de dibujo, etc. de los diagramas de flujo de datos y compartirá varios ejemplos, con la esperanza de ayudarlo a comprender los diagramas de flujo de datos.
    Skye
    2024-11-28
    5801

Diagrama de Árbol de Decisión Plantillas recomendadas

Más plantillas

Diagrama de Árbol de Decisión Preguntas frecuentes

¿Qué preparación de datos es necesaria para construir un árbol de decisión?

Es necesario organizar características (como edad, ingresos) y variables objetivo (como si se realiza una compra), y manejar valores faltantes o atípicos para asegurar la calidad de los datos.

¿Qué tipos de datos son adecuados para los árboles de decisión?

Los árboles de decisión son adecuados para manejar datos numéricos (como edad, ingresos) y datos categóricos (como género, ocupación).

¿Cómo simplificar un árbol de decisión con demasiados nodos que causan confusión?

Fusionar ramas de baja frecuencia o similares, centrarse en puntos clave de decisión o dividir subárboles complejos en módulos independientes.

¿Cuál es la diferencia entre los árboles de decisión y la regresión logística, y cómo elegir?

Los árboles de decisión toman decisiones jerárquicas a través de reglas de ramificación, adecuados para relaciones no lineales; la regresión logística directamente produce probabilidades, adecuada para problemas linealmente separables. Cuando los datos son complejos, prueba primero con árboles de decisión.

¿Cómo aumentar la legibilidad de un diagrama de árbol de decisión?

Utilizar elementos visuales como colores y formas para distinguir tipos de nodos (como decisión, oportunidad, resultado) para mejorar la legibilidad.

Gráficos relacionados