प्रक्रिया वर्ग
ग्राफ़िकल अभिव्यक्ति
सोच
संरचित अभिव्यक्ति
नोट्स
कुशल अभिव्यक्ति

ऑनलाइन डिसीजन ट्री डायग्राम मॉडल बनाएं

उपयोग करने के लिए नि:शुल्क
ऑनलाइन डिसीजन ट्री डायग्राम मॉडल बनाएं
क्या है निर्णय वृक्ष आरेख

निर्णय वृक्ष मॉडल एक वृक्ष संरचना पर आधारित एक पर्यवेक्षित शिक्षण एल्गोरिथ्म है। यह निर्णय विश्लेषण, परियोजना जोखिम का मूल्यांकन करने और विभिन्न परिस्थितियों की ज्ञात संभावनाओं के आधार पर शुद्ध वर्तमान मूल्य के शून्य से अधिक या बराबर होने की संभावना की गणना करने के लिए एक ग्राफिकल उपकरण है। ProcessOn निर्णय वृक्ष मॉडल के ऑनलाइन निर्माण का समर्थन करता है और आपको पेशेवर और दृष्टिगत रूप से आकर्षक निर्णय वृक्ष मॉडल को आसानी से बनाने की अनुमति देने वाले अनेक निर्णय वृक्ष मॉडल टेम्पलेट्स और उदाहरण प्रदान करता है जिन्हें आप कॉपी कर सकते हैं।

उपयोग करने के लिए नि:शुल्क

ProcessOn निर्णय वृक्ष आरेख मुख्य विशेषताएं

ऑनलाइन सहयोग

तुरंत जानकारी हस्तांतरण के लिए साझा लिंक के साथ बहु-उपयोगकर्ता वास्तविक समय सहयोग

ऑनलाइन सहयोग
एक-क्लिक एआई निर्माण

पाठ इनपुट से स्वचालित ग्राफिक्स जनरेशन और शैली सुधार

एक-क्लिक एआई निर्माण
व्यक्तिगत शैली अनुकूलन

पूर्ण अनुकूलन के साथ प्रीबिल्ट थीम

व्यक्तिगत शैली अनुकूलन
विभिन्न घटक

आइकन, छवियां, लेबल, LaTeX सूत्र, कोड ब्लॉक, लिंक, अनुलग्नक समर्थित

विभिन्न घटक
बहु-प्रारूप संगतता

निर्यात: PNG, VISIO, PDF, SVG | आयात: VISIO, Mermaid

बहु-प्रारूप संगतता
मल्टी-डिवाइस सिंक

रीयल-टाइम क्लाउड स्टोरेज, मल्टी-डिवाइस सिंक, संस्करण इतिहास और डेटा सुरक्षा

मल्टी-डिवाइस सिंक
डिसीजन ट्री के सिद्धांत

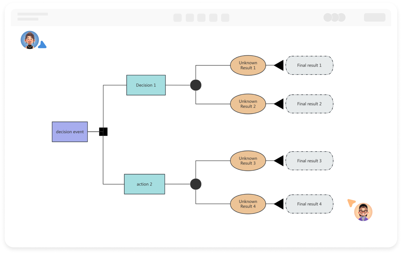
निर्णय वृक्ष मॉडल विभिन्न निर्णय पथों को शाखा नोड्स के माध्यम से प्रस्तुत करता है, जबकि पत्ती नोड्स विभिन्न संभावित परिणामों या आउटपुट्स का प्रतिनिधित्व करते हैं। प्रत्येक आंतरिक नोड (गैर-पत्ती नोड) एक परीक्षण स्थिति या निर्णय बिंदु का प्रतिनिधित्व करता है, और इस स्थिति के विभिन्न मूल्यों के आधार पर, निर्णय पथ विभिन्न बाल नोड्स की ओर ले जाएगा।

ऑनलाइन चार्ट बनाएं
डिसीजन
डिसीजन ट्री मॉडल के हिस्से

निर्णय नोड (वृक्ष मूल): यह निर्णय वृक्ष का प्रारंभिक बिंदु है, जो संकेत करता है कि एक निर्णय लिया जाना चाहिए।
विकल्प शाखा: निर्णय नोड से कई शाखाएँ खींची जाती हैं, प्रत्येक संभावित विकल्प या निर्णय पथ का प्रतिनिधित्व करती हैं, जिन्हें विकल्प शाखाएँ कहा जाता है।
संभावना नोड: अनिश्चित घटनाओं या अज्ञात परिणामों का प्रतिनिधित्व करता है।
संभाव्यता शाखा: राज्य नोड से खींची गई शाखाएँ संभाव्यता शाखाएँ कहलाती हैं। संभाव्यता शाखाओं की संख्या संभावित प्राकृतिक स्थितियों की संख्या को दर्शाती है, और प्रत्येक शाखा को राज्य की सामग्री और उसकी संभाव्यता निर्दिष्ट करने की आवश्यकता है।
अंतिम नोड (पत्ती): इसे अंत नोड के रूप में भी जाना जाता है, यह निर्णय प्रक्रिया का अंत बिंदु है, विभिन्न स्थितियों के अंतर्गत अंतिम स्थिति या निर्णय परिणाम को दर्शाता है।

ऑनलाइन चार्ट बनाएं
डिसीजन
डिसीजन ट्री मॉडल डिजाइन करने के सबसे अच्छे तरीके

1. निर्णय उद्देश्य को स्पष्ट रूप से परिभाषित करें, सुनिश्चित करें कि मूल नोड सटीक रूप से मुख्य मुद्दे को प्रतिबिंबित करता है।
2. शाखा डिजाइन को पारस्परिक अलगाव और पूर्णता के सिद्धांतों का पालन करना चाहिए, प्रत्येक नोड एक विशिष्ट स्थिति से मेल खाता है, और शाखाएँ सभी संभावित परिदृश्यों को कवर करती हैं ताकि छूट या ओवरलैप से बच सकें।
3. तार्किक संगति की पुष्टि करें ताकि सुनिश्चित हो कि मूल से पत्ती तक प्रत्येक पथ वास्तविक व्यापार नियमों का पालन करता है।

ऑनलाइन चार्ट बनाएं
डिसीजन
डिसीजन ट्री मॉडल के इस्तेमाल

बिज़नेस एनालिसिस: कस्टमर सेगमेंटेशन और टारगेटेड मार्केटिंग, कस्टमर की उम्र और इस्तेमाल की आदतों जैसी खासियतों के आधार पर ग्रुप को बांटकर टारगेटेड स्ट्रेटेजी बनाना; यह प्रोडक्ट की कीमत तय करने में भी मदद कर सकता है, सही कीमत तय करने के लिए लागत और मार्केट डिमांड जैसे फैक्टर का एनालिसिस करता है।
मेडिकल डायग्नोसिस: मरीज़ के लक्षणों और टेस्ट के नतीजों के आधार पर डॉक्टरों को स्टेप-बाय-स्टेप बीमारियों का पता लगाने में मदद करता है, जिससे डायग्नोस्टिक एक्यूरेसी और एफिशिएंसी बेहतर होती है।
क्रेडिट इवैल्यूएशन: इनकम, कर्ज, क्रेडिट हिस्ट्री वगैरह के आधार पर लोन रिस्क लेवल का आकलन करना, ताकि यह तय किया जा सके कि लोन देना है या नहीं।

ऑनलाइन चार्ट बनाएं
डिसीजन

निर्णय वृक्ष आरेख कैसे बनाएं?

निर्णय वृक्ष आरेखकैसे बनाएं?
1
समस्या को हल करने या निर्णय लेने के लक्ष्य को स्पष्ट करने के लिए एक नया फ्लोचार्ट बनाएं, और निर्णय वृक्ष के मूल नोड के रूप में कैनवास पर एक आयत खींचें।
2
टेक्स्ट जोड़ने के लिए आकृति पर डबल-क्लिक करें, और नोड्स के बीच शाखाएँ बनाने के लिए आकृति पर "+" पर क्लिक करें।
3
निर्णय वृक्ष को बाद के निर्णय नोड्स, संभावना नोड्स, टर्मिनल नोड्स, और शाखा तत्वों के साथ पूरक करें।
4
किसी नोड या शाखा का चयन करें, और शीर्ष टूलबार आपको टेक्स्ट शैली और कनेक्शन लाइन शैली सेट करने की अनुमति देता है।
5
निर्णय वृक्ष आरेख बनाने के बाद, "निर्यात" बटन पर क्लिक करें और इसे छवि या पीडीएफ प्रारूप के रूप में निर्यात करने का विकल्प चुनें। आप दूसरों के साथ साझा करने के लिए एक साझा लिंक भी सेट कर सकते हैं।
उपयोग करने के लिए नि:शुल्क

निर्णय वृक्ष आरेख बनाने की विधि

  • How to create a decision tree diagram? Tutorials, templates, examples

    How to create a decision tree diagram? Tutorials, templates, examples

    In today's data-driven era, decision tree diagrams, as an intuitive and powerful analytical tool, are gradually becoming a powerful assistant for decision makers in all walks of life. This article will introduce the concept, composition, drawing tutorials , examples , etc. of decision tree diagrams in an easy-to-understand way to help readers master this powerful tool and improve decision-making efficiency and quality.
    Skye
    2024-12-30
    7122
  • A Complete Guide to Product Roadmaps - Concepts, Types, and Tutorials

    A Complete Guide to Product Roadmaps - Concepts, Types, and Tutorials

    The product roadmap is a core tool in product management. It not only helps teams clarify their direction but also allows stakeholders to intuitively understand the product roadmap. This article will systematically explain the secrets of the product roadmap, from basic concepts to practical techniques.
    ProcessOn-Skye
    2025-10-16
    1055
  • Beginner's Guide to Technology Roadmaps - Free Templates and Examples

    Beginner's Guide to Technology Roadmaps - Free Templates and Examples

    In today's rapidly changing technology field, technology roadmaps have become an important tool for enterprises or scientific research to formulate technology innovation plans and improve independent innovation capabilities. It can not only help enterprises clarify the direction of technology development, but also ensure that each link is completed on time and achieve the expected goals . This article will provide you with a detailed guide, through 7 key steps, to teach you how to build and draw an efficient technology roadmap, and also come with free templates and success cases .
    Skye
    2025-03-10
    3847
  • What is DFD (Data Flow Diagram)? Symbols, Structure, Tutorials, Examples

    What is DFD (Data Flow Diagram)? Symbols, Structure, Tutorials, Examples

    Data flow diagram (DFD) is a graphical representation method used to depict the flow, storage, processing of data in a system and the interaction between external entities. This article will systematically explain the components, types, application scenarios, drawing tutorials, etc. of data flow diagrams, and share multiple examples, hoping to help you understand data flow diagrams.
    Skye
    2024-11-28
    9186

निर्णय वृक्ष आरेख टेम्पलेट सुझाव

अधिक टेम्प्लेट

निर्णय वृक्ष आरेख अक्सर पूछे जाने वाले प्रश्नों

निर्णय वृक्ष बनाने के लिए किन डेटा तैयारियों की आवश्यकता होती है?

विशेषताओं (जैसे आयु, आय) और लक्ष्य चर (जैसे खरीदारी करनी है या नहीं) को व्यवस्थित करना आवश्यक है, और डेटा गुणवत्ता सुनिश्चित करने के लिए लापता या असामान्य मूल्यों को संभालना आवश्यक है।

निर्णय वृक्षों के लिए कौन से प्रकार के डेटा उपयुक्त हैं?

निर्णय वृक्ष संख्यात्मक डेटा (जैसे आयु, आय) और श्रेणीबद्ध डेटा (जैसे लिंग, व्यवसाय) को संभालने के लिए उपयुक्त हैं।

यदि निर्णय वृक्ष में बहुत अधिक नोड्स होने के कारण भ्रम हो रहा है, तो इसे कैसे सरल बनाया जाए?

कम आवृत्ति या समान शाखाओं को मिलाएं, मुख्य निर्णय बिंदुओं पर ध्यान दें, या जटिल उपवृक्षों को स्वतंत्र मॉड्यूल्स में विभाजित करें।

निर्णय वृक्ष और लॉजिस्टिक प्रतिगमन में क्या अंतर है, और कैसे चुनें?

निर्णय वृक्ष शाखा नियमों के माध्यम से पदानुक्रम निर्णय करते हैं, जो गैर-रैखिक संबंधों के लिए उपयुक्त हैं; लॉजिस्टिक प्रतिगमन प्रत्यक्ष रूप से संभावनाएँ आउटपुट करता है, जो रैखिक रूप से अलग होने वाली समस्याओं के लिए उपयुक्त है। जब डेटा जटिल हो, तो पहले निर्णय वृक्ष को आजमाएं।

निर्णय वृक्ष आरेख की पठनीयता कैसे बढ़ाई जाए?

पठनीयता बढ़ाने के लिए नोड प्रकारों (जैसे निर्णय, अवसर, परिणाम) को अलग करने के लिए रंगों और आकृतियों जैसे दृश्य तत्वों का उपयोग करें।

संबंधित ग्राफ़