Proses Jenis
Ekspresi grafis
Berpikir Jenis
Ekspresi terstruktur
Catatan Jenis
Ekspresi yang efisien

Buat model diagram pohon keputusan secara online

Gratis untuk digunakan
Buat model diagram pohon keputusan secara online
Apa itu Diagram Pohon Keputusan

Model pohon keputusan adalah algoritma pembelajaran terawasi berdasarkan struktur pohon. Ini adalah alat grafis yang digunakan untuk analisis keputusan, mengevaluasi risiko proyek, dan menghitung probabilitas nilai bersih saat ini lebih besar atau sama dengan nol berdasarkan probabilitas yang diketahui dari berbagai situasi. ProcessOn mendukung pembuatan model pohon keputusan secara online dan menawarkan banyak templat dan contoh model pohon keputusan yang dapat Anda salin, memungkinkan Anda untuk dengan mudah membuat model pohon keputusan yang profesional dan menarik secara visual.

Gratis untuk digunakan

ProcessOn Diagram Pohon Keputusan Fitur Unggulan

Kolaborasi Online

Kolaborasi multi-pengguna real-time dengan tautan yang dapat dibagikan untuk transfer informasi instan

Kolaborasi Online
Generasi AI Satu Klik

Hasilkan grafik otomatis dari teks dengan peningkatan gaya

Generasi AI Satu Klik
Kustomisasi Gaya

Tema bawaan dengan kustomisasi penuh

Kustomisasi Gaya
Beragam Komponen

Mendukung ikon, gambar, label, rumus LaTeX, blok kode, tautan, lampiran

Beragam Komponen
Dukungan Multi-Format

Ekspor: PNG, VISIO, PDF, SVG | Impor: VISIO, Mermaid

Dukungan Multi-Format
Sinkronisasi Multi-Perangkat

Penyimpanan cloud real-time, sinkronisasi multi-perangkat, riwayat versi, dan keamanan data

Sinkronisasi Multi-Perangkat
Prinsip-prinsip Pohon Keputusan

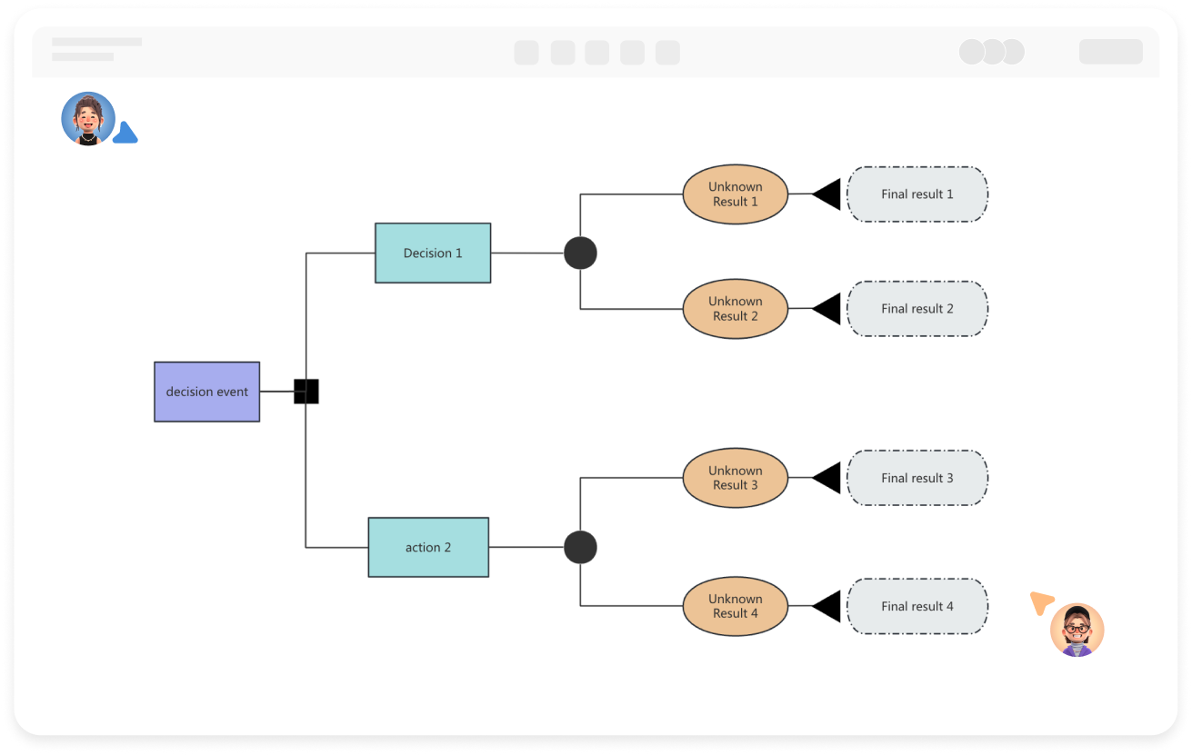
Model pohon keputusan mewakili berbagai jalur keputusan melalui node cabang, sedangkan node daun mewakili berbagai kemungkinan hasil atau keluaran. Setiap node internal (node bukan daun) mewakili suatu kondisi tes atau titik keputusan, dan berdasarkan berbagai nilai kondisi ini, jalur keputusan akan mengarahkan ke node anak yang berbeda.

Buat Diagram Online
Prinsip-prinsip
Komponen-komponen Model Pohon Keputusan

Node Keputusan (Akar Pohon): Ini adalah titik awal pohon keputusan, menunjukkan bahwa keputusan perlu dibuat.
Cabang Opsi: Beberapa cabang ditarik dari node keputusan, masing-masing mewakili opsi atau jalur keputusan yang mungkin, dikenal sebagai cabang opsi.
Node Peluang: Mewakili peristiwa yang tidak pasti atau hasil yang tidak diketahui.
Cabang Probabilitas: Cabang-cabang yang ditarik dari node status disebut cabang probabilitas. Jumlah cabang probabilitas menunjukkan jumlah status alami yang mungkin, dan setiap cabang perlu menentukan isi status dan probabilitasnya.
Node Terminal (Daun): Juga dikenal sebagai node akhir, ini adalah titik akhir proses keputusan, mencerminkan status akhir atau hasil keputusan di bawah berbagai kondisi.

Buat Diagram Online
Komponen-komponen
Praktik Terbaik untuk Merancang Model Pohon Keputusan

1. Jelaskan dengan jelas tujuan keputusan, memastikan node akar mencerminkan masalah inti secara akurat.
2. Desain cabang harus mengikuti prinsip eksklusivitas dan kelengkapan yang saling mengecualikan, dengan setiap node sesuai dengan kondisi spesifik, dan cabang mencakup semua skenario yang mungkin untuk menghindari kelalaian atau pertindihan.
3. Verifikasi konsistensi logis untuk memastikan bahwa setiap jalur dari akar ke daun mematuhi aturan bisnis yang sebenarnya.

Buat Diagram Online
Praktik
Aplikasi Model Pohon Keputusan

Analisis Bisnis: Segmentasi pelanggan dan pemasaran terarah, membagi kelompok berdasarkan karakteristik seperti usia pelanggan dan kebiasaan konsumsi untuk merumuskan strategi terarah; dapat juga membantu dalam penetapan harga produk, menganalisis faktor seperti biaya dan permintaan pasar untuk menentukan harga optimal.
Diagnosis Medis: Membantu dokter dalam mendiagnosis penyakit langkah demi langkah berdasarkan gejala pasien dan hasil tes, meningkatkan akurasi dan efisiensi diagnosis.
Evaluasi Kredit: Menilai tingkat risiko pinjaman berdasarkan pendapatan, utang, riwayat kredit, dll., untuk memutuskan apakah akan memberikan pinjaman.

Buat Diagram Online
Aplikasi

Diagram Pohon Keputusan Cara Menggambar?

Diagram Pohon KeputusanCara Menggambar?
1
Buat diagram alir baru untuk menjelaskan masalah yang akan dipecahkan atau tujuan pengambilan keputusan, dan seret persegi panjang ke kanvas sebagai node akar dari pohon keputusan.
2
Klik dua kali bentuk untuk menambahkan teks, dan klik "+" pada bentuk untuk membuat cabang antar node.
3
Lengkapi pohon keputusan dengan node keputusan berikutnya, node peluang, node terminal, dan elemen cabang.
4
Pilih node atau cabang, dan bilah alat atas memungkinkan Anda mengatur gaya teks dan gaya garis koneksi.
5
Setelah membuat diagram pohon keputusan, klik tombol "Ekspor" untuk memilih mengekspornya sebagai format gambar atau PDF. Anda juga dapat mengatur tautan berbagi untuk berbagi dengan orang lain.
Gratis untuk digunakan

Diagram Pohon Keputusan Panduan Menggambar

  • How to create a decision tree diagram? Tutorials, templates, examples

    How to create a decision tree diagram? Tutorials, templates, examples

    In today's data-driven era, decision tree diagrams, as an intuitive and powerful analytical tool, are gradually becoming a powerful assistant for decision makers in all walks of life. This article will introduce the concept, composition, drawing tutorials , examples , etc. of decision tree diagrams in an easy-to-understand way to help readers master this powerful tool and improve decision-making efficiency and quality.
    Skye
    2024-12-30
    7103
  • A Complete Guide to Product Roadmaps - Concepts, Types, and Tutorials

    A Complete Guide to Product Roadmaps - Concepts, Types, and Tutorials

    The product roadmap is a core tool in product management. It not only helps teams clarify their direction but also allows stakeholders to intuitively understand the product roadmap. This article will systematically explain the secrets of the product roadmap, from basic concepts to practical techniques.
    ProcessOn-Skye
    2025-10-16
    1051
  • Beginner's Guide to Technology Roadmaps - Free Templates and Examples

    Beginner's Guide to Technology Roadmaps - Free Templates and Examples

    In today's rapidly changing technology field, technology roadmaps have become an important tool for enterprises or scientific research to formulate technology innovation plans and improve independent innovation capabilities. It can not only help enterprises clarify the direction of technology development, but also ensure that each link is completed on time and achieve the expected goals . This article will provide you with a detailed guide, through 7 key steps, to teach you how to build and draw an efficient technology roadmap, and also come with free templates and success cases .
    Skye
    2025-03-10
    3837
  • What is DFD (Data Flow Diagram)? Symbols, Structure, Tutorials, Examples

    What is DFD (Data Flow Diagram)? Symbols, Structure, Tutorials, Examples

    Data flow diagram (DFD) is a graphical representation method used to depict the flow, storage, processing of data in a system and the interaction between external entities. This article will systematically explain the components, types, application scenarios, drawing tutorials, etc. of data flow diagrams, and share multiple examples, hoping to help you understand data flow diagrams.
    Skye
    2024-11-28
    9170

Diagram Pohon Keputusan Rekomendasi Template

Lebih banyak template

Diagram Pohon Keputusan Pertanyaan yang sering diajukan

Apa persiapan data yang diperlukan untuk membangun pohon keputusan?

Perlu mengatur fitur (seperti usia, pendapatan) dan variabel target (seperti apakah akan membeli), serta menangani nilai yang hilang atau pencilan untuk memastikan kualitas data.

Jenis data apa yang cocok untuk pohon keputusan?

Pohon keputusan cocok untuk menangani data numerik (seperti usia, pendapatan) dan data kategorikal (seperti jenis kelamin, pekerjaan).

Bagaimana menyederhanakan pohon keputusan dengan terlalu banyak node yang menyebabkan kebingungan?

Menggabungkan cabang frekuensi rendah atau serupa, fokus pada titik keputusan utama, atau membagi subpohon kompleks menjadi modul independen.

Apa perbedaan antara pohon keputusan dan regresi logistik, dan bagaimana memilihnya?

Pohon keputusan membuat keputusan hierarkis melalui aturan percabangan, cocok untuk hubungan non-linear; regresi logistik langsung mengeluarkan probabilitas, cocok untuk masalah yang dapat dipisahkan secara linear. Ketika data kompleks, coba pohon keputusan terlebih dahulu.

Bagaimana meningkatkan keterbacaan diagram pohon keputusan?

Gunakan elemen visual seperti warna dan bentuk untuk membedakan jenis node (seperti keputusan, peluang, hasil) untuk meningkatkan keterbacaan.

Grafik Terkait