Proses Taip
Ekspresi grafik
Berfikir Taip
Ekspresi berstruktur
Nota Taip
Ekspresi yang cekap

Cipta model gambar rajah pokok keputusan dalam talian

Percuma untuk digunakan
Cipta model gambar rajah pokok keputusan dalam talian
Apakah Gambarajah Pokok Keputusan

Model pokok keputusan adalah algoritma pembelajaran terkawal berdasarkan struktur pokok. Ia adalah alat grafik yang digunakan untuk analisis keputusan, menilai risiko projek, dan mengira kebarangkalian nilai bersih kini lebih besar atau sama dengan sifar berdasarkan kebarangkalian yang diketahui dari pelbagai situasi. ProcessOn menyokong penciptaan model pokok keputusan dalam talian dan menawarkan sejumlah besar templat dan contoh model pokok keputusan yang boleh anda salin, membolehkan anda dengan mudah mencipta model pokok keputusan yang profesional dan menarik secara visual.

Percuma untuk digunakan

ProcessOn Gambarajah Pokok Keputusan Ciri Utama

Kerjasama Dalam Talian

Kerjasama masa nyata multi-pengguna dengan pautan boleh dikongsi untuk pemindahan segera

Kerjasama Dalam Talian
Penjanaan AI Satu Klik

Hasilkan grafik automatik daripada teks dengan penambahbaikan gaya

Penjanaan AI Satu Klik
Penyesuaian Gaya

Tema sedia ada dengan penyesuaian penuh

Penyesuaian Gaya
Pelbagai Komponen

Menyokong ikon, imej, label, formula LaTeX, blok kod, pautan, lampiran

Pelbagai Komponen
Keserasian Pelbagai Format

Eksport: PNG, VISIO, PDF, SVG | Import: VISIO, Mermaid

Keserasian Pelbagai Format
Sinkronisasi Pelbagai Peranti

Penyimpanan awan masa nyata, sinkronisasi pelbagai peranti, sejarah versi dan keselamatan data

Sinkronisasi Pelbagai Peranti
Prinsip Pokok Keputusan

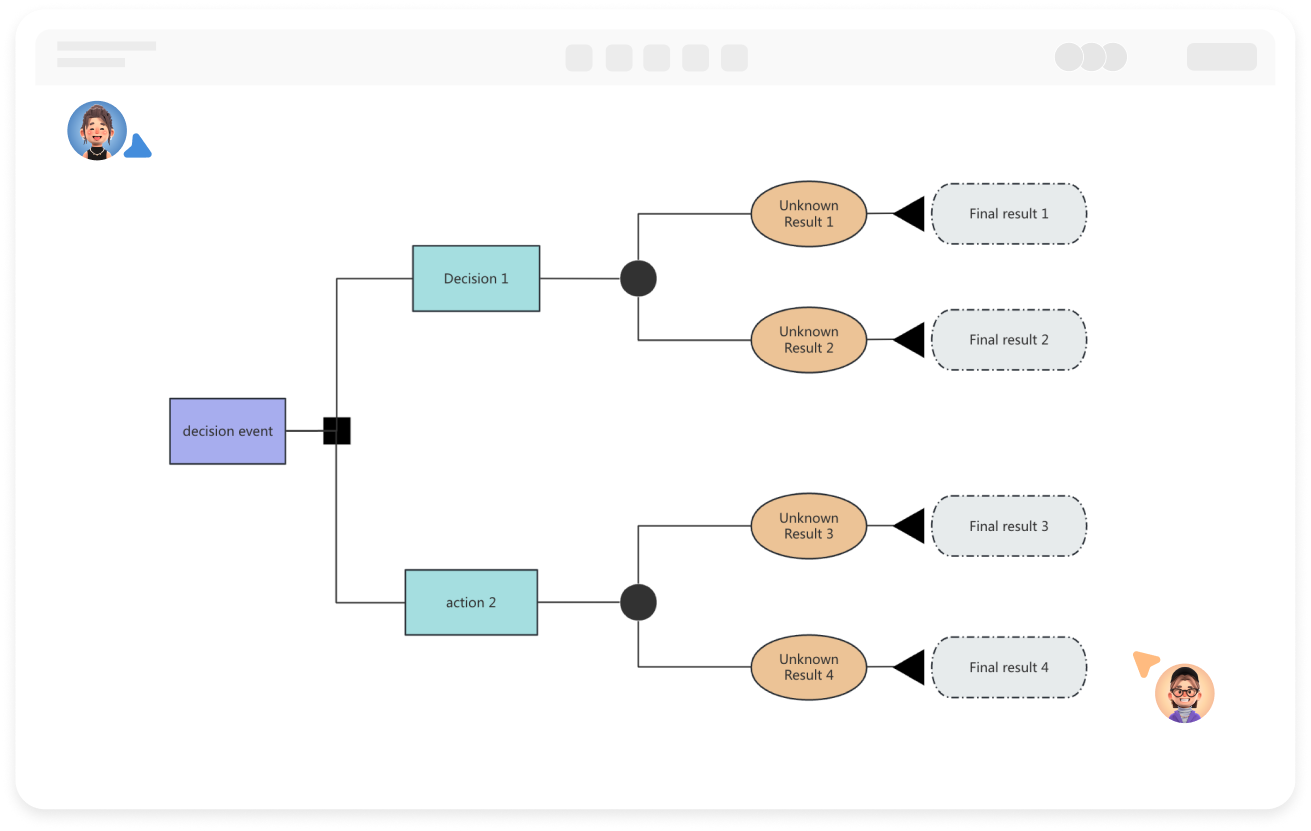
Model pokok keputusan mewakili laluan keputusan yang berbeza melalui nod cabang, manakala nod daun mewakili pelbagai kemungkinan hasil atau output. Setiap nod dalaman (nod bukan daun) mewakili keadaan ujian atau titik keputusan, dan berdasarkan nilai yang berbeza dari keadaan ini, laluan keputusan akan membawa kepada nod anak yang berbeza.

Buat Carta Dalam Talian
Prinsip
Komponen Model Pokok Keputusan

Nod Keputusan (Akar Pokok): Ini adalah titik permulaan pokok keputusan, menunjukkan keputusan perlu dibuat.
Cabang Pilihan: Beberapa cabang dilukis dari nod keputusan, masing-masing mewakili pilihan atau laluan keputusan yang mungkin, dikenali sebagai cabang pilihan.
Nod Peluang: Mewakili kejadian yang tidak pasti atau hasil yang tidak diketahui.
Cabang Kebarangkalian: Cabang yang dilukis dari nod keadaan dipanggil cabang kebarangkalian. Bilangan cabang kebarangkalian menunjukkan bilangan keadaan semula jadi yang mungkin, dan setiap cabang perlu menentukan kandungan keadaan dan kebarangkaliannya.
Nod Terminal (Daun): Juga dikenali sebagai nod akhir, ini adalah titik akhir proses keputusan, mencerminkan keadaan akhir atau hasil keputusan di bawah keadaan yang berbeza.

Buat Carta Dalam Talian
Komponen
Amalan Terbaik untuk Mereka Bentuk Model Pokok Keputusan

1. Nyatakan dengan jelas objektif keputusan, memastikan nod akar mencerminkan isu teras dengan tepat.
2. Reka bentuk cabang harus mengikuti prinsip saling eksklusif dan kelengkapan, dengan setiap nod sepadan dengan keadaan tertentu, dan cabang merangkumi semua senario yang mungkin untuk mengelakkan pengabaian atau pertindihan.
3. Sahkan konsistensi logik untuk memastikan setiap laluan dari akar ke daun mematuhi peraturan perniagaan sebenar.

Buat Carta Dalam Talian
Amalan
Aplikasi Model Pokok Keputusan

Analisis Perniagaan: Segmentasi pelanggan dan pemasaran yang disasarkan, membahagikan kumpulan berdasarkan ciri seperti umur pelanggan dan tabiat penggunaan untuk merumuskan strategi yang disasarkan; ia juga boleh membantu dalam penetapan harga produk, menganalisis faktor seperti kos dan permintaan pasaran untuk menentukan harga yang optimum.
Diagnosis Perubatan: Membantu doktor dalam mendiagnosis penyakit langkah demi langkah berdasarkan gejala pesakit dan keputusan ujian, meningkatkan ketepatan dan kecekapan diagnosis.
Penilaian Kredit: Menilai tahap risiko pinjaman berdasarkan pendapatan, hutang, sejarah kredit, dan lain-lain, untuk memutuskan sama ada untuk memberi pinjaman.

Buat Carta Dalam Talian
Aplikasi

Gambarajah Pokok Keputusan Bagaimana Melukis?

Gambarajah Pokok KeputusanBagaimana Melukis?
1
Buat carta alir baru untuk menjelaskan masalah yang perlu diselesaikan atau tujuan membuat keputusan, dan seret segi empat tepat ke kanvas sebagai nod akar pokok keputusan.
2
Klik dua kali bentuk untuk menambah teks, dan klik "+" pada bentuk untuk membuat cabang antara nod.
3
Lengkapkan pokok keputusan dengan nod keputusan seterusnya, nod peluang, nod terminal, dan elemen cabang.
4
Pilih nod atau cabang, dan bar alat atas membolehkan anda menetapkan gaya teks dan gaya garis sambungan.
5
Selepas membuat rajah pokok keputusan, klik butang "Eksport" untuk memilih mengeksportnya sebagai format imej atau PDF. Anda juga boleh menetapkan pautan perkongsian untuk berkongsi dengan orang lain.
Percuma untuk digunakan

Gambarajah Pokok Keputusan Panduan Melukis

  • How to create a decision tree diagram? Tutorials, templates, examples

    How to create a decision tree diagram? Tutorials, templates, examples

    In today's data-driven era, decision tree diagrams, as an intuitive and powerful analytical tool, are gradually becoming a powerful assistant for decision makers in all walks of life. This article will introduce the concept, composition, drawing tutorials , examples , etc. of decision tree diagrams in an easy-to-understand way to help readers master this powerful tool and improve decision-making efficiency and quality.
    Skye
    2024-12-30
    7110
  • A Complete Guide to Product Roadmaps - Concepts, Types, and Tutorials

    A Complete Guide to Product Roadmaps - Concepts, Types, and Tutorials

    The product roadmap is a core tool in product management. It not only helps teams clarify their direction but also allows stakeholders to intuitively understand the product roadmap. This article will systematically explain the secrets of the product roadmap, from basic concepts to practical techniques.
    ProcessOn-Skye
    2025-10-16
    1053
  • Beginner's Guide to Technology Roadmaps - Free Templates and Examples

    Beginner's Guide to Technology Roadmaps - Free Templates and Examples

    In today's rapidly changing technology field, technology roadmaps have become an important tool for enterprises or scientific research to formulate technology innovation plans and improve independent innovation capabilities. It can not only help enterprises clarify the direction of technology development, but also ensure that each link is completed on time and achieve the expected goals . This article will provide you with a detailed guide, through 7 key steps, to teach you how to build and draw an efficient technology roadmap, and also come with free templates and success cases .
    Skye
    2025-03-10
    3840
  • What is DFD (Data Flow Diagram)? Symbols, Structure, Tutorials, Examples

    What is DFD (Data Flow Diagram)? Symbols, Structure, Tutorials, Examples

    Data flow diagram (DFD) is a graphical representation method used to depict the flow, storage, processing of data in a system and the interaction between external entities. This article will systematically explain the components, types, application scenarios, drawing tutorials, etc. of data flow diagrams, and share multiple examples, hoping to help you understand data flow diagrams.
    Skye
    2024-11-28
    9174

Gambarajah Pokok Keputusan Cadangan Templat

Lebih banyak templat

Gambarajah Pokok Keputusan Soalan lazim

Apakah penyediaan data yang diperlukan untuk membina pokok keputusan?

Adalah perlu untuk mengatur ciri-ciri (seperti umur, pendapatan) dan pemboleh ubah sasaran (seperti sama ada untuk membeli), dan mengendalikan nilai yang hilang atau luar biasa untuk memastikan kualiti data.

Apakah jenis data yang sesuai untuk pokok keputusan?

Pohon keputusan sesuai untuk mengendalikan data berangka (seperti umur, pendapatan) dan data kategori (seperti jantina, pekerjaan).

Bagaimanakah cara untuk memudahkan pokok keputusan dengan terlalu banyak nod yang menyebabkan kekeliruan?

Gabungkan cabang frekuensi rendah atau serupa, fokus pada titik keputusan utama, atau pisahkan subpokok kompleks menjadi modul bebas.

Apakah perbezaan antara pokok keputusan dan regresi logistik, dan bagaimana untuk memilihnya?

Pohon keputusan membuat keputusan hierarki melalui peraturan percabangan, sesuai untuk hubungan tak linear; regresi logistik secara langsung mengeluarkan kebarangkalian, sesuai untuk masalah yang boleh dipisahkan secara linear. Apabila data adalah kompleks, cuba pohon keputusan terlebih dahulu.

Bagaimana untuk meningkatkan kebolehbacaan gambar rajah pokok keputusan?

Gunakan elemen visual seperti warna dan bentuk untuk membezakan jenis nod (seperti keputusan, peluang, hasil) untuk meningkatkan kebolehbacaan.

Grafik Berkaitan