Processo Tipo
Espressione grafica
Pensiero Tipo
Espressione strutturata
Note Tipo
Espressione efficiente

Crea modelli di diagrammi ad albero decisionale online

Libero da usare
Crea modelli di diagrammi ad albero decisionale online
Cos'è Diagramma ad albero decisionale

Un modello ad albero decisionale è un algoritmo di apprendimento supervisionato basato su una struttura ad albero. È uno strumento grafico utilizzato per l'analisi decisionale, la valutazione del rischio di progetto e il calcolo della probabilità che il valore attuale netto sia maggiore o uguale a zero in base alle probabilità note di varie situazioni. ProcessOn supporta la creazione online di modelli ad albero decisionale e offre un vasto numero di modelli ed esempi di alberi decisionali che puoi copiare, permettendoti di creare facilmente modelli ad albero decisionale professionali e visivamente attraenti.

Libero da usare

ProcessOn Diagramma ad albero decisionale Funzionalità principali

Collaborazione online

Collaborazione in tempo reale multi-utente con link condivisibili per trasferimento istantaneo

Collaborazione online
Generazione AI con un clic

Genera automaticamente grafici dal testo con miglioramenti di stile

Generazione AI con un clic
Personalizzazione stile

Temi predefiniti con personalizzazione completa

Personalizzazione stile
Componenti multipli

Supporta icone, immagini, etichette, formule LaTeX, blocchi codice, link, allegati

Componenti multipli
Compatibilità multi-formato

Esporta: PNG, VISIO, PDF, SVG | Importa: VISIO, Mermaid

Compatibilità multi-formato
Sincronizzazione multi-dispositivo

Archiviazione cloud in tempo reale, sincronizzazione multi-dispositivo, cronologia versioni e sicurezza dati

Sincronizzazione multi-dispositivo
Principi degli alberi decisionali

Il modello dell'albero decisionale rappresenta diversi percorsi decisionali attraverso nodi di ramificazione, mentre i nodi foglia rappresentano vari possibili risultati o output. Ogni nodo interno (nodo non foglia) rappresenta una condizione di test o un punto decisionale e, in base ai diversi valori di questa condizione, il percorso decisionale porterà a diversi nodi figli.

Crea diagrammi online
Principi
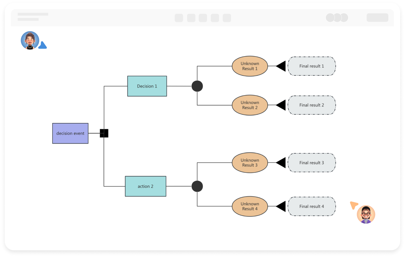
Componenti del modello ad albero decisionale

Nodo Decisionale (Radice dell'Albero): Questo è il punto di partenza dell'albero decisionale, indicando che deve essere presa una decisione.
Ramo di Opzione: Diversi rami sono disegnati dal nodo decisionale, ciascuno rappresentante un'opzione possibile o un percorso decisionale, noti come rami di opzione.
Nodo di Possibilità: Rappresenta eventi incerti o risultati sconosciuti.
Ramo di Probabilità: I rami disegnati dal nodo di stato sono chiamati rami di probabilità. Il numero di rami di probabilità indica il numero di possibili stati naturali, e ogni ramo deve specificare il contenuto dello stato e la sua probabilità.
Nodo Terminale (Foglia): Conosciuto anche come nodo finale, questo è il punto finale del processo decisionale, riflettendo lo stato finale o l'esito decisionale sotto diverse condizioni.

Crea diagrammi online
Componenti
Best practice per la progettazione di modelli ad albero decisionale

1. Definire chiaramente l'obiettivo decisionale, assicurandosi che il nodo radice rifletta accuratamente la questione principale.
2. Il design dei rami dovrebbe seguire i principi di esclusività reciproca e completezza, con ogni nodo corrispondente a una condizione specifica e i rami che coprono tutti gli scenari possibili per evitare omissioni o sovrapposizioni.
3. Verificare la coerenza logica per garantire che ogni percorso dalla radice alla foglia rispetti le regole aziendali effettive.

Crea diagrammi online
Best
Applicazioni dei modelli ad albero decisionale

Analisi Aziendale: Segmentazione dei clienti e marketing mirato, dividendo i gruppi in base a caratteristiche come età del cliente e abitudini di consumo per formulare strategie mirate; può anche aiutare nella determinazione dei prezzi dei prodotti, analizzando fattori come costo e domanda di mercato per determinare il prezzo ottimale.
Diagnosi Medica: Assiste i medici nella diagnosi delle malattie passo dopo passo basandosi sui sintomi del paziente e sui risultati dei test, migliorando la precisione e l'efficienza diagnostica.
Valutazione del Credito: Valutare i livelli di rischio del prestito basandosi su reddito, debito, storia creditizia, ecc., per decidere se concedere il prestito.

Crea diagrammi online
Applicazioni

Diagramma ad albero decisionale Come disegnare?

Diagramma ad albero decisionaleCome disegnare?
1
Crea un nuovo diagramma di flusso per chiarire il problema da risolvere o l'obiettivo decisionale, e trascina un rettangolo sulla tela come nodo radice dell'albero decisionale.
2
Fai doppio clic sulla forma per aggiungere testo e clicca sul "+" sulla forma per creare rami tra i nodi.
3
Integra l'albero decisionale con i nodi decisionali successivi, i nodi di probabilità, i nodi terminali e gli elementi di ramo.
4
Seleziona un nodo o un ramo, e la barra degli strumenti superiore ti permette di impostare lo stile del testo e lo stile della linea di connessione.
5
Dopo aver creato il diagramma dell'albero decisionale, clicca sul pulsante "Esporta" per scegliere di esportarlo in formato immagine o PDF. Puoi anche impostare un link di condivisione per condividerlo con altri.
Libero da usare

Diagramma ad albero decisionale Guida al disegno

  • Come creare un diagramma ad albero decisionale? Tutorial, modelli, esempi.

    Come creare un diagramma ad albero decisionale? Tutorial, modelli, esempi.

    Nell'attuale era basata sui dati, i diagrammi ad albero decisionale, in quanto strumento analitico intuitivo e potente, stanno gradualmente diventando un prezioso assistente per i decisori in diversi settori. Questo articolo fornirà un'introduzione chiara e concisa ai concetti, alla struttura, ai tutorial di disegno e agli esempi di diagrammi ad albero decisionale, aiutando i lettori a padroneggiare questo potente strumento e a migliorare l'efficienza e la qualità del processo decisionale.
    Skye
    2025-11-26
    292
  • Una guida completa alle roadmap dei prodotti: concetti, tipi e tutorial

    Una guida completa alle roadmap dei prodotti: concetti, tipi e tutorial

    La roadmap di prodotto è uno strumento fondamentale nella gestione del prodotto. Non solo aiuta i team a chiarire la direzione da seguire, ma consente anche agli stakeholder di comprendere intuitivamente la roadmap di prodotto. Questo articolo spiegherà in modo sistematico i segreti della roadmap di prodotto, dai concetti di base alle tecniche pratiche.
    ProcessOn-Skye
    2025-10-16
    379
  • guida per principianti alle roadmap tecnologiche - Modelli ed esempi gratuiti

    guida per principianti alle roadmap tecnologiche - Modelli ed esempi gratuiti

    Nell'attuale contesto scientifico e tecnologico in rapida evoluzione, le roadmap tecnologiche sono diventate uno strumento importante a disposizione delle imprese e della ricerca scientifica per formulare piani di innovazione tecnologica e migliorare le capacità di innovazione indipendente. Può non solo aiutare le aziende a chiarire la direzione dello sviluppo tecnologico, ma anche a garantire che ogni collegamento venga completato nei tempi previsti e che vengano raggiunti gli obiettivi previsti . Questo articolo ti fornirà una guida dettagliata su come creare e tracciare una roadmap tecnologica efficace attraverso 7 passaggi chiave, con modelli gratuiti e storie di successo allegati .
    Skye
    2025-03-10
    527

Diagramma ad albero decisionale Modelli consigliati

Altri modelli

Diagramma ad albero decisionale Domande frequenti

Quali preparazioni dei dati sono necessarie per costruire un albero decisionale?

È necessario organizzare le caratteristiche (come età, reddito) e le variabili target (come l'acquisto), e gestire i valori mancanti o anomali per garantire la qualità dei dati.

Quali tipi di dati sono adatti per gli alberi decisionali?

Gli alberi decisionali sono adatti per gestire dati numerici (come età, reddito) e dati categorici (come genere, occupazione).

Come semplificare un albero decisionale con troppi nodi che causano confusione?

Unire rami a bassa frequenza o simili, concentrarsi sui punti decisionali chiave, o dividere sottoalberi complessi in moduli indipendenti.

Qual è la differenza tra alberi decisionali e regressione logistica, e come scegliere?

Gli alberi decisionali prendono decisioni gerarchiche attraverso regole di ramificazione, adatti per relazioni non lineari; la regressione logistica fornisce direttamente probabilità, adatta per problemi linearmente separabili. Quando i dati sono complessi, provare prima con gli alberi decisionali.

Come aumentare la leggibilità di un diagramma di albero decisionale?

Utilizzare elementi visivi come colori e forme per distinguere i tipi di nodo (come decisione, opportunità, risultato) per migliorare la leggibilità.

Grafici correlati