Nell'attuale era basata sui dati, i diagrammi ad albero decisionale, in quanto strumento analitico intuitivo e potente, stanno gradualmente diventando un prezioso assistente per i decisori in diversi settori. Questo articolo fornirà un'introduzione chiara e concisa ai concetti, alla struttura, ai tutorial di disegno e agli esempi di diagrammi ad albero decisionale, aiutando i lettori a padroneggiare questo potente strumento e a migliorare l'efficienza e la qualità del processo decisionale.
Un diagramma ad albero decisionale è uno strumento grafico utilizzato per valutare il rischio di progetto e condurre analisi decisionali. Sulla base delle probabilità note di vari scenari, utilizza una struttura ad albero per calcolare la probabilità che il valore attuale netto atteso sia maggiore o uguale a zero. I nodi di diramazione rappresentano diversi percorsi decisionali, mentre i nodi foglia rappresentano diversi possibili risultati o output. Ogni nodo interno (nodo non foglia) rappresenta una condizione di test o un punto di decisione; a seconda del valore di questa condizione, il percorso decisionale porterà a diversi nodi figlio.

Usa ora - Modello di albero decisionale
Un diagramma ad albero decisionale è composto principalmente da cinque parti:
Nodo decisionale (radice): solitamente rappresentato da un nodo a blocco. È il punto di partenza dell'albero decisionale, a indicare che è necessario prendere una decisione . Nel processo decisionale multilivello, possono esserci più punti decisionali al centro dell'albero decisionale.
Rami opzionali : dal nodo decisionale si estendono diversi sottorami, ognuno dei quali rappresenta una possibile opzione o un percorso decisionale. Questi sottorami sono chiamati rami opzionali .
Nodi opportunità : rappresentati da nodi circolari, questi nodi simboleggiano eventi incerti o risultati sconosciuti . Confrontando gli effetti o gli stati economici di ciascun nodo opportunità e applicando determinati criteri decisionali, è possibile selezionare la soluzione ottimale o il percorso successivo.
Rami di probabilità : i rami derivati dai nodi di stato sono chiamati rami di probabilità . Il numero di rami di probabilità rappresenta il numero di possibili stati naturali e ogni ramo deve specificare lo stato e la sua probabilità di occorrenza.
Nodi terminali (nodi foglia): noti anche come nodi finali , solitamente rappresentati da nodi triangolari. Rappresentano il punto finale del processo decisionale e riflettono lo stato finale o il risultato della decisione in diverse condizioni. Questi valori sono etichettati sul lato destro del nodo risultato per valutare i meriti di ciascuna opzione.
Processo decisionale aziendale: le aziende possono utilizzare i diagrammi ad albero decisionale per analizzare questioni quali la strategia di mercato, la determinazione dei prezzi dei prodotti e la gestione dell'inventario, aiutando il management a prendere decisioni più consapevoli.

Usalo ora - Esempio di analisi dell'albero decisionale
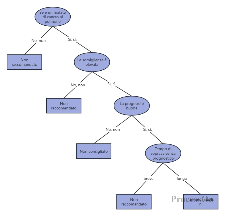
Diagnosi medica: costruendo alberi decisionali, i medici possono determinare rapidamente il possibile tipo di malattia in base ai sintomi del paziente, migliorando così l'efficienza diagnostica.

Utilizzare immediatamente - Albero decisionale del trattamento
Valutazione del rischio finanziario: le banche e gli istituti finanziari utilizzano alberi decisionali per valutare il rischio di credito dei richiedenti prestiti e determinare gli importi dei prestiti e i tassi di interesse.

Utilizzalo ora - Richiedi un albero decisionale per il pagamento differito
Per prima cosa, definisci chiaramente il problema specifico che vuoi risolvere o l'obiettivo decisionale che vuoi raggiungere. Questo fungerà da nodo radice dell'albero decisionale.
Raccogliere tutte le possibili variabili e condizioni rilevanti per il processo decisionale, compresi i dati storici e le opinioni degli esperti.
Le variabili caratteristiche che hanno il maggiore impatto sul processo decisionale vengono selezionate dai dati raccolti e utilizzate come nodi interni dell'albero decisionale.
Partendo dal nodo radice, tracciare i rami in base alla prima variabile caratteristica.
Ogni ramo rappresenta un possibile valore della variabile caratteristica. Continua a disegnare nodi figlio e rami su ogni ramo in base alla successiva variabile caratteristica importante, fino a coprire tutti i possibili percorsi decisionali.
Infine, etichettare il risultato della decisione o l'output su ciascun nodo foglia.
Utilizzare metodi quali la convalida incrociata e il pruning per verificare l'accuratezza dell'albero decisionale ed evitare l'overfitting.
Adattare la selezione delle variabili delle caratteristiche e la divisione dei rami in base ai risultati della convalida per ottimizzare la struttura dell'albero decisionale.
Sono disponibili numerosi strumenti per la creazione di diagrammi ad albero decisionale e la scelta di quello più adatto è fondamentale. Tra gli strumenti più comuni figurano Visio, Word e ProcessOn. Gli utenti possono selezionare lo strumento più adatto alle proprie esigenze. Questa sezione spiega principalmente come creare diagrammi ad albero decisionale utilizzando Word e ProcessOn .
1. Per prima cosa, apri un documento vuoto in Word.
2. Passa alla scheda "Inserisci", clicca su "Grafica" e seleziona il simbolo grafico per il diagramma di flusso . Per prima cosa, disegna un riquadro sulla tela per rappresentare un punto di decisione, quindi crea delle connessioni per descrivere ogni possibile soluzione su tali connessioni.

3. Aggiungere nodi opportunità (cerchi) o nodi decisione (riquadri) in base alla situazione reale. Segnare le possibili soluzioni dopo i nodi decisione e disegnare rami e possibili risultati dopo i nodi opportunità.

4. Continuare fino a coprire tutti i possibili percorsi decisionali , quindi etichettare i risultati o i valori di output su ciascun nodo terminale.

1. Apri il sito web di ProcessOn, vai alla pagina del tuo file personale e clicca su "Crea nuovo" per creare un diagramma di flusso.
2. il simbolo del rettangolo dalla libreria dei grafici sul lato sinistro del generatore di diagrammi di flusso sulla tela come nodo decisionale . Fai doppio clic sul grafico per aggiungere testo e fai clic sul segno "+" sul grafico per creare rami tra i grafici.

3. Aggiungere i nodi decisionali, i nodi opportunità, i nodi terminali e gli elementi di diramazione all'albero decisionale.

4. Quando si seleziona un nodo o un ramo, la barra degli strumenti in alto consente di impostare lo stile del testo e lo stile della connessione.

Sia gli alberi decisionali che gli alberi di probabilità sono strumenti di analisi delle decisioni. Gli alberi di probabilità sono un metodo per prendere decisioni ottimali rappresentando le probabilità dei possibili risultati di un oggetto decisionale come un grafico ad albero. Le principali differenze tra alberi di probabilità e alberi decisionali sono:
Complessità di costruzione: gli alberi decisionali sono relativamente semplici e si basano principalmente su probabilità note e valori di profitto/perdita; gli alberi di probabilità, d'altro canto, richiedono una previsione accurata della probabilità che si verifichi una condizione e una valutazione dettagliata del risultato.
Scenari applicativi: gli alberi decisionali sono adatti per problemi decisionali semplici; gli alberi di probabilità sono adatti per problemi decisionali complessi, soprattutto quando il processo decisionale comporta molteplici incertezze e distribuzioni di probabilità.
Base decisionale: gli alberi decisionali si basano principalmente sull'esperienza personale e sul giudizio del decisore; gli alberi probabilistici, d'altro canto, forniscono una base più oggettiva e quantitativa per il processo decisionale calcolando i valori attesi.
Gli algoritmi ad albero decisionale sono comunemente utilizzati nei problemi di classificazione. Suddividono i dati in diversi sottoinsiemi utilizzando una struttura ad albero, dove ogni sottoinsieme corrisponde a una classe. Nelle attività di classificazione, gli alberi decisionali apprendono una relazione di mappatura tra feature e classi. Gli alberi decisionali possono essere utilizzati in vari scenari di classificazione, come:
Diagnosi medica: analizzando i sintomi, la storia clinica e altre caratteristiche di un paziente, gli alberi decisionali possono aiutare i medici a diagnosticare le malattie.
Valutazione del merito creditizio: gli alberi decisionali possono prevedere il merito creditizio di un individuo utilizzando caratteristiche quali la storia creditizia, il reddito e il debito.
Rilevamento dello spam: analizzando caratteristiche quali il titolo, il corpo e il mittente dell'e-mail, gli alberi decisionali possono identificare le e-mail di spam.
Sebbene gli alberi decisionali siano utilizzati principalmente per problemi di classificazione, possono essere utilizzati anche per risolvere problemi di regressione modificando l'algoritmo. Nelle attività di regressione, gli alberi decisionali apprendono una mappatura dalle caratteristiche ai valori continui. Ad esempio, utilizzando l'algoritmo CART (Classification And Regression Tree), gli alberi decisionali possono essere utilizzati per prevedere valori continui come i prezzi delle case e delle azioni.
Gli algoritmi degli alberi decisionali svolgono un ruolo cruciale anche nella selezione delle feature. Durante la costruzione di un albero decisionale, l'algoritmo seleziona le feature ottimali per la suddivisione; queste feature sono in genere quelle che hanno il maggiore impatto sui risultati di classificazione o regressione. Pertanto, gli algoritmi degli alberi decisionali possono essere utilizzati per valutare l'importanza delle feature, consentendone così la selezione.
Gli algoritmi di alberi decisionali sono alla base di metodi di apprendimento d'insieme come le foreste casuali e gli alberi con gradient boosting. Combinando più alberi decisionali, è possibile migliorare la stabilità e la capacità di generalizzazione di un modello. Ad esempio, le foreste casuali, combinando più alberi decisionali, possono ridurre l'overfitting e migliorare l'accuratezza del modello.
Quanto sopra è il contenuto rilevante sui diagrammi ad albero decisionale. Essendo un potente strumento di analisi decisionale, i diagrammi ad albero decisionale ci aiutano a comprendere meglio problemi complessi attraverso algoritmi scientifici e ci guidano a prendere decisioni più consapevoli.