ในยุคปัจจุบันที่ขับเคลื่อนด้วยข้อมูล แผนภาพต้นไม้ตัดสินใจในฐานะเครื่องมือวิเคราะห์ที่ใช้งานง่ายและมีประสิทธิภาพ กำลังค่อยๆ กลายเป็นผู้ช่วยที่มีคุณค่าสำหรับผู้ตัดสินใจในหลากหลายอุตสาหกรรม บทความนี้จะแนะนำแนวคิด โครงสร้าง แบบฝึกหัดการวาดภาพ และ ตัวอย่างของแผนภาพต้นไม้ตัดสินใจอย่างชัดเจนและกระชับ เพื่อช่วยให้ผู้อ่านเข้าใจเครื่องมืออันทรงพลังนี้ และพัฒนาประสิทธิภาพและคุณภาพของการตัดสินใจ
แผนภาพต้นไม้ตัดสินใจเป็นเครื่องมือกราฟิกที่ใช้สำหรับประเมินความเสี่ยงของโครงการและดำเนินการวิเคราะห์การตัดสินใจ โดยอาศัยความน่าจะเป็นที่ทราบในสถานการณ์ต่างๆ แผนภาพนี้ใช้โครงสร้างต้นไม้เพื่อคำนวณความน่าจะเป็นที่มูลค่าปัจจุบันสุทธิที่คาดหวังจะมากกว่าหรือเท่ากับศูนย์ โหนดสาขาแสดงเส้นทางการตัดสินใจที่แตกต่างกัน ในขณะที่โหนดใบแสดงผลลัพธ์หรือผลลัพธ์ที่เป็นไปได้ที่หลากหลาย โหนดภายในแต่ละโหนด (โหนดที่ไม่ใช่โหนดใบ) แสดงถึงเงื่อนไขการทดสอบหรือจุดตัดสินใจ เส้นทางการตัดสินใจจะนำไปสู่โหนดย่อยที่แตกต่างกัน ขึ้นอยู่กับค่าของเงื่อนไขนี้

ใช้ตอนนี้ - เทมเพลตแผนผังการตัดสินใจ
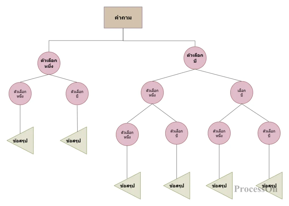
แผนภาพต้นไม้การตัดสินใจ ประกอบด้วย 5 ส่วนหลักๆ ดังนี้:
โหนด การตัดสินใจ (ราก): โดยทั่วไปจะแสดงด้วยโหนดบล็อก นี่คือจุดเริ่มต้นของแผนผังการตัดสินใจ ซึ่ง บ่งชี้ว่าจำเป็นต้องตัดสินใจ ในการตัดสินใจแบบหลายระดับ อาจมีจุดตัดสินใจหลายจุดอยู่ตรงกลางแผนผังการตัดสินใจ
สาขา ตัวเลือก : สาขาย่อยหลายสาขาขยายออกไปจากโหนดการตัดสินใจ โดยแต่ละสาขาย่อยแสดงถึงตัวเลือกหรือเส้นทางการตัดสินใจที่เป็นไปได้ สาขาย่อยเหล่านี้เรียกว่า สาขา ตัว เลือก
โหนดโอกาส : โหนดเหล่านี้แสดงด้วยโหนดวงกลม แสดงถึงเหตุการณ์ที่ไม่แน่นอนหรือผลลัพธ์ที่ไม่ทราบแน่ชัด โดยการเปรียบเทียบผลกระทบทางเศรษฐกิจหรือสถานะของแต่ละ โหนด โอกาส และการใช้เกณฑ์การตัดสินใจบางประการ สามารถเลือกวิธีแก้ปัญหาหรือแนวทางปฏิบัติที่ดีที่สุดต่อไปได้
สาขา ความน่าจะเป็น : สาขาที่มาจากโหนดสถานะเรียกว่า สาขา ความน่าจะเป็น จำนวนสาขาความน่าจะเป็นแสดงถึงจำนวนสถานะธรรมชาติที่เป็นไปได้ และแต่ละสาขาจำเป็นต้องระบุสถานะและความน่าจะเป็นที่จะเกิดขึ้น
โหนดปลายสุด (โหนดใบ): หรือที่รู้จักกันในชื่อ โหนดปลายสุด มักแสดงด้วยโหนดรูปสามเหลี่ยม นี่คือจุดสิ้นสุดของกระบวนการตัดสินใจ ซึ่งสะท้อนสถานะสุดท้ายหรือผลลัพธ์การตัดสินใจภายใต้เงื่อนไขต่างๆ ค่าเหล่านี้จะถูกติดป้ายกำกับไว้ทางด้านขวาของโหนดผลลัพธ์เพื่อประเมินคุณค่าของแต่ละตัวเลือก
การตัดสินใจทางธุรกิจ: บริษัทต่างๆ สามารถใช้แผนภาพต้นไม้การตัดสินใจเพื่อวิเคราะห์ประเด็นต่างๆ เช่น กลยุทธ์ทางการตลาด การกำหนดราคาผลิตภัณฑ์ และการจัดการสินค้าคงคลัง ช่วยให้ฝ่ายบริหารสามารถตัดสินใจได้อย่างรอบรู้มากขึ้น

ใช้เลยตอนนี้ - ตัวอย่างการวิเคราะห์ต้นไม้การตัดสินใจ
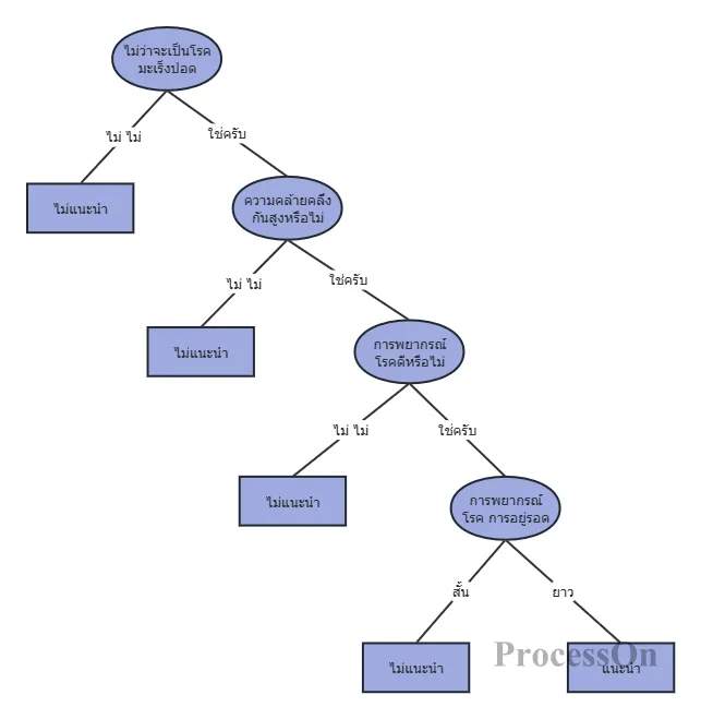
การวินิจฉัยทางการแพทย์: การสร้างแผนภูมิการตัดสินใจช่วยให้แพทย์สามารถระบุประเภทของโรคที่เป็นไปได้ได้อย่างรวดเร็วโดยพิจารณาจากอาการของผู้ป่วย จึงทำให้การวินิจฉัยมีประสิทธิภาพมากขึ้น

ใช้ทันที - ต้นไม้การตัดสินใจการรักษา
การประเมินความเสี่ยงทางการเงิน: ธนาคารและสถาบันการเงินใช้แผนผังการตัดสินใจเพื่อประเมินความเสี่ยงด้านสินเชื่อของผู้สมัครสินเชื่อ และกำหนดจำนวนเงินกู้และอัตราดอกเบี้ย

ใช้เลยตอนนี้ - ขอแผนผังการตัดสินใจชำระเงินแบบเลื่อนออกไป
ขั้นแรก ให้ระบุปัญหาเฉพาะเจาะจงที่คุณต้องการแก้ไข หรือเป้าหมายการตัดสินใจที่คุณต้องการบรรลุให้ชัดเจน ซึ่งจะเป็นโหนดรากของแผนผังการตัดสินใจ
รวบรวมตัวแปรและเงื่อนไขที่เป็นไปได้ทั้งหมดที่เกี่ยวข้องกับกระบวนการตัดสินใจ รวมถึงข้อมูลในอดีตและความคิดเห็นของผู้เชี่ยวชาญ
ตัวแปรคุณลักษณะที่มีผลกระทบต่อการตัดสินใจมากที่สุดจะถูกเลือกจากข้อมูลที่รวบรวมและใช้เป็นโหนดภายในของต้นไม้การตัดสินใจ
เริ่มจากโหนดราก วาดสาขาตามตัวแปรฟีเจอร์ตัวแรก
แต่ละสาขาแสดงค่าที่เป็นไปได้ของตัวแปรฟีเจอร์ วาดโหนดย่อยและสาขาในแต่ละสาขาต่อไปโดยอิงจากตัวแปรฟีเจอร์สำคัญตัวถัดไป จนกว่าจะครอบคลุมเส้นทางการตัดสินใจที่เป็นไปได้ทั้งหมด
สุดท้าย ให้ระบุผลการตัดสินใจหรือเอาต์พุตบนโหนดใบแต่ละโหนด
ใช้เทคนิคต่างๆ เช่น การตรวจสอบแบบไขว้และการตัดแต่งกิ่งเพื่อตรวจสอบความแม่นยำของต้นไม้การตัดสินใจและหลีกเลี่ยงการติดตั้งมากเกินไป
ปรับการเลือกตัวแปรคุณลักษณะและการแบ่งสาขาตามผลการตรวจสอบเพื่อเพิ่มประสิทธิภาพโครงสร้างต้นไม้การตัดสินใจ
มีเครื่องมือมากมายสำหรับการสร้างไดอะแกรมแผนผังการตัดสินใจ และการเลือกเครื่องมือที่เหมาะสมจึงเป็นสิ่งสำคัญ เครื่องมือที่นิยมใช้กัน ได้แก่ Visio, Word และ ProcessOn ผู้ใช้สามารถเลือกเครื่องมือสร้างไดอะแกรมแผนผังการตัดสินใจที่เหมาะสมตามความต้องการได้ หัวข้อนี้จะอธิบายวิธีการสร้างไดอะแกรมแผนผังการตัดสินใจโดยใช้ Word และ ProcessOn เป็น หลัก
1. ขั้นแรก ให้เปิดเอกสารเปล่าใน Word
2. สลับแท็บไปที่ "แทรก" คลิกที่ "กราฟิก" และเลือกสัญลักษณ์กราฟิกสำหรับผังงาน ขั้นแรก ให้วาดกล่องบนผืนผ้าใบเพื่อแสดงจุดตัดสินใจ จากนั้นสร้างการเชื่อมต่อเพื่ออธิบายวิธีแก้ปัญหาที่เป็นไปได้แต่ละวิธีบนการเชื่อมต่อเหล่านั้น

3. เพิ่มโหนดโอกาส (วงกลม) หรือโหนดการตัดสินใจ (กล่อง) ตามสถานการณ์จริง ทำเครื่องหมายวิธีแก้ปัญหาที่เป็นไปได้หลังจากโหนดการตัดสินใจ และวาดสาขาและผลลัพธ์ที่เป็นไปได้หลังจากโหนดโอกาส

4. ดำเนินการต่อจนกว่าจะครอบคลุมเส้นทางการตัดสินใจที่เป็นไปได้ทั้งหมด จากนั้นจึงติดป้ายกำกับผลลัพธ์หรือค่าเอาต์พุตบนโหนดเทอร์มินัลแต่ละโหนด

1. เปิด เว็บไซต์ ProcessOn ไปที่หน้าไฟล์ส่วนตัวของคุณ และคลิก "สร้างใหม่" เพื่อสร้างผังงาน
2. สี่เหลี่ยมผืนผ้า จากไลบรารีกราฟทางด้านซ้ายของเครื่องมือสร้างผังงาน ไปยังพื้นที่ทำงาน เพื่อใช้เป็นโหนดการตัดสินใจ ดับเบิล คลิก ที่กราฟ เพื่อเพิ่มข้อความ และคลิก "+" บนกราฟเพื่อสร้างสาขาระหว่างกราฟ

3. เพิ่มโหนดการตัดสินใจ โหนดโอกาส โหนดเทอร์มินัล และองค์ประกอบสาขาลงในต้นไม้การตัดสินใจ

4. เมื่อเลือกโหนดหรือสาขา แถบ เครื่องมือด้านบนจะให้คุณตั้งค่ารูปแบบข้อความและรูปแบบการเชื่อมต่อ

ทั้งต้นไม้ตัดสินใจและต้นไม้ความน่าจะเป็นเป็นเครื่องมือวิเคราะห์การตัดสินใจ ต้นไม้ความน่าจะเป็นเป็นวิธีการตัดสินใจที่เหมาะสมที่สุดโดยแสดงความน่าจะเป็นของผลลัพธ์ที่เป็นไปได้ของวัตถุตัดสินใจเป็นกราฟคล้ายต้นไม้ ความแตกต่างหลักระหว่างต้นไม้ความน่าจะเป็นและต้นไม้ตัดสินใจมีดังนี้
ความซับซ้อนของการก่อสร้าง: ต้นไม้การตัดสินใจค่อนข้างเรียบง่าย โดยส่วนใหญ่ขึ้นอยู่กับความน่าจะเป็นที่ทราบและค่ากำไร/ขาดทุน ในทางกลับกัน ต้นไม้ความน่าจะเป็นต้องอาศัยการคาดการณ์ที่แม่นยำของความน่าจะเป็นที่เงื่อนไขจะเกิดขึ้นและการประเมินผลลัพธ์โดยละเอียด
สถานการณ์การใช้งาน: ต้นไม้การตัดสินใจเหมาะสำหรับปัญหาการตัดสินใจที่เรียบง่าย ต้นไม้ความน่าจะเป็นเหมาะสำหรับปัญหาการตัดสินใจที่ซับซ้อน โดยเฉพาะอย่างยิ่งเมื่อกระบวนการตัดสินใจเกี่ยวข้องกับความไม่แน่นอนและการแจกแจงความน่าจะเป็นหลายรายการ
พื้นฐานการตัดสินใจ: ต้นไม้การตัดสินใจส่วนใหญ่อาศัยประสบการณ์ส่วนบุคคลและการตัดสินใจของผู้ตัดสินใจ ในทางกลับกัน ต้นไม้ความน่าจะเป็นให้พื้นฐานที่เป็นกลางและเชิงปริมาณมากกว่าสำหรับการตัดสินใจโดยการคำนวณค่าที่คาดหวัง
อัลกอริทึมต้นไม้ตัดสินใจมักใช้ในปัญหาการจำแนกประเภท อัลกอริทึมนี้จะแบ่งข้อมูลออกเป็นเซตย่อยต่างๆ โดยใช้โครงสร้างแบบต้นไม้ โดยแต่ละเซตย่อยจะสอดคล้องกับคลาส ในงานจำแนกประเภท ต้นไม้ตัดสินใจจะเรียนรู้ความสัมพันธ์ระหว่างฟีเจอร์กับคลาส ต้นไม้ตัดสินใจสามารถนำไปใช้ในสถานการณ์การจำแนกประเภทต่างๆ ได้ เช่น
การวินิจฉัยทางการแพทย์: การวิเคราะห์อาการ ประวัติการรักษา และลักษณะอื่นๆ ของผู้ป่วย ช่วยให้แพทย์วินิจฉัยโรคได้
การประเมินเครดิต: ต้นไม้การตัดสินใจสามารถคาดการณ์คะแนนเครดิตของบุคคลได้โดยใช้ลักษณะต่างๆ เช่น ประวัติเครดิต รายได้ และหนี้สิน
การตรวจจับสแปม: การวิเคราะห์คุณลักษณะต่างๆ เช่น หัวเรื่องอีเมล เนื้อหา และผู้ส่ง ช่วยให้ต้นไม้การตัดสินใจสามารถระบุอีเมลสแปมได้
แม้ว่าต้นไม้ตัดสินใจจะใช้สำหรับปัญหาการจำแนกประเภทเป็นหลัก แต่ก็สามารถใช้แก้ปัญหาการถดถอยได้โดยการปรับเปลี่ยนอัลกอริทึม ในงานการถดถอย ต้นไม้ตัดสินใจเรียนรู้การแมปจากคุณลักษณะไปยังค่าต่อเนื่อง ตัวอย่างเช่น การใช้อัลกอริทึม CART (ต้นไม้จำแนกประเภทและการถดถอย) ต้นไม้ตัดสินใจสามารถใช้ทำนายค่าต่อเนื่อง เช่น ราคาบ้านและราคาหุ้น
อัลกอริทึมต้นไม้ตัดสินใจยังมีบทบาทสำคัญในการเลือกคุณลักษณะ ในระหว่างการสร้างต้นไม้ตัดสินใจ อัลกอริทึมจะเลือกคุณลักษณะที่เหมาะสมที่สุดสำหรับการแบ่งแยก ซึ่งโดยทั่วไปแล้วคุณลักษณะเหล่านี้จะมีผลกระทบมากที่สุดต่อผลลัพธ์ของการจำแนกประเภทหรือการถดถอย ดังนั้น อัลกอริทึมต้นไม้ตัดสินใจจึงสามารถนำมาใช้เพื่อประเมินความสำคัญของคุณลักษณะต่างๆ ซึ่งช่วยให้สามารถเลือกคุณลักษณะต่างๆ ได้
อัลกอริทึมต้นไม้ตัดสินใจเป็นรากฐานของวิธีการเรียนรู้แบบรวมกลุ่ม เช่น แรนดอมฟอเรสต์และเกรเดียนต์บูสต์ติ้งทรี การรวมต้นไม้ตัดสินใจหลายต้นเข้าด้วยกันจะช่วยปรับปรุงเสถียรภาพและความสามารถในการสรุปทั่วไปของแบบจำลอง ตัวอย่างเช่น แรนดอมฟอเรสต์ที่ใช้ต้นไม้ตัดสินใจหลายต้นรวมกัน สามารถลดปัญหาโอเวอร์ฟิตติ้งและปรับปรุงความแม่นยำของแบบจำลองได้
ข้างต้นคือเนื้อหาที่เกี่ยวข้องกับแผนภาพต้นไม้ตัดสินใจ ในฐานะเครื่องมือวิเคราะห์การตัดสินใจที่มีประสิทธิภาพ แผนภาพต้นไม้ตัดสินใจช่วยให้เราเข้าใจปัญหาที่ซับซ้อนได้ดีขึ้นผ่านอัลกอริทึมทางวิทยาศาสตร์ และช่วยให้เราตัดสินใจได้อย่างชาญฉลาดมากขึ้น