ในภูมิทัศน์ทางเทคโนโลยีที่เปลี่ยนแปลงอย่างรวดเร็วในปัจจุบัน แผนงานด้านเทคโนโลยีได้กลายเป็นเครื่องมือสำคัญสำหรับธุรกิจ และสถาบันวิจัย ในการกำหนดแผนงานด้านนวัตกรรมเทคโนโลยีและเสริมสร้างศักยภาพด้านนวัตกรรมของตนเอง แผนงานเหล่านี้ไม่เพียงแต่ช่วยให้บริษัทต่างๆ ระบุทิศทางการพัฒนาเทคโนโลยีได้ชัดเจนขึ้นเท่านั้น แต่ยัง ช่วยให้มั่นใจได้ว่าแต่ละขั้นตอนจะเสร็จสิ้นตรงเวลา และ บรรลุเป้าหมายที่คาดหวัง บทความนี้จะให้คำแนะนำโดยละเอียดเกี่ยวกับวิธีการสร้าง และสร้าง แผนงานด้านเทคโนโลยีที่มีประสิทธิภาพ ผ่าน 7 ขั้นตอนสำคัญ พร้อมเทมเพลตและเรื่องราวความสำเร็จฟรี
แผนงานด้านเทคโนโลยี (Technology Road Map) คือ วิธีการวางแผนแบบมีโครงสร้าง ที่ใช้อธิบายวัตถุประสงค์ ระยะ และแผนการดำเนินงานของ โครงการ วิจัย โดยใช้กราฟิก ตาราง และข้อความที่กระชับ แผนงาน นี้สามารถนำไปประยุกต์ใช้กับการพัฒนาผลิตภัณฑ์ใหม่ การวิจัย โครงการ หรือสาขาเทคโนโลยีต่างๆ

แผนงานเทคโนโลยีการวิจัยทางการแพทย์
ทิศทางที่ชัดเจน: แผนงานด้านเทคโนโลยีสามารถชี้แจงทิศทางการพัฒนาเทคโนโลยีสำหรับองค์กรหรือทีมได้ ทำให้สมาชิกทุกคนมีความเข้าใจที่เป็นหนึ่งเดียวกันเกี่ยวกับกลยุทธ์ด้านเทคโนโลยี
การชี้นำการตัดสินใจ: ช่วยให้นักวิจัยอยู่กับหัวข้อตลอดกระบวนการวิจัย ให้คำแนะนำ และปรับปรุงประสิทธิภาพการตัดสินใจ
เพิ่มประสิทธิภาพการจัดสรรทรัพยากร: ด้วยแผนงานด้านเทคโนโลยี ทรัพยากรด้านการวิจัยและพัฒนา สามารถ จัดสรรได้อย่างมีเหตุผลมากขึ้นเพื่อให้มั่นใจถึงความก้าวหน้าและการพัฒนาที่ยั่งยืนของเทคโนโลยีหลัก
เพิ่มขีดความสามารถในการแข่งขัน: แผนงานด้านเทคโนโลยีช่วยให้บริษัทระบุและใช้ประโยชน์จากแนวโน้มทางเทคโนโลยี จึงได้รับความได้เปรียบในการแข่งขันในตลาด
แผนงานด้านเทคโนโลยีควร สอดคล้องกับกลยุทธ์ทางธุรกิจโดยรวมของ โครงการวิจัย ขณะเดียวกันก็วิเคราะห์แนวโน้มอุตสาหกรรมและความต้องการของตลาดเพื่อระบุโอกาสและความท้าทายในการพัฒนาเทคโนโลยี
ระบุเทคโนโลยีหลักที่จำเป็นในการบรรลุ วัตถุประสงค์ การวิจัย และประเมินช่องว่างระหว่างเทคโนโลยีปัจจุบันและความต้องการในอนาคต
โดยพิจารณาจาก ปัจจัยต่างๆ เช่น ผลกระทบของ โครงการวิจัย และความเป็นไปได้ทางเทคนิค เทคโนโลยีหลักๆ จะถูกจัดลำดับความสำคัญ และกำหนดระยะเวลาและตัวบ่งชี้ประสิทธิภาพที่ชัดเจน
แบ่งเทคโนโลยีหลักออกเป็นงานเฉพาะ และกำหนดผู้รับผิดชอบ กำหนดเวลา และทรัพยากรที่จำเป็นอย่างชัดเจน
ระบุความเสี่ยงที่อาจส่งผลกระทบต่อการดำเนินการตามแผนงานด้านเทคโนโลยีและพัฒนามาตรการป้องกันและตอบสนองที่สอดคล้องกัน
ให้แน่ใจว่าการสื่อสารมีประสิทธิผลระหว่างแผนกต่างๆ มองเห็น แผนงานด้านเทคนิคโดยใช้ เครื่องมือ ผังงาน ตรวจสอบความคืบหน้าเป็นประจำ รวบรวมคำติชม และปรับแผนตามความเหมาะสม
เนื่องจากตลาดและสภาพแวดล้อมทางเทคโนโลยีมีการเปลี่ยนแปลง แผนงานด้านเทคโนโลยีจึงได้รับการทำซ้ำและปรับปรุงอย่างต่อเนื่องเพื่อให้แน่ใจว่ายังคงสอดคล้องกับ วัตถุประสงค์ การวิจัย
Microsoft Visio, PowerPoint และ ProcessOn ล้วนเป็นตัวเลือกที่ดีสำหรับการสร้างแผนงานด้านเทคโนโลยี ขอแนะนำ ProcessOn เนื่องจาก รองรับการสร้างแผนงานด้านเทคโนโลยีแบบออนไลน์ มีประสิทธิภาพ และใช้งานง่าย
1. ขั้นแรก ให้ไปที่หน้าไฟล์ ProcessOn แล้วสร้างผังงานใหม่ หรือค้นหา "แผนงานด้านเทคโนโลยี" ในชุมชนเทมเพลตเพื่อสร้างเทมเพลตโดยตรง
2. กำหนดเค้าโครงโดยรวมและรูปแบบของแผนงานด้านเทคโนโลยี เช่น การใช้สี่เหลี่ยมผืนผ้ามุมฉากเพื่อแสดงโหนดเทคโนโลยีหลัก และการใช้ลูกศรเพื่อแสดงความสัมพันธ์ระหว่างเทคโนโลยี
3. เพิ่มกราฟิก ข้อความ และเส้นเชื่อมต่อที่เกี่ยวข้องตามขั้นตอนและเนื้อหาของแผนงานด้านเทคโนโลยี
4. ปรับปรุงแผนงานด้านเทคนิคโดยปรับคุณลักษณะต่างๆ เช่น แบบอักษร สี และเส้น ให้ชัดเจนขึ้น สวยงามขึ้น และเข้าใจง่ายขึ้น

5. บันทึกแผนงานด้านเทคโนโลยีที่เสร็จสมบูรณ์ในรูปแบบที่เหมาะสม (เช่น jpg, pdf หรือ vsd) และแบ่งปันกับสมาชิกในทีมหรือผู้มีส่วนได้ส่วนเสีย

เพื่อช่วยให้คุณเข้าใจวิธีการวาดแผนงานด้านเทคโนโลยีได้อย่างรวดเร็ว เราได้จัดทำตัวอย่างต่อไปนี้:
แผนงานนี้ระบุ ขั้นตอนการใช้งานซอฟต์แวร์สำหรับระบบควบคุมการเข้าถึงอัจฉริยะ อย่าง ชัดเจน ตั้งแต่การวิจัยความต้องการของผู้ใช้และการวิเคราะห์ข้อกำหนดของผลิตภัณฑ์จนถึงการใช้งานทางเทคนิคขั้นสุดท้าย

แผนงานเทคโนโลยี ระบบควบคุมการเข้าถึงอัจฉริยะ
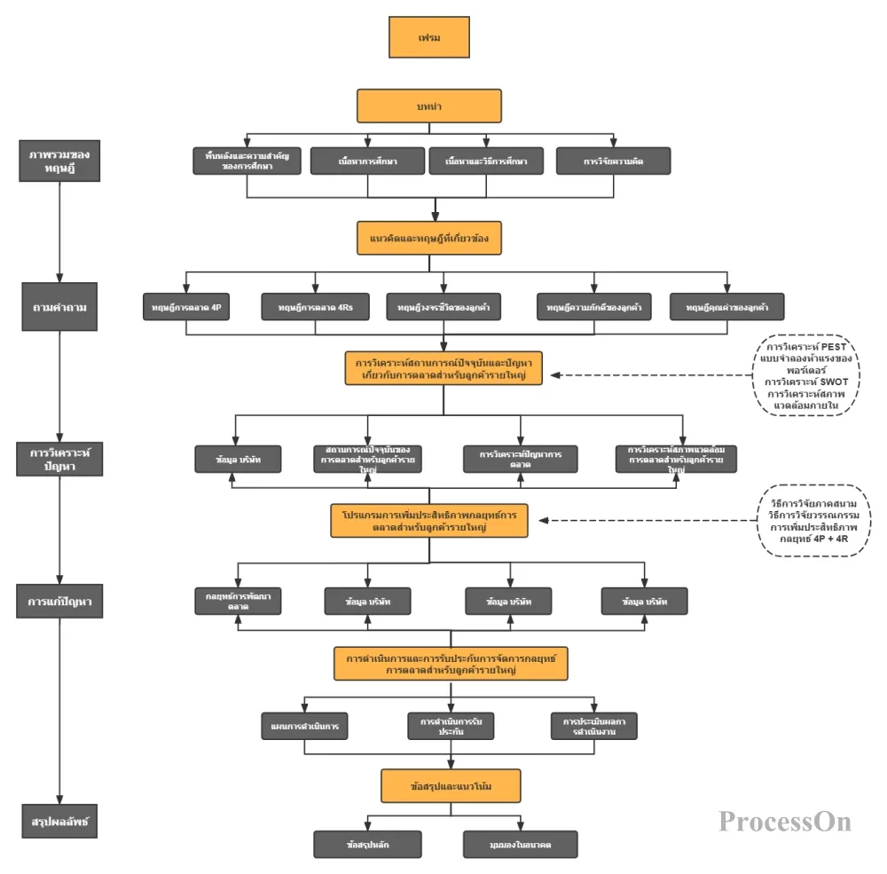
แผนงานนี้มุ่งเน้นไปที่ ความก้าวหน้าทางเทคโนโลยีใน การทำการตลาดบัญชี สำคัญ
จาก การวิเคราะห์สถานะปัจจุบันและปัญหาการตลาดบัญชีหลักของบริษัท แผนงานดังกล่าวได้ระบุ ประเด็น สำคัญและ ให้ คำแนะนำ สำหรับ การเพิ่มประสิทธิภาพกลยุทธ์การตลาดบัญชีหลัก

แผนงานด้านเทคโนโลยีการตลาดบัญชีหลักของบริษัท
ชุมชนเทมเพลต ProcessOn ประกอบด้วยแผนงานด้านเทคนิคสำหรับอุตสาหกรรมต่างๆ และบทบาทงานต่างๆ เพื่อใช้อ้างอิง และยังมีเทมเพลตสไตล์แผนงานด้านเทคนิคที่สามารถใช้ได้โดยตรงอีกด้วย


แผนงานด้านเทคโนโลยี - เทมเพลตกรอบงาน

แผนงานเทคโนโลยีการจัดการเศรษฐกิจ
แผนงานด้านเทคโนโลยีเป็นรากฐานความรู้และข้อมูลสำหรับการอภิปรายเชิงกลยุทธ์ในสาขาต่างๆ เช่น การจัดการโครงการ การพัฒนาเทคโนโลยี และการวิจัยเชิงวิชาการ แผนงานเหล่านี้ให้การสนับสนุนการตัดสินใจ ปรับปรุงประสิทธิภาพการตัดสินใจ และป้องกันการเบี่ยงเบนจากหัวข้อวิจัยหรือการละเว้นประเด็นสำคัญ แผนงานเหล่านี้เป็นเครื่องมือสำคัญสำหรับองค์กรธุรกิจและอุตสาหกรรมต่างๆ ในการกำหนดแผนการวิจัยนวัตกรรมเทคโนโลยี