Dans le paysage technologique actuel en constante évolution, les feuilles de route technologiques sont devenues un outil essentiel pour les entreprises et les institutions de recherche . Elles leur permettent d'élaborer des plans d'innovation technologique et de renforcer leur autonomie en la matière. Elles aident non seulement les entreprises à clarifier leur orientation de développement technologique, mais aussi à garantir le respect des délais et l'atteinte des objectifs fixés . Cet article propose un guide détaillé, en sept étapes clés, pour construire et élaborer une feuille de route technologique efficace , et met à votre disposition des modèles gratuits ainsi que des exemples de réussite.
Une feuille de route technologique est une méthode de planification structurée permettant de décrire les objectifs, les phases et les plans de mise en œuvre d' un projet de recherche à l'aide de graphiques, de tableaux et de textes concis . Elle s'applique au développement de nouveaux produits, à la recherche de projets ou aux domaines technologiques.

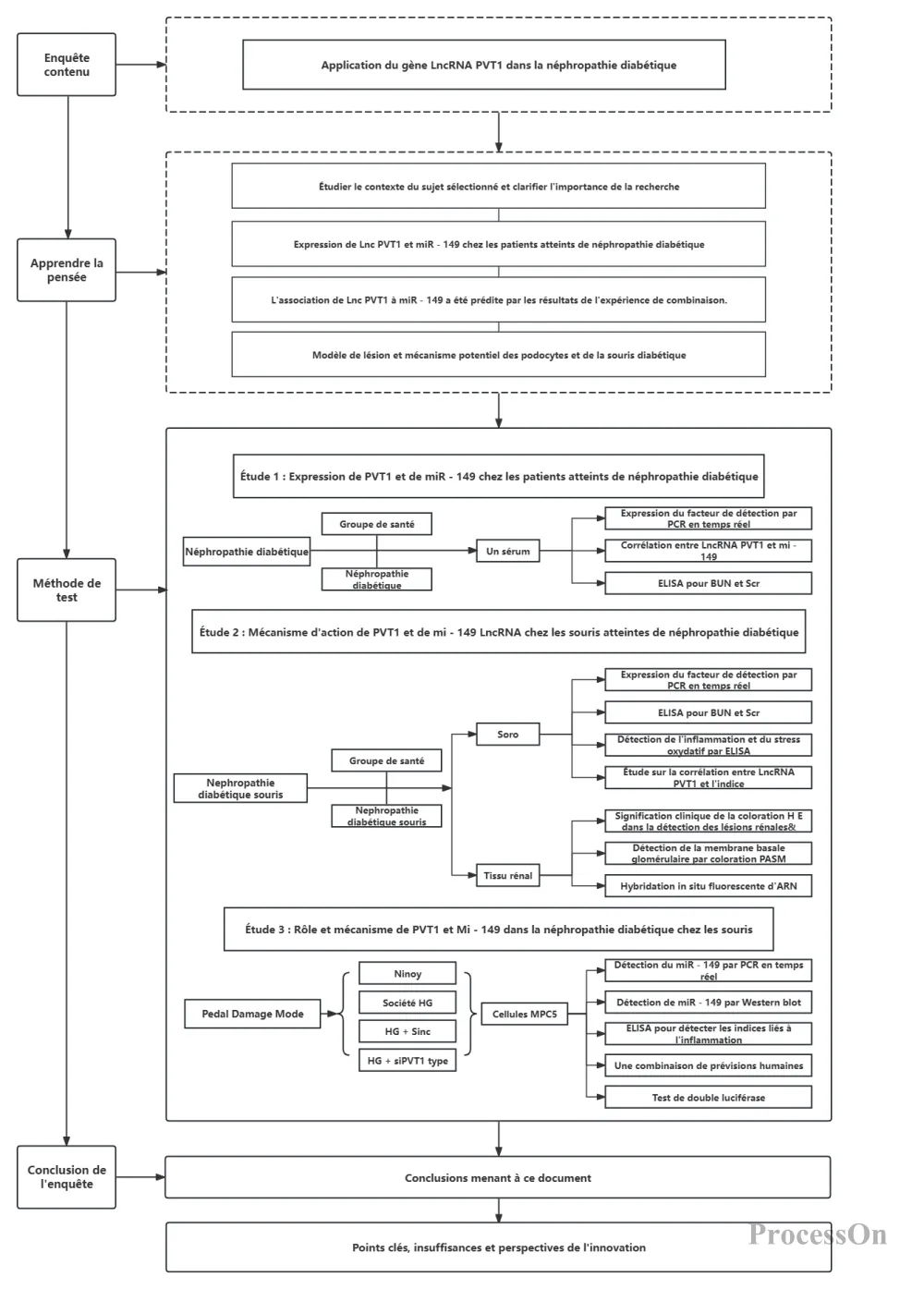
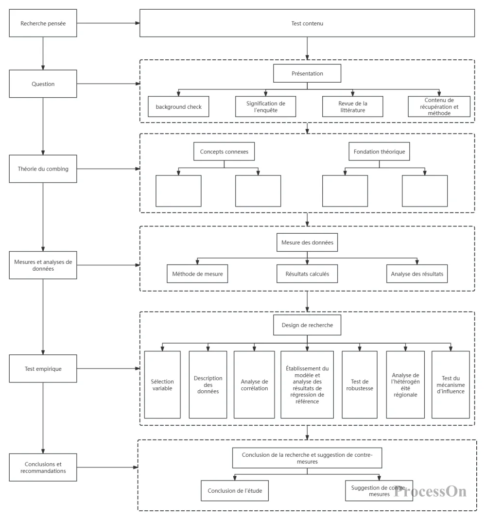
Feuille de route technologique pour la recherche médicale
Une orientation claire : une feuille de route technologique peut clarifier la direction du développement technologique d’une entreprise ou d’une équipe, garantissant ainsi que tous les membres partagent une compréhension commune de la stratégie technologique.
Aide à la prise de décision : Elle aide les chercheurs à rester concentrés sur leur sujet pendant le processus de recherche, fournit des orientations et améliore l’efficacité de la prise de décision.
Optimisation de l'allocation des ressources : grâce aux feuilles de route technologiques, les ressources de R&D peuvent être allouées de manière plus rationnelle afin de garantir des percées et un développement durable des technologies clés.
Renforcer la compétitivité : les feuilles de route technologiques aident les entreprises à identifier et à exploiter les tendances technologiques, obtenant ainsi un avantage concurrentiel sur le marché.
La feuille de route technologique doit être alignée sur la stratégie commerciale globale du projet de recherche , tout en analysant les tendances du secteur et les demandes du marché afin d'identifier les opportunités et les défis en matière de développement technologique.
Dressez la liste des technologies clés nécessaires à la réalisation des objectifs de recherche et évaluez l'écart entre les technologies actuelles et les besoins futurs.
En fonction de facteurs tels que l'impact des projets de recherche et la faisabilité technique, les technologies clés sont priorisées et des échéanciers et indicateurs de performance clairs sont définis.
Décomposez les technologies clés en tâches spécifiques et définissez clairement les personnes responsables, les échéanciers et les ressources nécessaires.
Identifier les risques susceptibles d’affecter la mise en œuvre de la feuille de route technologique et élaborer des mesures de prévention et de réponse correspondantes.
Assurez une communication efficace entre les départements, visualisez la feuille de route technique à l'aide d'outils de diagramme de flux , examinez régulièrement les progrès, recueillez les commentaires et ajustez les plans en conséquence.
Face à l'évolution du marché et de l'environnement technologique, la feuille de route technologique est constamment itérée et optimisée afin de garantir son alignement avec les objectifs de recherche .
Microsoft Visio, PowerPoint et ProcessOn sont d'excellents outils pour élaborer des feuilles de route technologiques. ProcessOn est particulièrement recommandé : il permet la création de feuilles de route technologiques en ligne, est puissant et facile à utiliser.
1. Tout d'abord, rendez-vous sur la page de fichiers ProcessOn et créez un nouveau diagramme de flux, ou recherchez « feuille de route technologique » dans la communauté de modèles pour créer un modèle directement.
2. Déterminez la mise en page générale et le style de la feuille de route technologique, par exemple en utilisant des rectangles à angle droit pour représenter les nœuds technologiques clés et des flèches pour représenter les dépendances entre les technologies.
3. Ajoutez des graphiques, du texte et des lignes de liaison pertinents en fonction des étapes et du contenu de la feuille de route technologique.
4. Améliorez la feuille de route technique en ajustant des attributs tels que la police, la couleur et les lignes pour la rendre plus claire, plus esthétique et plus facile à comprendre.

5. Enregistrez la feuille de route technologique finalisée dans un format approprié (tel que jpg, pdf ou vsd) et partagez-la avec les membres de l'équipe ou les parties prenantes.

Pour vous aider à comprendre rapidement comment élaborer des feuilles de route technologiques, nous avons fourni les exemples suivants :
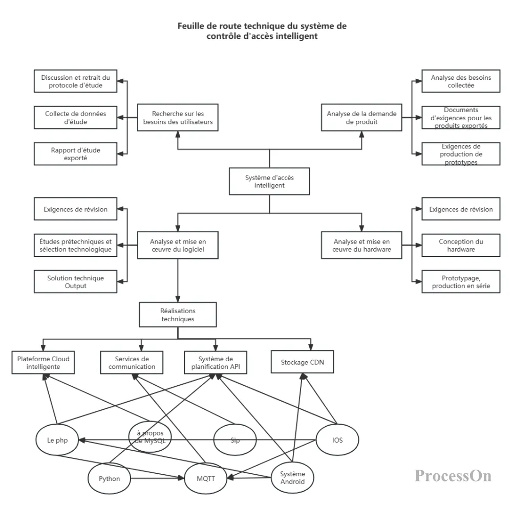
Cette feuille de route décrit clairement les étapes de mise en œuvre logicielle d'un système de contrôle d'accès intelligent , depuis la recherche sur les besoins des utilisateurs et l'analyse des exigences du produit jusqu'à la mise en œuvre technique finale.

feuille de route technologique des systèmes de contrôle d'accès intelligents
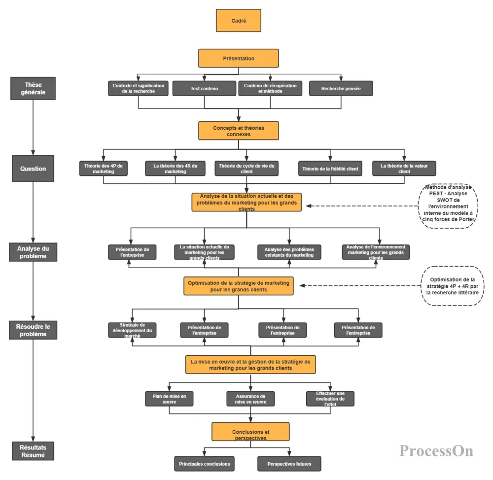
Cette feuille de route met l'accent sur les avancées technologiques en matière de marketing des grands comptes .
Grâce à une analyse de la situation actuelle et des problèmes liés au marketing des grands comptes de l'entreprise , la feuille de route a identifié les enjeux clés et fourni des orientations pour optimiser les stratégies de marketing des grands comptes.

Feuille de route technologique du marketing des comptes clés d'une entreprise
La communauté de modèles ProcessOn inclut des feuilles de route techniques pour divers secteurs et fonctions à titre de référence, et fournit également des modèles de style feuille de route technique qui peuvent être utilisés directement.

Modèle de feuille de route technologique

Feuille de route technologique - Modèle de cadre

Feuille de route technologique de gestion économique
Les feuilles de route technologiques constituent un socle de connaissances et d'informations essentiel aux discussions stratégiques dans des domaines tels que la gestion de projet, le développement technologique et la recherche académique. Elles facilitent la prise de décision, en améliorent l'efficacité et préviennent les digressions par rapport au sujet de recherche ou l'omission d'aspects importants. Elles représentent un outil précieux pour les entreprises et les industries souhaitant élaborer des plans de recherche en innovation technologique.