In der heutigen, sich rasant entwickelnden Technologielandschaft sind Technologie-Roadmaps zu einem unverzichtbaren Instrument für Unternehmen und Forschungseinrichtungen geworden , um Innovationspläne zu formulieren und ihre Innovationsfähigkeit zu stärken. Sie helfen Unternehmen nicht nur, ihre technologische Entwicklungsrichtung zu klären, sondern stellen auch sicher, dass jeder Schritt termingerecht abgeschlossen wird und die angestrebten Ziele erreicht werden . Dieser Artikel bietet eine detaillierte Anleitung, die Ihnen in sieben Schritten zeigt, wie Sie eine effektive Technologie-Roadmap erstellen , und stellt Ihnen kostenlose Vorlagen sowie Erfolgsgeschichten zur Verfügung.
Eine Technologie-Roadmap ist eine strukturierte Planungsmethode, die die Forschungsziele, Phasen und Umsetzungspläne eines Forschungsprojekts mithilfe prägnanter Grafiken, Tabellen und Texte beschreibt . Sie wird für die Entwicklung neuer Produkte, Projektforschung oder technologische Bereiche eingesetzt.

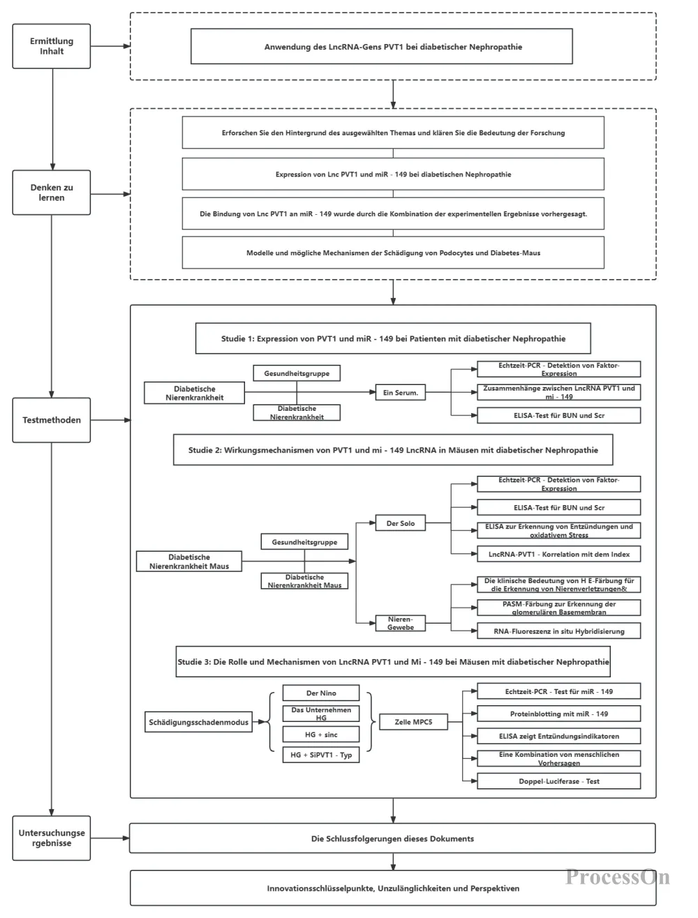
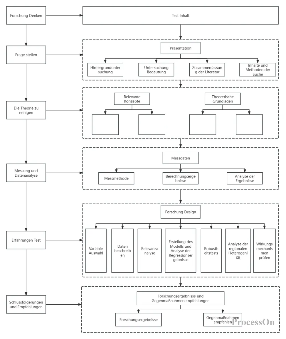
Roadmap für medizinische Forschungstechnologien
Klare Richtung: Eine Technologie-Roadmap kann die Richtung der Technologieentwicklung für ein Unternehmen oder ein Team verdeutlichen und sicherstellen, dass alle Mitglieder ein einheitliches Verständnis der Technologiestrategie haben.
Steuerung der Entscheidungsfindung: Sie hilft Forschern, während des Forschungsprozesses beim Thema zu bleiben, bietet Orientierung und verbessert die Effizienz der Entscheidungsfindung.
Optimierung der Ressourcenzuweisung: Mithilfe von Technologie-Roadmaps können F&E-Ressourcen rationaler zugeteilt werden, um Durchbrüche und eine nachhaltige Entwicklung von Schlüsseltechnologien zu gewährleisten.
Steigerung der Wettbewerbsfähigkeit: Technologie-Roadmaps helfen Unternehmen, technologische Trends zu erkennen und zu nutzen, wodurch sie sich einen Wettbewerbsvorteil auf dem Markt verschaffen.
Die Technologie-Roadmap sollte auf die Gesamtgeschäftsstrategie des Forschungsprojekts abgestimmt sein, wobei gleichzeitig Branchentrends und Marktanforderungen analysiert werden, um Chancen und Herausforderungen in der Technologieentwicklung zu identifizieren.
Nennen Sie die Schlüsseltechnologien, die zur Erreichung der Forschungsziele erforderlich sind , und bewerten Sie die Diskrepanz zwischen den aktuellen Technologien und den zukünftigen Anforderungen.
Auf Basis von Faktoren wie der Wirkung von Forschungsprojekten und der technischen Machbarkeit werden Schlüsseltechnologien priorisiert und klare Zeitpläne sowie Leistungsindikatoren festgelegt.
Unterteilen Sie die Schlüsseltechnologien in konkrete Aufgaben und definieren Sie klar die verantwortlichen Personen, die Zeitpläne und die benötigten Ressourcen.
Identifizieren Sie Risiken, die die Umsetzung der Technologie-Roadmap beeinträchtigen könnten, und entwickeln Sie entsprechende Präventions- und Reaktionsmaßnahmen.
Sorgen Sie für eine effektive Kommunikation zwischen den Abteilungen, visualisieren Sie die technische Roadmap mithilfe von Flussdiagrammen , überprüfen Sie regelmäßig den Fortschritt, sammeln Sie Feedback und passen Sie die Pläne entsprechend an.
Da sich das Markt- und Technologieumfeld ständig verändert, wird die Technologie-Roadmap kontinuierlich überarbeitet und optimiert, um sicherzustellen, dass sie weiterhin mit den Forschungszielen übereinstimmt .
Microsoft Visio, PowerPoint und ProcessOn eignen sich gut zur Erstellung von Technologie-Roadmaps. ProcessOn wird hier empfohlen , da es die Online-Erstellung von Technologie-Roadmaps unterstützt, leistungsstark und benutzerfreundlich ist.
1. Gehen Sie zunächst auf die ProcessOn-Dateiseite und erstellen Sie ein neues Flussdiagramm, oder suchen Sie in der Vorlagen-Community nach „Technologie-Roadmap“, um direkt eine Vorlage zu erstellen.
2. Bestimmen Sie das Gesamtlayout und den Stil der Technologie-Roadmap, z. B. durch die Verwendung von rechtwinkligen Rechtecken zur Darstellung wichtiger Technologieknoten und durch die Verwendung von Pfeilen zur Darstellung von Abhängigkeiten zwischen Technologien.
3. Ergänzen Sie relevante Grafiken, Texte und Verbindungslinien basierend auf den Schritten und Inhalten der Technologie-Roadmap.
4. Verbessern Sie die technische Roadmap, indem Sie Attribute wie Schriftart, Farbe und Linienführung anpassen, um sie übersichtlicher, ästhetisch ansprechender und leichter verständlich zu gestalten.

5. Speichern Sie die fertige Technologie-Roadmap in einem geeigneten Format (z. B. jpg, pdf oder vsd) und teilen Sie sie mit Teammitgliedern oder Stakeholdern.

Um Ihnen einen schnellen Überblick über die Erstellung von Technologie-Roadmaps zu geben, haben wir die folgenden Beispiele bereitgestellt:
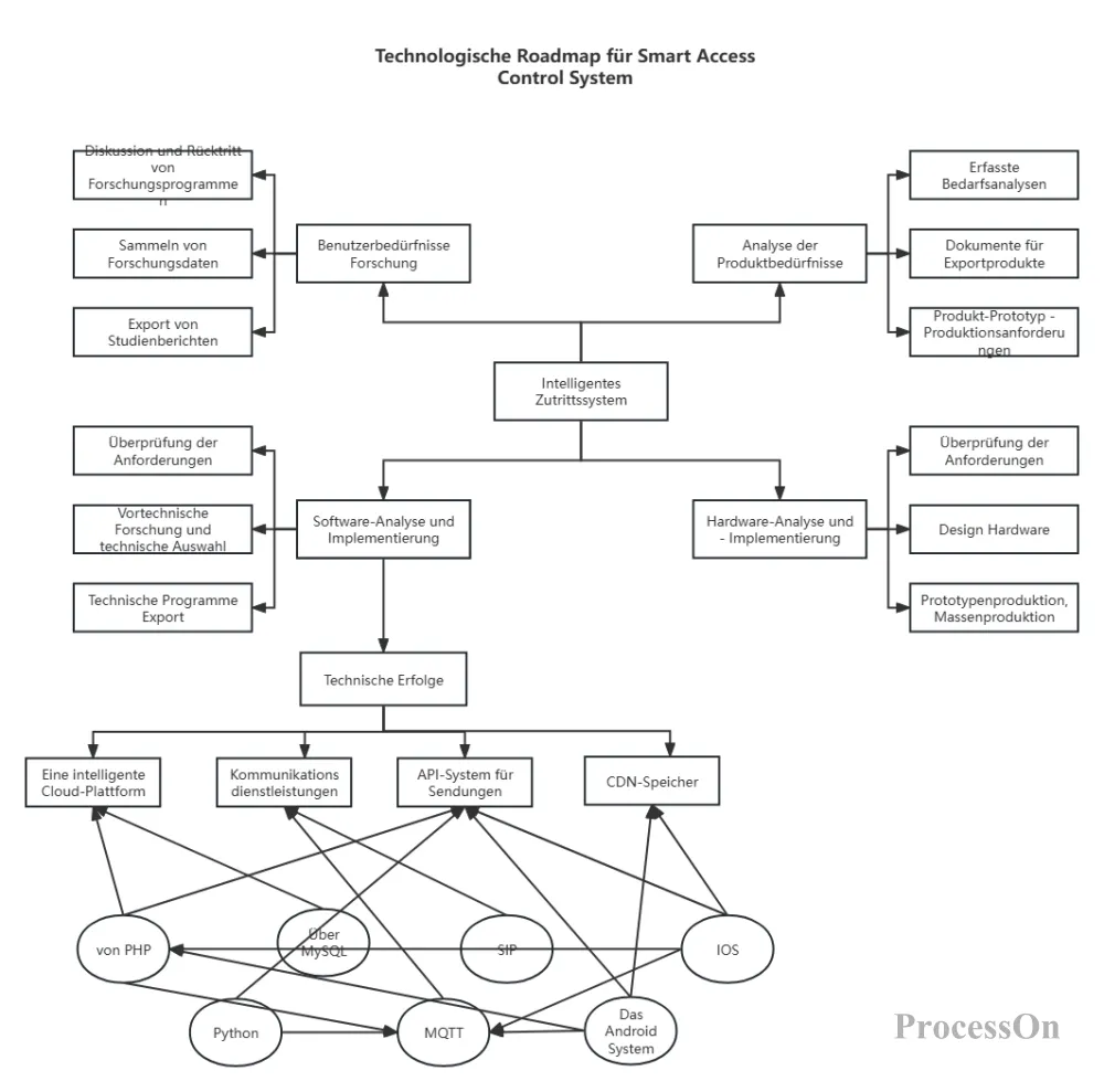
Dieser Fahrplan beschreibt anschaulich die Schritte der Softwareimplementierung für ein intelligentes Zutrittskontrollsystem , von der Bedarfsanalyse der Nutzer und der Analyse der Produktanforderungen bis hin zur finalen technischen Implementierung.

Roadmap für intelligente Zutrittskontrollsysteme
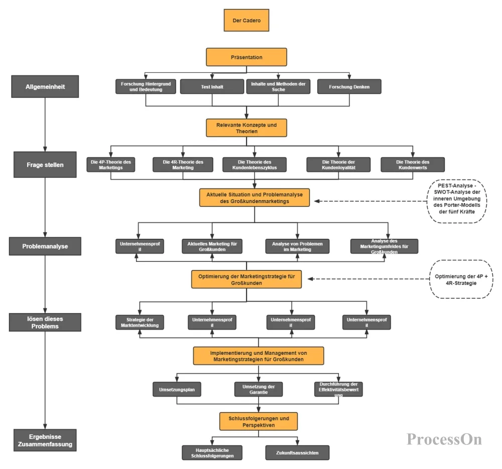
Dieser Fahrplan konzentriert sich auf technologische Fortschritte im Key-Account-Marketing .
Durch eine Analyse des aktuellen Status und der Probleme des Key-Account-Marketings des Unternehmens wurden in der Roadmap wichtige Themen identifiziert und Hinweise zur Optimierung der Key-Account-Marketingstrategien gegeben .

Technologie-Roadmap für das Key-Account-Marketing eines Unternehmens
Die ProcessOn-Vorlagen-Community umfasst technische Roadmaps für verschiedene Branchen und Berufsrollen als Referenz und bietet außerdem Vorlagen im Stil technischer Roadmaps, die direkt verwendet werden können.

Vorlage für eine Technologie-Roadmap

Technologie-Roadmap – Framework-Vorlage

Technologie-Roadmap für Wirtschaftsmanagement
Technologie-Roadmaps bilden die Wissens- und Informationsgrundlage für strategische Diskussionen in Bereichen wie Projektmanagement, Technologieentwicklung und akademischer Forschung. Sie unterstützen die Entscheidungsfindung, verbessern deren Effizienz und verhindern Abweichungen vom Forschungsthema oder das Vernachlässigen wichtiger Aspekte. Sie sind ein wichtiges Instrument für Unternehmen und Branchen zur Formulierung von Forschungsplänen für technologische Innovationen.