No cenário tecnológico atual, em rápida evolução, os roteiros tecnológicos tornaram-se uma ferramenta crucial para empresas e instituições de pesquisa formularem planos de inovação tecnológica e aprimorarem suas capacidades de inovação independente. Eles não apenas ajudam as empresas a esclarecerem sua direção de desenvolvimento tecnológico, mas também garantem que cada etapa seja concluída dentro do prazo , atingindo os objetivos esperados . Este artigo fornece um guia detalhado, ensinando como construir e criar um roteiro tecnológico eficaz por meio de sete etapas principais, juntamente com modelos gratuitos e casos de sucesso.
Um roteiro tecnológico é um método de planejamento estruturado usado para descrever os objetivos, as fases e os planos de implementação de um projeto de pesquisa, utilizando gráficos, tabelas e texto concisos . Ele é aplicado ao desenvolvimento de novos produtos, pesquisas de projetos ou campos tecnológicos.

Roteiro Tecnológico para Pesquisa Médica
Direção clara: Um roteiro tecnológico pode esclarecer a direção do desenvolvimento tecnológico de uma empresa ou equipe, garantindo que todos os membros tenham uma compreensão unificada da estratégia tecnológica.
Orientação na tomada de decisões: Ajuda os pesquisadores a manterem o foco no tema durante o processo de pesquisa, fornece orientação e melhora a eficiência na tomada de decisões.
Otimizar a alocação de recursos: Por meio de roteiros tecnológicos, os recursos de P&D podem ser alocados de forma mais racional para garantir avanços e o desenvolvimento sustentável de tecnologias-chave.
Aprimorando a competitividade: os roteiros tecnológicos ajudam as empresas a identificar e capitalizar as tendências tecnológicas, obtendo assim uma vantagem competitiva no mercado.
O roteiro tecnológico deve estar alinhado com a estratégia geral de negócios do projeto de pesquisa , analisando as tendências do setor e as demandas do mercado para identificar oportunidades e desafios no desenvolvimento tecnológico.
Liste as principais tecnologias necessárias para atingir os objetivos da pesquisa e avalie a lacuna entre as tecnologias atuais e as necessidades futuras.
Com base em fatores como o impacto dos projetos de pesquisa e a viabilidade técnica, as principais tecnologias são priorizadas e cronogramas e indicadores de desempenho claros são definidos.
Divida as principais tecnologias em tarefas específicas e defina claramente os responsáveis, os prazos e os recursos necessários.
Identificar os riscos que possam afetar a implementação do roteiro tecnológico e desenvolver as medidas de prevenção e resposta correspondentes.
Assegurar uma comunicação eficaz entre os departamentos, visualizar o roteiro técnico utilizando ferramentas de fluxograma , rever regularmente o progresso, recolher feedback e ajustar os planos em conformidade.
À medida que o mercado e o ambiente tecnológico mudam, o roteiro tecnológico é continuamente revisado e otimizado para garantir que permaneça alinhado com os objetivos da pesquisa .
Microsoft Visio, PowerPoint e ProcessOn são ótimas opções para criar roteiros tecnológicos. O ProcessOn é recomendado aqui , pois oferece suporte à criação online de roteiros tecnológicos, é poderoso e fácil de usar.
1. Primeiro, acesse a página de arquivos do ProcessOn e crie um novo fluxograma ou pesquise por "roteiro tecnológico" na comunidade de modelos para criar um modelo diretamente.
2. Defina o layout e o estilo geral do roteiro tecnológico, como por exemplo, usando retângulos em ângulo reto para representar os principais nós tecnológicos e setas para representar as dependências entre as tecnologias.
3. Adicione gráficos, texto e linhas de conexão relevantes com base nas etapas e no conteúdo do roteiro tecnológico.
4. Aprimore o roteiro técnico ajustando atributos como fonte, cor e linhas para torná-lo mais claro, esteticamente agradável e fácil de entender.

5. Salve o roteiro tecnológico concluído em um formato apropriado (como jpg, pdf ou vsd) e compartilhe-o com os membros da equipe ou as partes interessadas.

Para ajudar você a entender rapidamente como elaborar roteiros tecnológicos, fornecemos os seguintes exemplos:
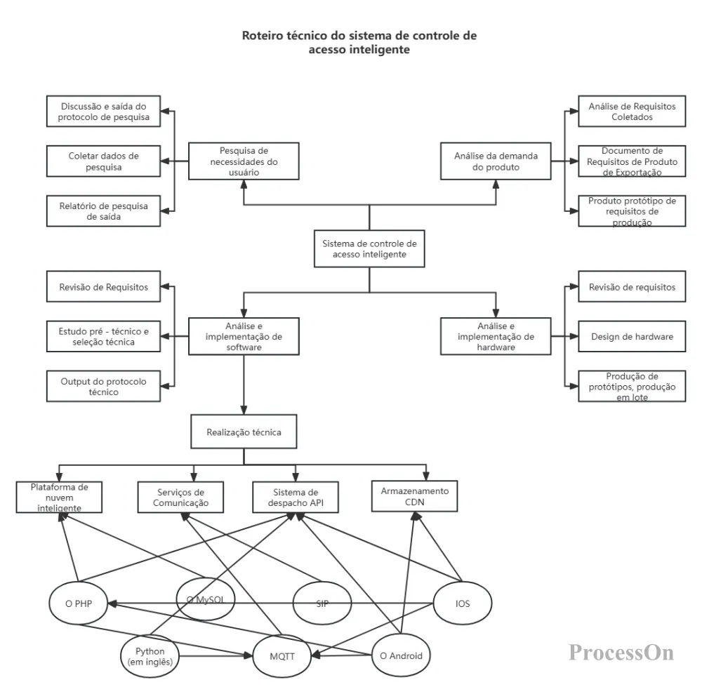
Este roteiro descreve claramente as etapas de implementação de software para um sistema inteligente de controle de acesso , desde a pesquisa das necessidades do usuário e a análise dos requisitos do produto até a implementação técnica final.

Roteiro tecnológico para sistemas inteligentes de controle de acesso
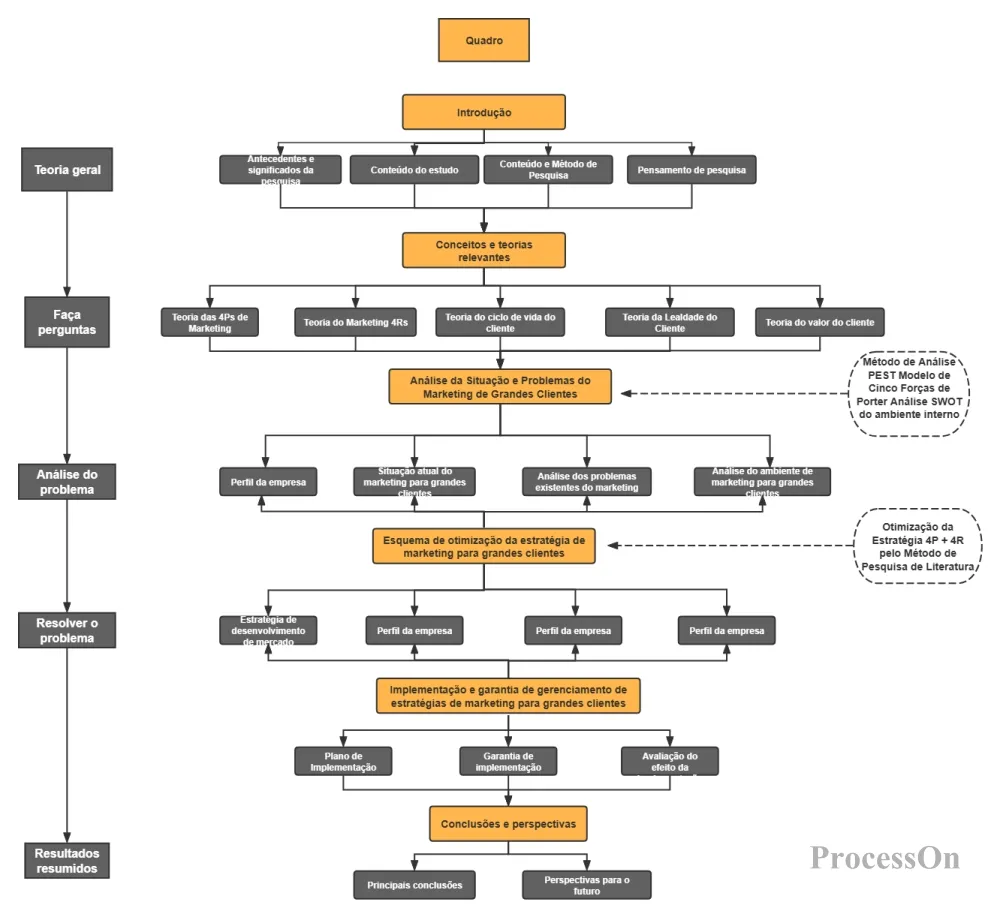
Este roteiro concentra-se nos avanços tecnológicos no marketing de contas-chave .
Por meio de uma análise do estado atual e dos problemas do marketing de grandes contas da empresa , o roteiro identificou questões- chave e forneceu orientações para otimizar as estratégias de marketing de grandes contas.

Um roteiro tecnológico de marketing de contas-chave de uma empresa
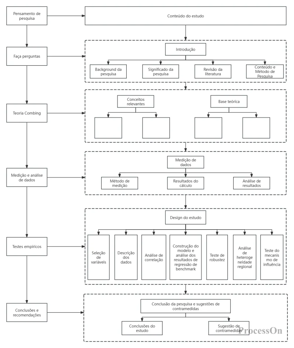
A comunidade de templates do ProcessOn inclui roteiros técnicos para diversos setores e funções, que podem ser consultados, e também fornece modelos no estilo de roteiro técnico que podem ser usados diretamente.


Roteiro Tecnológico - Modelo de Estrutura

Roteiro Tecnológico para Gestão Econômica
Os roteiros tecnológicos fornecem uma base de conhecimento e informação para discussões estratégicas em áreas como gestão de projetos, desenvolvimento tecnológico e pesquisa acadêmica. Eles oferecem suporte à tomada de decisões, melhoram a eficiência nesse processo e evitam desvios do tema de pesquisa ou omissões de aspectos importantes. São uma ferramenta importante para empresas e indústrias formularem planos de pesquisa e inovação tecnológica.