В современном быстро меняющемся технологическом ландшафте технологические дорожные карты стали важнейшим инструментом для компаний и научно-исследовательских институтов, позволяющим им разрабатывать планы технологических инноваций и расширять свой потенциал в области независимых инноваций. Они не только помогают компаниям определить направление своего технологического развития, но и обеспечивают своевременное завершение каждого этапа для достижения поставленных целей . В этой статье представлено подробное руководство по созданию эффективной технологической дорожной карты , состоящее из семи ключевых этапов, а также бесплатные шаблоны и примеры успешного опыта.
Технологическая дорожная карта — это структурированный метод планирования, используемый для описания целей исследования, этапов и планов реализации исследовательского проекта с помощью кратких графиков, таблиц и текста . Она применяется к разработке новых продуктов, проектным исследованиям или технологическим областям.

Дорожная карта медицинских исследовательских технологий
Четкое направление: технологическая дорожная карта может прояснить направление развития технологий для предприятия или команды, гарантируя, что все участники будут иметь единое понимание технологической стратегии.
Руководство процессом принятия решений: помогает исследователям не отвлекаться от темы в ходе исследования, дает рекомендации и повышает эффективность принятия решений.
Оптимизация распределения ресурсов: с помощью технологических дорожных карт ресурсы НИОКР можно распределять более рационально, обеспечивая прорывы и устойчивое развитие ключевых технологий.
Повышение конкурентоспособности: технологические дорожные карты помогают компаниям выявлять и использовать технологические тенденции, тем самым получая конкурентное преимущество на рынке.
Технологическая дорожная карта должна быть согласована с общей бизнес-стратегией исследовательского проекта , при этом необходимо анализировать тенденции отрасли и требования рынка для выявления возможностей и проблем в развитии технологий.
Перечислите ключевые технологии, необходимые для достижения целей исследования , и оцените разрыв между текущими технологиями и будущими потребностями.
На основе таких факторов, как результативность исследовательских проектов и техническая осуществимость, определяются приоритеты ключевых технологий и устанавливаются четкие сроки и показатели эффективности.
Разбейте ключевые технологии на конкретные задачи и четко определите ответственных лиц, сроки и необходимые ресурсы.
Определить риски, которые могут повлиять на реализацию технологической дорожной карты, и разработать соответствующие меры по их предотвращению и реагированию.
Обеспечьте эффективную коммуникацию между отделами, визуализируйте техническую дорожную карту с помощью инструментов блок-схем , регулярно проверяйте ход выполнения, собирайте отзывы и соответствующим образом корректируйте планы.
По мере изменения рыночной и технологической среды дорожная карта развития технологий постоянно обновляется и оптимизируется, чтобы гарантировать ее соответствие целям исследований .
Microsoft Visio, PowerPoint и ProcessOn — хорошие варианты для создания технологических дорожных карт. В данном случае рекомендуется ProcessOn , поскольку он поддерживает создание технологических дорожных карт онлайн, является мощным и простым в использовании инструментом.
1. Сначала перейдите на страницу файла ProcessOn и создайте новую блок-схему или выполните поиск по запросу «технологическая дорожная карта» в сообществе шаблонов, чтобы создать шаблон напрямую.
2. Определите общую схему и стиль технологической дорожной карты, например, используя прямоугольные прямоугольники для представления ключевых технологических узлов и стрелки для представления зависимостей между технологиями.
3. Добавьте соответствующую графику, текст и соединительные линии на основе этапов и содержания технологической дорожной карты.
4. Улучшите техническую дорожную карту, изменив такие атрибуты, как шрифт, цвет и линии, чтобы сделать ее более четкой, эстетически приятной и понятной.

5. Сохраните заполненную технологическую дорожную карту в соответствующем формате (например, jpg, pdf или vsd) и поделитесь ею с членами команды или заинтересованными сторонами.

Чтобы помочь вам быстро понять, как составлять технологические дорожные карты, мы привели следующие примеры:
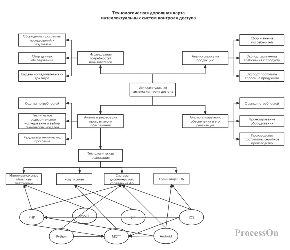
В этой дорожной карте четко изложены этапы внедрения программного обеспечения для интеллектуальной системы контроля доступа : от исследования потребностей пользователей и анализа требований к продукту до окончательной технической реализации.

Дорожная карта развития технологий интеллектуальной системы контроля доступа
В этой дорожной карте основное внимание уделяется технологическим достижениям в маркетинге ключевых клиентов .
На основе анализа текущего состояния и проблем маркетинга основных клиентов компании в дорожной карте были выявлены ключевые проблемы и предоставлены рекомендации по оптимизации стратегий маркетинга основных клиентов.

Дорожная карта ключевых маркетинговых технологий компании
Сообщество шаблонов ProcessOn включает в себя технические дорожные карты для различных отраслей и должностей для справки, а также предоставляет шаблоны в стиле технических дорожных карт, которые можно использовать напрямую.

Шаблон технологической дорожной карты

Технологическая дорожная карта — шаблон структуры

Дорожная карта технологий экономического управления
Технологические дорожные карты обеспечивают базу знаний и информации для стратегических обсуждений в таких областях, как управление проектами, разработка технологий и академические исследования. Они обеспечивают поддержку принятия решений, повышают эффективность процесса принятия решений и предотвращают отклонения от темы исследования или упущения важных аспектов. Они являются важным инструментом для предприятий и отраслей промышленности при разработке планов исследований в области технологических инноваций.