В современную эпоху, основанную на данных, диаграммы деревьев решений, будучи интуитивно понятным и мощным аналитическим инструментом, постепенно становятся ценным помощником для лиц, принимающих решения в различных отраслях. Эта статья представляет собой четкое и краткое введение в концепции, структуру, руководства по построению и примеры диаграмм деревьев решений, помогая читателям освоить этот мощный инструмент и повысить эффективность и качество принятия решений.
Диаграмма дерева решений — это графический инструмент, используемый для оценки рисков проекта и проведения анализа решений. Основываясь на известных вероятностях различных сценариев, она использует древовидную структуру для расчета вероятности того, что ожидаемая чистая текущая стоимость больше или равна нулю. Узлы-ветви представляют различные пути принятия решений, а узлы-листья — различные возможные результаты или выходы. Каждый внутренний узел (нелистовой узел) представляет собой условие проверки или точку принятия решения; в зависимости от значения этого условия путь принятия решения будет вести к различным дочерним узлам.

Использовать сейчас — Шаблон дерева решений
Диаграмма дерева решений в основном состоит из пяти частей:
Узел принятия решений (корень): обычно представлен блочным узлом. Это начальная точка дерева решений, указывающая на необходимость принятия решения . При многоуровневом принятии решений в середине дерева решений может находиться несколько точек принятия решений.
Ветви вариантов : от узла решения отходят несколько подветвей, каждая из которых представляет собой возможный вариант или путь решения. Эти подветви называются ветвями вариантов .
Узлы возможностей : представленные круглыми узлами, эти узлы символизируют неопределенные события или неизвестные результаты . Сравнивая экономические эффекты или состояния каждого узла возможностей и применяя определённые критерии принятия решений, можно выбрать оптимальное решение или следующий курс действий.
Ветви вероятности : Ветви, полученные из узлов состояний, называются ветвями вероятности . Количество ветвей вероятности представляет собой количество возможных естественных состояний, и каждая ветвь должна определять состояние и вероятность его возникновения.
Терминальные узлы (листовые узлы): также известные как конечные узлы , обычно представлены треугольными узлами. Это конечная точка процесса принятия решений, отражающая конечное состояние или результат решения при различных условиях. Эти значения указаны справа от узла результата для оценки достоинств каждого варианта.
Принятие бизнес-решений: компании могут использовать диаграммы дерева решений для анализа таких вопросов, как рыночная стратегия, ценообразование продукции и управление запасами, помогая руководству принимать более обоснованные решения.

Используйте сейчас — пример анализа дерева решений
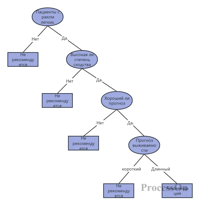
Медицинская диагностика: Создавая деревья решений, врачи могут быстро определить возможный тип заболевания на основе симптомов пациента, тем самым повышая эффективность диагностики.

Использовать немедленно — Дерево решений по лечению
Оценка финансовых рисков: банки и финансовые учреждения используют деревья решений для оценки кредитного риска заемщиков и определения сумм кредитов и процентных ставок.

Воспользуйтесь сейчас — запросите дерево решений по отсрочке платежа
Во-первых, чётко определите конкретную проблему, которую вы хотите решить, или цель решения, которую вы хотите достичь. Это послужит корневым узлом дерева решений.
Соберите все возможные переменные и условия, имеющие отношение к процессу принятия решений, включая исторические данные и мнения экспертов.
Из собранных данных выбираются переменные характеристики, которые оказывают наибольшее влияние на принятие решений, и используются в качестве внутренних узлов дерева решений.
Начиная с корневого узла, нарисуйте ветви на основе первой переменной-признака.
Каждая ветвь представляет собой возможное значение переменной-характеристики. Продолжайте рисовать дочерние узлы и ветви на каждой ветви, основываясь на следующей важной переменной-характеристике, пока не будут охвачены все возможные пути принятия решений.
Наконец, обозначьте результат решения или выход на каждом конечном узле.
Используйте такие методы, как перекрестная проверка и обрезка, чтобы проверить точность дерева решений и избежать переобучения.
Скорректируйте выбор переменных признаков и разделение ветвей на основе результатов проверки, чтобы оптимизировать структуру дерева решений.
Существует множество инструментов для создания диаграмм деревьев решений, и выбор подходящего инструмента крайне важен. К распространённым инструментам относятся Visio, Word и ProcessOn. Пользователи могут выбрать подходящий инструмент для создания диаграмм деревьев решений в соответствии со своими потребностями. В этом разделе в основном объясняется, как создавать диаграммы деревьев решений в Word и ProcessOn .
1. Сначала откройте пустой документ в Word.
2. Переключитесь на вкладку «Вставка», нажмите «Графика» и выберите графический символ для блок-схемы . Сначала нарисуйте на холсте прямоугольник, представляющий точку принятия решения, а затем создайте связи, описывающие каждое возможное решение в этих связях.

3. Добавьте точки возможностей (круги) или точки решений (квадраты) в зависимости от фактической ситуации. Отметьте возможные решения после точек решений и нарисуйте ветви и возможные результаты после точек возможностей.

4. Продолжайте, пока не будут охвачены все возможные пути принятия решений , а затем отметьте выходные результаты или значения на каждом конечном узле.

1. Откройте веб-сайт ProcessOn , перейдите на страницу своего личного файла и нажмите «Создать новый», чтобы создать блок-схему.
2. прямоугольника из библиотеки графиков в левой части конструктора блок-схем на холст в качестве узла решения . Дважды щёлкните по графику, чтобы добавить текст, и нажмите «+» на графике, чтобы создать ветви между графиками.

3. Добавьте узлы решений, узлы возможностей, конечные узлы и элементы ветвления в дерево решений.

4. При выборе узла или ветви верхняя панель инструментов позволяет задать стиль текста и стиль соединения.

Как деревья решений, так и деревья вероятностей являются инструментами анализа решений. Деревья вероятностей — это метод принятия оптимальных решений, основанный на представлении вероятностей возможных исходов объекта решения в виде древовидного графа. Основные различия между деревьями вероятностей и деревьями решений заключаются в следующем:
Сложность построения: Деревья решений относительно просты, в основном основаны на известных вероятностях и значениях прибыли/убытка; с другой стороны, деревья вероятностей требуют точного прогнозирования вероятности возникновения условия и подробной оценки результата.
Сценарии применения: Деревья решений подходят для простых задач принятия решений; деревья вероятностей подходят для сложных задач принятия решений, особенно когда процесс принятия решений включает в себя множественные неопределенности и распределения вероятностей.
Основа принятия решений: Деревья решений в основном опираются на личный опыт и суждения лица, принимающего решения; деревья вероятностей, с другой стороны, обеспечивают более объективную и количественную основу для принятия решений путем расчета ожидаемых значений.
Алгоритмы деревьев решений широко используются в задачах классификации. Они разделяют данные на различные подмножества с помощью древовидной структуры, где каждое подмножество соответствует определённому классу. В задачах классификации деревья решений изучают соответствие между признаками и классами. Деревья решений могут использоваться в различных сценариях классификации, например:
Медицинская диагностика: анализируя симптомы, историю болезни и другие характеристики пациента, деревья решений могут помочь врачам диагностировать заболевания.
Оценка кредитоспособности: деревья решений могут предсказать кредитный рейтинг человека, используя такие характеристики, как кредитная история, доход и задолженность.
Обнаружение спама: анализируя такие характеристики, как заголовок электронного письма, текст и отправитель, деревья решений могут идентифицировать спам-письма.
Хотя деревья решений в основном используются для решения задач классификации, их также можно использовать для решения задач регрессии, модифицируя алгоритм. В задачах регрессии деревья решений обучаются сопоставлению признаков с непрерывными значениями. Например, с помощью алгоритма CART (Classification And Regression Tree) деревья решений можно использовать для прогнозирования непрерывных значений, таких как цены на жильё и акции.
Алгоритмы дерева решений также играют ключевую роль в выборе признаков. В процессе построения дерева решений алгоритм выбирает оптимальные признаки для разделения; обычно именно эти признаки оказывают наибольшее влияние на результаты классификации или регрессии. Таким образом, алгоритмы дерева решений могут использоваться для оценки важности признаков, что позволяет осуществлять их выбор.
Алгоритмы деревьев решений лежат в основе ансамблевых методов обучения, таких как случайные леса и деревья градиентного бустинга. Объединяя несколько деревьев решений, можно повысить устойчивость и обобщающую способность модели. Например, случайные леса, объединяя несколько деревьев решений, могут снизить переобучение и повысить точность модели.
Выше представлена важная информация о диаграммах деревьев решений. Будучи мощным инструментом анализа решений, диаграммы деревьев решений помогают нам лучше понимать сложные проблемы с помощью научных алгоритмов и принимать более обоснованные решения.