ในโครงการต่างๆ เช่น วิศวกรรมอิเล็กทรอนิกส์และการพัฒนา IoT แผนภาพวงจรช่วยเชื่อมช่องว่างระหว่างแนวคิดการออกแบบและการนำไปใช้งานจริง อย่างไรก็ตาม การเรียนรู้ที่สูงและข้อจำกัดด้านการระบุตำแหน่งของซอฟต์แวร์สร้างแผนภาพแบบดั้งเดิมมักเป็นอุปสรรคต่อผู้เริ่มต้น ProcessOn แพลตฟอร์มสร้างแผนภาพออนไลน์ระดับมืออาชีพ โดดเด่นด้วยไลบรารีสัญลักษณ์วงจรระดับมืออาชีพกว่า 500 รายการ อินเทอร์เฟซสำหรับแก้ไขที่ใช้งานง่าย และการทำงานที่ราบรื่น ช่วยลดระยะเวลาการเรียนรู้ในการสร้างแผนภาพวงจรได้อย่างมาก บทความนี้จะยกตัวอย่างการใช้งานจริง เพื่อสอนวิธีใช้ ProcessOn เพื่อสร้างแผนภาพวงจรได้อย่างรวดเร็วและได้มาตรฐานสากล
ไม่จำเป็นต้องติดตั้งซอฟต์แวร์ เพียงเปิดแอปวาดภาพในเบราว์เซอร์ สมาชิกในทีมสามารถแก้ไขพร้อมกันแบบเรียลไทม์ โดยการเปลี่ยนแปลงจะถูกบันทึกไปยังคลาวด์โดยอัตโนมัติ และรองรับการย้อนกลับเวอร์ชันก่อนหน้า ช่วยลดต้นทุนการสื่อสารและการทำงานร่วมกันระหว่างทีม และลดระยะเวลาในการออกแบบวงจร
แพลตฟอร์มมีสัญลักษณ์วงจรหลัก 20 ประเภทในตัว รวมถึงรีเลย์สวิตชิ่ง อุปกรณ์เซมิคอนดักเตอร์ วงจรรวม ฯลฯ และรองรับการเรียกส่วนประกอบอย่างรวดเร็วผ่านคำอธิบายภาษาธรรมชาติ (เช่น การป้อน "ทรานซิสเตอร์" เพื่อจับคู่สัญลักษณ์โดยอัตโนมัติ)

รองรับการนำเข้าไฟล์ .vsdx ที่สร้างโดยเครื่องมือ Visio และส่งออกไปยังรูปแบบต่างๆ เช่น PNG/PDF/SVG
หลังจากเข้าสู่ระบบ ProcessOn แล้ว ให้ไปที่หน้าไฟล์ส่วนบุคคล คลิก "ไฟล์ใหม่" และเลือก "แผนผังวงจร" จากนั้น ในกราฟิกเพิ่มเติม ให้เพิ่มแผนผังวงจรลงในไลบรารีกราฟิก
(1) ในไลบรารีไอคอนทางด้านซ้าย ค้นหาหมวดหมู่ "ส่วนประกอบอิเล็กทรอนิกส์" และเลือกสัญลักษณ์ส่วนประกอบอิเล็กทรอนิกส์ที่คุณต้องการ เช่น ตัวต้านทาน ตัวเก็บประจุ ตัวเหนี่ยวนำ ไดโอด ทรานซิสเตอร์ วงจรรวม ฯลฯ
(2) ลากสัญลักษณ์ส่วนประกอบอิเล็กทรอนิกส์ที่เลือกไว้ไปยังพื้นที่วาดภาพและวางไว้ในตำแหน่งที่เหมาะสม
(3) ดับเบิลคลิกที่สัญลักษณ์ส่วนประกอบอิเล็กทรอนิกส์เพื่อแก้ไข เช่น การเปลี่ยนชื่อส่วนประกอบ พารามิเตอร์ ฯลฯ
(4) หากสัญลักษณ์แผนผังวงจรที่ระบบจัดให้ไม่ตรงตามความต้องการของคุณ คุณยังสามารถคลิก "ส่วนประกอบของฉัน" ทางด้านซ้ายของตัวแก้ไขเพื่อสร้างหมวดหมู่ใหม่ จากนั้นคลิกนำเข้าในเพิ่มเติมเพื่อรองรับการนำเข้าสัญลักษณ์ในรูปแบบเช่น png, svg และ vssx
(1) เลือกเครื่องมือ "เส้นเชื่อมต่อ" ในแถบเครื่องมือด้านซ้าย คลิกจุดเชื่อมต่อของส่วนประกอบอิเล็กทรอนิกส์ในพื้นที่วาด จากนั้นลากเมาส์ไปยังจุดเชื่อมต่อของส่วนประกอบอิเล็กทรอนิกส์อื่นเพื่อสร้างเส้นเชื่อมต่อ
(2) เส้นเชื่อมต่ออาจเป็นเส้นตรง เส้นโค้ง หรือเส้นประ และสามารถปรับได้ตามต้องการ รูปร่างและความยาวของเส้นเชื่อมต่อสามารถเปลี่ยนแปลงได้โดยการลากจุดปลายหรือจุดกึ่งกลาง
(3) ดับเบิลคลิกเส้นเชื่อมต่อเพื่อแก้ไข เช่น เปลี่ยนสีเส้น ความหนา สไตล์ ฯลฯ
(1) ในไลบรารีไอคอนทางด้านซ้าย ให้ค้นหาหมวดหมู่ "พลังงานและกราวด์" และเลือกสัญลักษณ์พลังงานและกราวด์ที่เหมาะสม เช่น แบตเตอรี่ แหล่งจ่ายไฟ DC สัญลักษณ์กราวด์ ฯลฯ
(2) ลากสัญลักษณ์พลังงานและกราวด์ลงในพื้นที่วาดและวางไว้ในตำแหน่งที่เหมาะสม
(3) เชื่อมต่อสัญลักษณ์ไฟฟ้าและกราวด์กับส่วนประกอบอิเล็กทรอนิกส์อื่น ๆ เพื่อให้แน่ใจว่าวงจรมีความสมบูรณ์

(1) ดับเบิลคลิกที่ผืนผ้าใบ เพื่อเพิ่มกล่องข้อความ
(2) ป้อนคำอธิบายประกอบหรือหมายเหตุในกล่องข้อความ เช่น พารามิเตอร์ของส่วนประกอบอิเล็กทรอนิกส์ คำอธิบายฟังก์ชันวงจร ฯลฯ
(3) คุณสามารถปรับขนาดและตำแหน่งของกล่องข้อความได้โดยการลากขอบ หรือแก้ไขได้โดยการดับเบิลคลิก เช่น การเปลี่ยนแบบอักษร สี ขนาด ฯลฯ

(1) ปรับสี แบบอักษร ขนาด และรูปแบบอื่นๆ ของสัญลักษณ์ส่วนประกอบอิเล็กทรอนิกส์ เส้นเชื่อมต่อ และกล่องข้อความ เพื่อให้แผนผังวงจรสวยงามและอ่านง่ายขึ้น
(2) เพิ่มองค์ประกอบตกแต่ง เช่น สีพื้นหลังและเส้นขอบ เพื่อเพิ่มเอฟเฟกต์ภาพของแผนผังวงจร
(3) ใช้เครื่องมือ เช่น การจัดตำแหน่งและการกระจาย เพื่อปรับตำแหน่งและระยะห่างของส่วนประกอบอิเล็กทรอนิกส์ เพื่อให้เค้าโครงแผนผังวงจรมีความสมเหตุสมผลมากขึ้น
(1) ตรวจสอบแผนผังวงจรอย่างละเอียดเพื่อหาสัญลักษณ์ส่วนประกอบที่ถูกต้อง การเชื่อมต่อที่ถูกต้อง และเครื่องหมายและคำอธิบายประกอบที่ชัดเจน
(2) ปรับปรุงแผนผังวงจร ลบองค์ประกอบที่ไม่จำเป็น และลดความซับซ้อนของโครงสร้าง ปรับปรุงความสามารถในการอ่านของแผนผังวงจรโดยการรวมส่วนประกอบที่ซ้ำกันและปรับปรุงการเดินสายเชื่อมต่อให้
เหมาะสม
(3) ดำเนินการจำลองวงจรหรือทดสอบจริงเพื่อตรวจสอบความถูกต้องและประสิทธิภาพของแผนผังวงจร หากพบปัญหาใดๆ ให้ดำเนินการปรับปรุงและแก้ไขโดยทันที

วิธีการตรวจสอบและยืนยันแผนผังวงจร
หลังจากวาดเสร็จแล้ว ให้ส่งออกเป็นรูปภาพหรือ PDF ซึ่งคุณสามารถนำไปแทรกในเอกสารของบริษัทและแชร์กับทีมได้ คุณยังสามารถแชร์แผนผังวงจรของคุณกับเพื่อนร่วมงานหรือลูกค้าได้โดยตรง เพื่อให้พวกเขาดูหรือแก้ไขแบบออนไลน์ได้

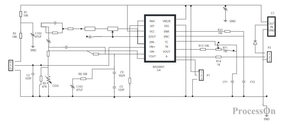
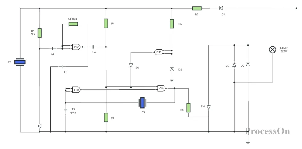
ชุมชนเทมเพลต ProcessOn มีเทมเพลตแผนผังวงจรมากมายสำหรับใช้อ้างอิง และสามารถคัดลอกและนำกลับมาใช้ซ้ำเพื่อเพิ่มประสิทธิภาพในการวาดภาพได้ ด้านล่างนี้คือเทมเพลตบางส่วนที่แชร์กัน



แผนผังวงจรทั่วไป วงจรโทรศัพท์มือถือ

ข้างต้นเป็นบทช่วยสอนการสร้างแผนผังวงจรออนไลน์โดยใช้ ProcessOn ด้วยแนวคิดการสร้างสรรค์ที่เป็นระบบและกระบวนการที่ได้มาตรฐาน แม้แต่นักออกแบบวงจรที่ไม่ใช่มืออาชีพก็สามารถวาดแผนผังวงจรที่ตรงตามมาตรฐานอุตสาหกรรมได้อย่างรวดเร็ว เครื่องมือสร้างแผนผังวงจรของ ProcessOn ช่วยลดอุปสรรคในการออกแบบวงจร ช่วยให้ทีมงานสามารถมุ่งเน้นไปที่นวัตกรรม แทนที่จะทำงานซ้ำซาก