In Projekten wie der Elektrotechnik und der IoT-Entwicklung schließen Schaltpläne die Lücke zwischen Designkonzepten und physischer Umsetzung. Der hohe Lernaufwand und die Lokalisierungsbeschränkungen herkömmlicher Diagrammsoftware schrecken Anfänger jedoch oft ab. ProcessOn, eine professionelle Online-Diagrammplattform, bietet eine Bibliothek mit über 500 professionellen Schaltkreissymbolen, eine einfache Editoroberfläche und eine reibungslose Bedienung, die den Lernaufwand für die Schaltplanerstellung deutlich reduziert. Dieser Artikel zeigt Ihnen anhand praktischer Beispiele, wie Sie mit ProcessOn schnell Schaltpläne erstellen, die internationalen Standards entsprechen.
Keine Softwareinstallation erforderlich. Öffnen Sie einfach die Zeichen-App in Ihrem Browser. Teammitglieder können gleichzeitig in Echtzeit bearbeiten. Änderungen werden automatisch in der Cloud gespeichert und ein Rollback früherer Versionen wird unterstützt. Dies reduziert die Kommunikations- und Zusammenarbeitskosten zwischen Teams und verkürzt die Schaltungsentwicklungszyklen.
Die Plattform verfügt über integrierte 20 Hauptkategorien von Schaltkreissymbolen, darunter Schaltrelais, Halbleiterbauelemente, integrierte Schaltkreise usw., und unterstützt das schnelle Aufrufen von Komponenten durch Beschreibungen in natürlicher Sprache (z. B. durch Eingabe von „Transistor“, um Symbole automatisch abzugleichen).

Unterstützt den Import von .vsdx-Dateien, die von Visio-Tools generiert wurden, und deren Export in Formate wie PNG/PDF/SVG.
Nachdem Sie sich bei ProcessOn angemeldet haben, gehen Sie zur Seite „Persönliche Dateien“, klicken Sie auf „Neue Datei“ und wählen Sie „Schaltplan“. Fügen Sie dann unter „Weitere Grafiken“ den Schaltplan zur Grafikbibliothek hinzu.
(1) Suchen Sie in der Symbolbibliothek auf der linken Seite die Kategorie „Elektronische Komponenten“ und wählen Sie die Symbole für die elektronischen Komponenten aus, die Sie benötigen, z. B. Widerstände, Kondensatoren, Induktoren, Dioden, Transistoren, integrierte Schaltkreise usw.
(2) Ziehen Sie das ausgewählte Symbol des elektronischen Bauteils in den Zeichenbereich und platzieren Sie es an der entsprechenden Position.
(3) Doppelklicken Sie auf das Symbol der elektronischen Komponente, um es zu bearbeiten, z. B. um den Komponentennamen, die Parameter usw. zu ändern.
(4) Wenn die vom System bereitgestellten Schaltplansymbole Ihren Anforderungen nicht entsprechen, können Sie auch auf der linken Seite des Editors auf „Meine Komponenten“ klicken, um eine neue Kategorie zu erstellen, und dann in „Mehr“ auf „Importieren“ klicken, um den Import von Symbolen in Formaten wie PNG, SVG und VSSX zu unterstützen.
(1) Wählen Sie in der linken Symbolleiste das Werkzeug „Verbindungslinie“, klicken Sie im Zeichenbereich auf einen Verbindungspunkt eines elektronischen Bauteils und ziehen Sie dann die Maus zum Verbindungspunkt eines anderen elektronischen Bauteils, um eine Verbindungslinie zu erstellen.
(2) Verbindungslinien können gerade, gekrümmte oder unterbrochene Linien sein und können nach Bedarf angepasst werden. Form und Länge einer Verbindungslinie können durch Ziehen ihrer End- oder Mittelpunkte verändert werden.
(3) Doppelklicken Sie auf die Verbindungslinie, um sie zu bearbeiten, z. B. um die Linienfarbe, -stärke, den Stil usw. zu ändern.
(1) Suchen Sie in der Symbolbibliothek auf der linken Seite die Kategorie „Strom und Masse“ und wählen Sie die entsprechenden Strom- und Massesymbole aus, z. B. Batterie, Gleichstromversorgung, Massesymbol usw.
(2) Ziehen Sie die Strom- und Erdungssymbole in den Zeichenbereich und platzieren Sie sie an den entsprechenden Stellen.
(3) Verbinden Sie Strom- und Erdungssymbole mit anderen elektronischen Komponenten, um die Integrität des Schaltkreises sicherzustellen.

Schritte zum Zeichnen eines Schaltplans
(1) Doppelklicken Sie auf die Arbeitsfläche, um ein Textfeld hinzuzufügen.
(2) Geben Sie Anmerkungen oder Notizen in das Textfeld ein, z. B. Parameter elektronischer Komponenten, Funktionsbeschreibungen von Schaltkreisen usw.
(3) Sie können die Größe und Position des Textfelds anpassen, indem Sie den Rand ziehen, oder es durch Doppelklicken bearbeiten, z. B. Schriftart, Farbe, Größe usw. ändern.

(1) Passen Sie Farbe, Schriftart, Größe und andere Stile der Symbole, Verbindungslinien und Textfelder elektronischer Komponenten an, um den Schaltplan ansprechender und leserlicher zu gestalten.
(2) Fügen Sie dekorative Elemente wie Hintergrundfarben und Rahmen hinzu, um die visuelle Wirkung des Schaltplans zu verbessern.
(3) Verwenden Sie Werkzeuge wie Ausrichtung und Verteilung, um Position und Abstand elektronischer Komponenten anzupassen und das Layout des Schaltplans übersichtlicher zu gestalten.
(1) Überprüfen Sie den Schaltplan sorgfältig auf korrekte Komponentensymbole, genaue Verbindungen sowie eindeutige Markierungen und Anmerkungen.
(2) Optimieren Sie den Schaltplan, entfernen Sie unnötige Elemente und vereinfachen Sie die Struktur. Verbessern Sie die Lesbarkeit des Schaltplans, indem Sie doppelte Komponenten zusammenführen und die Verlegung der Verbindungskabel optimieren.
(3) Führen Sie eine Schaltungssimulation oder einen Praxistest durch, um die Richtigkeit und Leistung des Schaltplans zu überprüfen. Sollten Probleme auftreten, nehmen Sie zeitnah Anpassungen und Änderungen vor.

So prüfen und verifizieren Sie Schaltpläne
Exportieren Sie Ihre Zeichnung anschließend als Bild oder PDF. Fügen Sie diese Datei in Unternehmensdokumente ein und teilen Sie sie mit Ihrem Team. Sie können Ihren Schaltplan auch direkt mit Kollegen oder Kunden teilen, damit diese ihn online ansehen oder bearbeiten können.
Die ProcessOn-Vorlagen-Community bietet eine Fülle von Schaltplanvorlagen als Referenz. Diese können kopiert und wiederverwendet werden, um die Zeicheneffizienz zu verbessern. Nachfolgend finden Sie einige freigegebene Vorlagen.



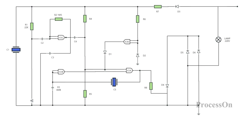
Allgemeiner Schaltplan Handyschaltung

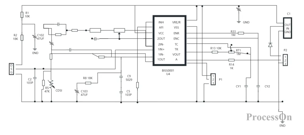
Schaltplan der Sprachsteuerung
Das obige Tutorial zeigt Ihnen, wie Sie mit ProcessOn online Schaltpläne erstellen. Durch systematische Erstellungsideen und standardisierte Prozesse können auch nicht-professionelle Schaltungsentwickler schnell Schaltpläne erstellen, die Industriestandards entsprechen. Der Schaltplan-Generator von ProcessOn senkt die Einstiegshürde in die Schaltungsentwicklung zusätzlich und ermöglicht es Teams, sich auf Innovationen statt auf repetitive Arbeit zu konzentrieren.