流程類
圖形化表達方式
思維類
結構化表達方式
筆記類
高效化表達方式

免费线上决策树生成器

免費使用
免费线上决策树生成器
什麼是 決策樹圖

決策樹模型是一種基於樹狀結構的監督學習演算法。它是一種圖形工具,用於決策分析、評估項目風險,並根據已知的各種情況概率計算淨現值大於或等於零的概率。

ProcessOn 支援線上創建決策樹模型,並提供大量的決策樹模型範本和範例供您複製,使您能夠輕鬆創建專業的決策樹模型。

免費使用

ProcessOn 決策樹圖 功能亮點

線上協作

支援多人線上同屏創作,可設置分享連結,即時傳遞資訊

線上協作
AI一鍵生成

只需輸入一句話,自動生成所需圖形,並自動美化圖形風格

AI一鍵生成
個性化風格定制

內建多種主題風格,也可自由設計喜愛的樣式

個性化風格定制
多種形式元件

支援插入圖示、圖片、標籤、備註LaTex公式、程式碼塊、連結、附件等多種形式元件

多種形式元件
相容多種格式

支援匯出PNG、VISIO、PDF、SVG等格式,支援匯入VISIO、Mermaid格式

相容多種格式
數據多端同步

檔案即時儲存,多端裝置雲同步,歷史版本可追溯,資料安全有保障

數據多端同步
輕鬆製作決策樹

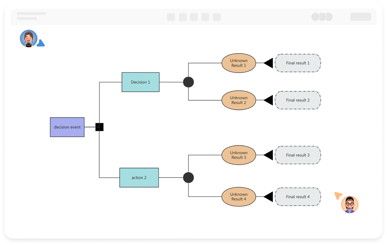
決策樹模型通過分支節點表示不同的決策路徑,而葉節點則表示各種可能的結果或輸出。每個內部節點(非葉節點)代表一個測試條件或決策點,根據此條件的不同值,決策路徑將導向不同的子節點。

ProcessOn支援線上製作決策樹,拖曳操作快速建立決策樹節點及路徑連線,還可以插入備註對每一步決策進行說明。

線上建立圖表
輕鬆製作決策樹/
突顯決策樹重點決策路徑

決策樹由決策節點(樹根)、選項分支(選項或決策路徑)、機會節點(不確定事件或未知結果)、機率分支(不確定性決策下的結果及機率)及終端節點(不同條件下的最終狀態或決策結果)。

用ProcessOn可以設定決策樹每個節點或連線的顏色,重點標記核心路徑,提升決策樹的可讀性。

線上建立圖表
突顯決策樹重點決策路徑/
設計決策樹模型的最佳實踐

1. 明確定義決策目標,確保根節點準確反映核心問題。
2. 分支設計應遵循互斥性和完備性原則,每個節點對應於一個特定條件,分支覆蓋所有可能情況,以避免遺漏或重疊。
3. 驗證邏輯一致性,確保從根到葉的每條路徑均符合實際業務規則。

線上建立圖表
設計決策樹模型的最佳實踐/
多個領域的決策樹模板

決策樹模型可在多個領域應用:

商業分析:客戶細分與精準行銷,根據客戶年齡、消費習慣等特徵進行分組,制定針對性策略;還可以協助產品定價,分析成本、市場需求等因素以確定最佳價格。

醫療診斷:根據患者症狀和檢查結果,幫助醫生逐步診斷疾病,提高診斷的準確性和效率。

信用評估:根據收入、債務、信用記錄等評估貸款風險水平,以決定是否放貸。

ProcessOn社群內包含豐富應用情境下的決策樹範本和範例,您可以學習或使用。

線上建立圖表
多個領域的決策樹模板/
決策樹演算法

決策樹演算法是建構決策樹的數學方法與計算步驟,包括特徵選擇、分裂規則、停止條件及剪枝策略等。
決策樹演算法的典型演算法有ID3、C4.5、CART(分類與迴歸樹)等,每種演算法透過不同指標(如資訊增益、基尼係數)優化樹結構。

線上建立圖表
決策樹演算法/

決策樹圖 怎麼畫?

決策樹圖怎麼畫?
1
創建一個新的流程圖以澄清要解決的問題或決策目標,並將矩形拖到畫布上作為決策樹的根節點。
2
雙擊形狀以添加文本,然後點擊形狀上的「+」以在節點之間創建分支。
3
使用後續的決策節點、機會節點、終端節點和分支元素來補充決策樹。
4
選擇一個節點或分支,頂部工具欄允許您設置文本樣式和連接線樣式。
5
創建決策樹圖後,點擊「導出」按鈕以選擇將其導出為圖像或PDF格式。您還可以設置共享鏈接與他人分享。
免費使用

決策樹圖 繪製攻略

  • 如何做決策樹分析?教程,模板,範例

    如何做決策樹分析?教程,模板,範例

    在現今數據驅動的時代,決策樹圖作為一種直覺且強大的分析工具,正逐漸成為各行各業決策者的得力助手。本文將深入淺出地介紹決策樹圖的概念、構成、繪圖教學、範例等方面,幫助讀者掌握此利器,提升決策效率與品質。
    Skye
    2024-12-30
    6870
  • 技術路線圖入門指南-附免費範本與案例

    技術路線圖入門指南-附免費範本與案例

    在現今快速變化的科技領域,技術路線圖已成為企業或科學研究制定技術創新規劃、提升自主創新能力的重要工具。它不僅能夠幫助企業明確技術發展方向,也能確保每個環節都能準時完成,並達成預期目標。本文將為您提供一份詳盡的指南,透過7個關鍵步驟,教您如何建立並繪製一份高效的技術路線圖,同時附上免費模板和成功案例。
    Skye
    2025-03-10
    4791
  • 什麼是DFD(資料流程圖)?符號、結構,教程、範例

    什麼是DFD(資料流程圖)?符號、結構,教程、範例

    資料流程圖(DFD) ,是一種圖形表示方法,用於描繪系統中資料的流動、儲存、處理及外部實體之間的互動過程。 。本文將系統解說資料流程圖的構成要素、類型、應用場景、繪圖教學等,並分享多個範例,希望能幫助你了解資料流程圖。
    Skye
    2024-11-28
    22872

決策樹圖 範本推薦

更多模板

決策樹圖 常見問題

建構決策樹需要哪些數據準備?

需要組織特徵(例如年齡、收入)和目標變量(例如是否購買),並處理缺失或異常值以確保數據質量。

哪些類型的數據適合決策樹?

決策樹適合處理數值數據(例如年齡、收入)和類別數據(例如性別、職業)。

如何簡化因節點過多而造成混淆的決策樹?

合併低頻或相似的分支,專注於關鍵決策點,或將複雜的子樹拆分為獨立模塊。

決策樹和邏輯迴歸有何區別,如何選擇?

決策樹通過分支規則進行層次決策,適合非線性關係;邏輯迴歸直接輸出概率,適合線性可分問題。當數據較複雜時,先嘗試決策樹。

如何提高決策樹圖的可讀性?

使用顏色和形狀等視覺元素區分節點類型(例如決策、機會、結果)以提高可讀性。

決策樹在機器學習中如何應用?

在機器學習中,決策樹透過遞歸選擇最優特徵進行資料分割,以直覺式樹狀結構實現高效分類與迴歸,同時憑藉強解釋性和低預處理需求,成為金融風控、醫療診斷等領域中兼具可讀性與實用性的核心演算法。

相關圖形