Proseso Uri
Graphical na pagpapahayag
Nag-iisip Uri
Nakabalangkas na pagpapahayag
Mga Tala Uri
Mahusay na pagpapahayag

Gumawa ng mga modelo ng diagram ng decision tree online

Libreng gamitin
Gumawa ng mga modelo ng diagram ng decision tree online
Ano ang Diagram ng Decision Tree

Ang modelo ng decision tree ay isang supervised learning algorithm na nakabatay sa isang istruktura ng puno. Ito ay isang graphical na kagamitang ginagamit para sa pagsusuri ng desisyon, pagtatasa ng panganib ng proyekto, at pagkalkula ng probabilidad na ang net present value ay mas malaki kaysa o kasing halaga ng sero batay sa kilalang probabilidad ng iba't ibang sitwasyon. Suportado ng ProcessOn ang online na paglikha ng mga modelo ng decision tree at nag-aalok ng malawak na bilang ng mga template at halimbawa ng modelo ng decision tree na maaari mong kopyahin, na magpapahintulot sa iyo na madaling makagawa ng propesyonal at kaakit-akit sa paningin na mga modelo ng decision tree.

Libreng gamitin

ProcessOn Diagram ng Decision Tree Mga Tampok

Online Collaboration

Real-time na pakikipagtulungan ng maraming user na may shareable links para sa instant na paglipat ng impormasyon

Online Collaboration
One-Click AI Generation

Awtomatikong bumuo ng graphics mula sa text na may pagpapaganda ng estilo

One-Click AI Generation
Pagpasadya ng Estilo

Prebuilt na tema na may buong pagpasadya

Pagpasadya ng Estilo
Iba't ibang Komponente

Sinusuportahan ang mga icon, larawan, label, LaTeX formula, code block, link, attachment

Iba't ibang Komponente
Maraming Format na Suporta

I-export: PNG, VISIO, PDF, SVG | I-import: VISIO, Mermaid

Maraming Format na Suporta
Multi-Device Sync

Real-time cloud storage, multi-device sync, version history, at data security

Multi-Device Sync
Mga Prinsipyo ng Mga Puno ng Desisyon

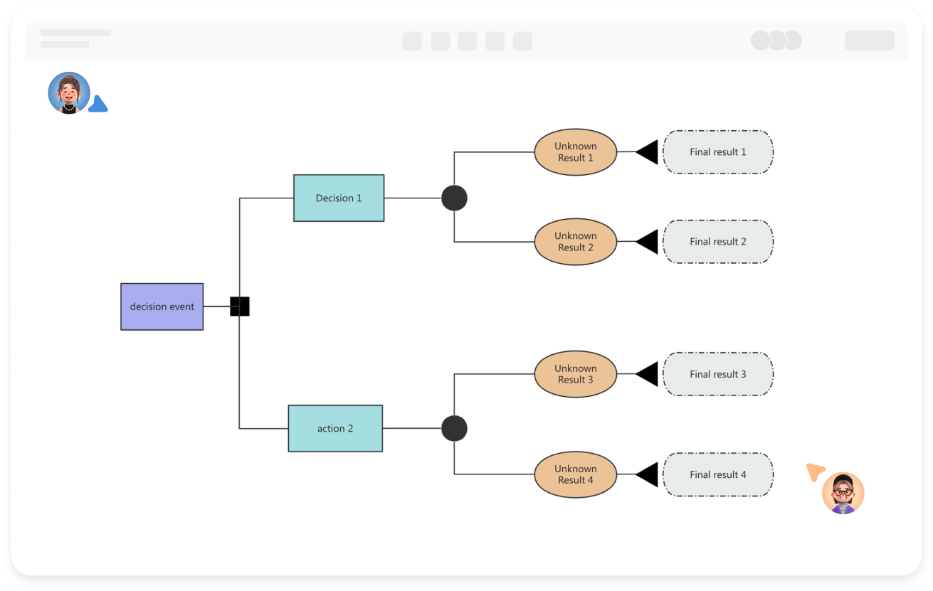
Ang modelo ng puno ng desisyon ay nagpapakita ng iba't ibang landas ng desisyon sa pamamagitan ng mga sangay ng node, habang ang mga dahon ng node ay nagpapakita ng iba't ibang posibleng kinalabasan o output. Ang bawat panloob na node (hindi dahon ng node) ay nagpapakita ng isang kundisyon ng pagsusulit o punto ng desisyon, at batay sa iba't ibang halaga ng kundisyon na ito, ang landas ng desisyon ay magdadala sa iba't ibang anak na node.

Gumawa ng Chart Online
Mga
Mga Bahagi ng Modelo ng Puno ng Desisyon

Node ng Desisyon (Ugat ng Puno): Ito ang panimulang punto ng puno ng desisyon, na nagpapahiwatig na kailangang gumawa ng desisyon.
Sangay ng Opsyon: Ilang sangay ang iginuhit mula sa node ng desisyon, bawat isang nagpapakita ng isang posibleng opsyon o landas ng desisyon, na kilala bilang mga sangay ng opsyon.
Node ng Pagkakataon: Nagpapakita ng mga hindi tiyak na kaganapan o hindi alam na kinalabasan.
Sangay ng Probabilidad: Mga sangay na iginuhit mula sa node ng estado ay tinatawag na mga sangay ng probabilidad. Ang bilang ng mga sangay ng probabilidad ay nagpapakita ng bilang ng mga posibleng natural na estado, at bawat sangay ay kailangang itukoy ang nilalaman ng estado at ang kanyang probabilidad.
Node ng Terminal (Dahon): Kilala rin bilang end node, ito ang endpoint ng proseso ng desisyon, na nagpapakita ng pangwakas na estado o kinalabasan ng desisyon sa ilalim ng iba't ibang kundisyon.

Gumawa ng Chart Online
Mga
Mga Pinakamahusay na Kasanayan para sa Pagdidisenyo ng mga Modelo ng Puno ng Desisyon

1. Malinaw na italaga ang layunin ng desisyon, tinitiyak na ang ugat na node ay tumpak na nagpapakita ng pinakapangunahing isyu.
2. Ang disenyo ng sangay ay dapat sundin ang mga prinsipyo ng mutual exclusivity at completeness, na ang bawat node ay tumutukoy sa isang tiyak na kundisyon, at ang mga sangay ay saklaw ang lahat ng posibleng senaryo upang maiwasan ang pagkawala o pagkakapatong.
3. Suriin ang lohikong konsistensya upang tinitiyak na ang bawat landas mula sa ugat hanggang sa dahon ay sumusunod sa tunay na mga patakaran ng negosyo.

Gumawa ng Chart Online
Mga
Mga Aplikasyon ng mga Modelo ng Puno ng Desisyon

Pagsusuri ng Negosyo: Pag-segment ng kustomer at targeted na marketing, paghahati ng mga grupo batay sa mga katangian tulad ng edad ng kustomer at mga gawi sa pagkonsumo upang bumuo ng mga targeted na istratehiya; maaari rin itong tumulong sa pagtatakda ng presyo ng produkto, pagsusuri ng mga salik tulad ng gastos at pangangailangan sa pamilihan upang matukoy ang pinakamainam na presyo.
Medikal na Diagnosis: Tumutulong sa mga doktor sa pagsusuri ng mga sakit hakbang sa hakbang batay sa mga sintomas ng pasiente at mga resulta ng pagsusuri, pinapabuti ang katumpakan at kahusayan ng pagsusuri.
Pagsusuri ng Kredito: Pagtatasa ng antas ng panganib ng utang batay sa kinikita, utang, kasaysayan ng kredito, atbp., upang magpasya kung magpapautang.

Gumawa ng Chart Online
Mga

Diagram ng Decision Tree Paano Gumuhit?

Diagram ng Decision TreePaano Gumuhit?
1
Lumikha ng bagong flowchart upang linawin ang problemang dapat lutasin o ang layunin ng paggawa ng desisyon, at i-drag ang isang parihaba sa canvas bilang ugat na node ng puno ng desisyon.
2
I-double click ang hugis upang magdagdag ng teksto, at i-click ang "+" sa hugis upang lumikha ng mga sanga sa pagitan ng mga node.
3
Dagdagan ang puno ng desisyon ng mga kasunod na node ng desisyon, mga node ng pagkakataon, mga terminal na node, at mga elemento ng sanga.
4
Piliin ang isang node o sanga, at ang toolbar sa itaas ay nagbibigay-daan sa iyo na itakda ang istilo ng teksto at istilo ng linya ng koneksyon.
5
Pagkatapos likhain ang diagram ng puno ng desisyon, i-click ang "I-export" na button upang piliin na i-export ito bilang imahe o format na PDF. Maaari ka ring magtakda ng link sa pagbabahagi upang ibahagi sa iba.
Libreng gamitin

Diagram ng Decision Tree Gabay sa Pagguhit

  • How to create a decision tree diagram? Tutorials, templates, examples

    How to create a decision tree diagram? Tutorials, templates, examples

    In today's data-driven era, decision tree diagrams, as an intuitive and powerful analytical tool, are gradually becoming a powerful assistant for decision makers in all walks of life. This article will introduce the concept, composition, drawing tutorials , examples , etc. of decision tree diagrams in an easy-to-understand way to help readers master this powerful tool and improve decision-making efficiency and quality.
    Skye
    2024-12-30
    7097
  • A Complete Guide to Product Roadmaps - Concepts, Types, and Tutorials

    A Complete Guide to Product Roadmaps - Concepts, Types, and Tutorials

    The product roadmap is a core tool in product management. It not only helps teams clarify their direction but also allows stakeholders to intuitively understand the product roadmap. This article will systematically explain the secrets of the product roadmap, from basic concepts to practical techniques.
    ProcessOn-Skye
    2025-10-16
    1047
  • Beginner's Guide to Technology Roadmaps - Free Templates and Examples

    Beginner's Guide to Technology Roadmaps - Free Templates and Examples

    In today's rapidly changing technology field, technology roadmaps have become an important tool for enterprises or scientific research to formulate technology innovation plans and improve independent innovation capabilities. It can not only help enterprises clarify the direction of technology development, but also ensure that each link is completed on time and achieve the expected goals . This article will provide you with a detailed guide, through 7 key steps, to teach you how to build and draw an efficient technology roadmap, and also come with free templates and success cases .
    Skye
    2025-03-10
    3831
  • What is DFD (Data Flow Diagram)? Symbols, Structure, Tutorials, Examples

    What is DFD (Data Flow Diagram)? Symbols, Structure, Tutorials, Examples

    Data flow diagram (DFD) is a graphical representation method used to depict the flow, storage, processing of data in a system and the interaction between external entities. This article will systematically explain the components, types, application scenarios, drawing tutorials, etc. of data flow diagrams, and share multiple examples, hoping to help you understand data flow diagrams.
    Skye
    2024-11-28
    9165

Diagram ng Decision Tree Rekomendasyon ng Template

Higit pang mga template

Diagram ng Decision Tree Mga madalas itanong

Anong paghahanda ng datos ang kailangan upang bumuo ng isang puno ng desisyon?

Kailangang ayusin ang mga tampok (tulad ng edad, kita) at mga target na variable (tulad ng kung bibili o hindi), at harapin ang nawawalang o labis na halaga upang matiyak ang kalidad ng datos.

Anong uri ng datos ang angkop para sa mga puno ng desisyon?

Ang mga puno ng desisyon ay angkop para sa paghawak ng numerikal na datos (tulad ng edad, kita) at kategoryal na datos (tulad ng kasarian, trabaho).

Paano pasimplehin ang isang puno ng desisyon na may masyadong maraming mga node na nagiging sanhi ng pagkalito?

Pagsamahin ang mga mababang-frekwensya o katulad na mga sanga, magpokus sa mga pangunahing punto ng desisyon, o hatiin ang mga komplikadong subpuno sa mga independiyenteng module.

Ano ang pagkakaiba sa pagitan ng mga puno ng desisyon at logistic regression, at paano pumili?

Ang mga puno ng desisyon ay gumagawa ng hierarchical na mga desisyon sa pamamagitan ng branching na mga patakaran, angkop para sa mga nonlinear na relasyon; ang logistic regression ay direktang naglalabas ng mga probabilidad, angkop para sa mga linearly separable na problema. Kapag ang datos ay kumplikado, subukan muna ang mga puno ng desisyon.

Paano pataasin ang pagiging mababasa ng isang diagram ng puno ng desisyon?

Gumamit ng mga visual na elemento tulad ng mga kulay at hugis upang makilala ang mga uri ng node (tulad ng desisyon, pagkakataon, resulta) upang mapahusay ang pagiging mababasa.

Mga Kaugnay na Graph