Prozess Typ
Grafischer Ausdruck
Denken Typ
Strukturierter Ausdruck
Notizen Typ
Effizienter Ausdruck

Erstellen Sie online Entscheidungsbaumdiagrammmodelle.

Kostenlose Nutzung
Erstellen Sie online Entscheidungsbaumdiagrammmodelle.
Was ist Entscheidungsbaumdiagramm

Ein Entscheidungsbaum-Modell ist ein überwachter Lernalgorithmus, der auf einer Baumstruktur basiert. Es ist ein grafisches Werkzeug zur Entscheidungsanalyse, zur Bewertung von Projektrisiken und zur Berechnung der Wahrscheinlichkeit, dass der Nettobarwert größer oder gleich null ist, basierend auf bekannten Wahrscheinlichkeiten verschiedener Situationen. ProcessOn unterstützt die Online-Erstellung von Entscheidungsbaum-Modellen und bietet eine große Anzahl von Entscheidungsbaum-Modellvorlagen und Beispielen, die Sie kopieren können, damit Sie einfach professionelle und ansprechende Entscheidungsbaum-Modelle erstellen können.

Kostenlose Nutzung

ProcessOn Entscheidungsbaumdiagramm Hauptfunktionen

Online-Zusammenarbeit

Echtzeit-Zusammenarbeit mehrerer Benutzer mit Teilen-Links für sofortigen Informationsaustausch

Online-Zusammenarbeit
Ein-Klick-AI-Generierung

Automatische Generierung von Grafiken aus Texteingaben mit Stiloptimierung

Ein-Klick-AI-Generierung
Individuelle Stilanpassung

Vordefinierte Themen mit vollständigen Anpassungsmöglichkeiten

Individuelle Stilanpassung
Vielfältige Komponenten

Unterstützt Symbole, Bilder, Beschriftungen, LaTeX-Formeln, Codeblöcke, Links, Anhänge

Vielfältige Komponenten
Multi-Format-Kompatibilität

Export: PNG, VISIO, PDF, SVG | Import: VISIO, Mermaid

Multi-Format-Kompatibilität
Geräteübergreifende Synchronisation

Echtzeit-Cloud-Speicherung, Multi-Gerät-Sync, Versionsverlauf und Datensicherheit

Geräteübergreifende Synchronisation
Prinzipien von Entscheidungsbäumen

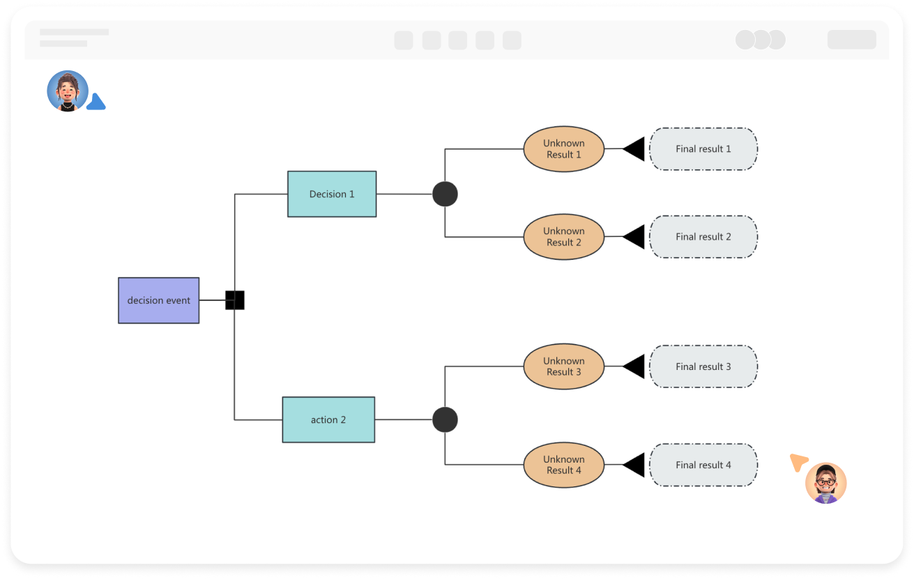
Das Entscheidungsbaum-Modell stellt verschiedene Entscheidungswege durch Verzweigungsknoten dar, während Blattknoten verschiedene mögliche Ergebnisse oder Ausgaben repräsentieren. Jeder interne Knoten (Nicht-Blatt-Knoten) stellt eine Testbedingung oder Entscheidungspunkt dar, und basierend auf den unterschiedlichen Werten dieser Bedingung führt der Entscheidungsweg zu verschiedenen Kindknoten.

Diagramme online erstellen
Prinzipien
Komponenten des Entscheidungsbaummodells

Entscheidungsknoten (Baumwurzel): Dies ist der Ausgangspunkt des Entscheidungsbaums, der anzeigt, dass eine Entscheidung getroffen werden muss.
Optionszweig: Mehrere Zweige werden vom Entscheidungsknoten gezogen, jeder repräsentiert eine mögliche Option oder einen Entscheidungsweg, bekannt als Optionszweige.
Zufallsknoten: Repräsentiert unsichere Ereignisse oder unbekannte Ergebnisse.
Wahrscheinlichkeitszweig: Zweige, die vom Zustandsknoten gezogen werden, werden Wahrscheinlichkeitszweige genannt. Die Anzahl der Wahrscheinlichkeitszweige gibt die Anzahl der möglichen natürlichen Zustände an, und jeder Zweig muss den Inhalt des Zustands und seine Wahrscheinlichkeit angeben.
Endknoten (Blatt): Auch bekannt als Endknoten, dies ist der Endpunkt des Entscheidungsprozesses, der den endgültigen Zustand oder das Entscheidungsergebnis unter verschiedenen Bedingungen widerspiegelt.

Diagramme online erstellen
Komponenten
Bewährte Verfahren für die Entwicklung von Entscheidungsbaummodellen

1. Definieren Sie klar das Entscheidungsziel und stellen Sie sicher, dass der Wurzelknoten das Kernproblem genau widerspiegelt.
2. Das Zweigdesign sollte den Prinzipien der gegenseitigen Ausschließlichkeit und Vollständigkeit folgen, wobei jeder Knoten einer spezifischen Bedingung entspricht und die Zweige alle möglichen Szenarien abdecken, um Auslassungen oder Überschneidungen zu vermeiden.
3. Überprüfen Sie die logische Konsistenz, um sicherzustellen, dass jeder Pfad vom Wurzel- zum Blattknoten mit den tatsächlichen Geschäftsregeln übereinstimmt.

Diagramme online erstellen
Bewährte
Anwendungen von Entscheidungsbaummodellen

Geschäftsanalyse: Kundensegmentierung und zielgerichtetes Marketing, Gruppenaufteilung basierend auf Merkmalen wie Kundenalter und Konsumgewohnheiten zur Formulierung zielgerichteter Strategien; es kann auch bei der Produktpreisgestaltung helfen, indem Faktoren wie Kosten und Marktnachfrage analysiert werden, um den optimalen Preis zu bestimmen.
Medizinische Diagnose: Unterstützt Ärzte bei der schrittweisen Diagnose von Krankheiten basierend auf Patientensymptomen und Testergebnissen, verbessert die Diagnosegenauigkeit und Effizienz.
Krediteinschätzung: Bewertung von Kreditrisikostufen basierend auf Einkommen, Schulden, Kredithistorie usw., um zu entscheiden, ob ein Kredit vergeben wird.

Diagramme online erstellen
Anwendungen

Entscheidungsbaumdiagramm Wie zeichnet man?

EntscheidungsbaumdiagrammWie zeichnet man?
1
Erstellen Sie ein neues Flussdiagramm, um das zu lösende Problem oder das Entscheidungsziel zu klären, und ziehen Sie ein Rechteck auf die Leinwand als Wurzelknoten des Entscheidungsbaums.
2
Doppelklicken Sie auf die Form, um Text hinzuzufügen, und klicken Sie auf das "+" auf der Form, um Zweige zwischen den Knoten zu erstellen.
3
Ergänzen Sie den Entscheidungsbaum mit nachfolgenden Entscheidungsknoten, Zufallsknoten, Endknoten und Zweigelementen.
4
Wählen Sie einen Knoten oder Zweig aus, und die obere Symbolleiste ermöglicht es Ihnen, den Textstil und den Verbindungsleitungsstil festzulegen.
5
Nachdem Sie das Entscheidungsbaumdiagramm erstellt haben, klicken Sie auf die Schaltfläche "Exportieren", um es als Bild oder PDF-Format zu exportieren. Sie können auch einen Freigabelink einrichten, um ihn mit anderen zu teilen.
Kostenlose Nutzung

Entscheidungsbaumdiagramm Zeichenanleitung

  • Wie erstellt man ein Entscheidungsbaumdiagramm? Anleitungen, Vorlagen, Beispiele.

    Wie erstellt man ein Entscheidungsbaumdiagramm? Anleitungen, Vorlagen, Beispiele.

    Im heutigen datengetriebenen Zeitalter etablieren sich Entscheidungsbaumdiagramme als intuitives und leistungsstarkes Analysewerkzeug zunehmend als wertvolle Unterstützung für Entscheidungsträger in verschiedensten Branchen. Dieser Artikel bietet eine klare und prägnante Einführung in die Konzepte, die Struktur, Anleitungen zum Zeichnen und Beispiele von Entscheidungsbaumdiagrammen. So können Leser dieses leistungsstarke Werkzeug beherrschen und die Effizienz und Qualität ihrer Entscheidungsfindung verbessern.
    Skye
    2025-11-26
    258
  • Ein vollständiger Leitfaden zu Produkt-Roadmaps – Konzepte, Typen und Tutorials

    Ein vollständiger Leitfaden zu Produkt-Roadmaps – Konzepte, Typen und Tutorials

    Die Produkt-Roadmap ist ein zentrales Werkzeug im Produktmanagement. Sie hilft Teams nicht nur, ihre Richtung zu klären, sondern ermöglicht es Stakeholdern auch, die Produkt-Roadmap intuitiv zu verstehen. Dieser Artikel erklärt systematisch die Geheimnisse der Produkt-Roadmap, von den Grundkonzepten bis hin zu praktischen Techniken.
    ProcessOn-Skye
    2025-10-16
    264
  • Technologie-Roadmap: Leitfaden für Einsteiger – mit kostenlosen Vorlagen und Beispielen

    Technologie-Roadmap: Leitfaden für Einsteiger – mit kostenlosen Vorlagen und Beispielen

    In der heutigen, sich rasant entwickelnden Technologielandschaft sind Technologie-Roadmaps zu einem unverzichtbaren Instrument für Unternehmen und Forschungseinrichtungen geworden , um Innovationspläne zu formulieren und ihre Innovationsfähigkeit zu stärken. Sie helfen Unternehmen nicht nur, ihre technologische Entwicklungsrichtung zu klären, sondern stellen auch sicher, dass jeder Schritt termingerecht abgeschlossen wird und die angestrebten Ziele erreicht werden . Dieser Artikel bietet eine detaillierte Anleitung, die Ihnen in sieben Schritten zeigt, wie Sie eine effektive Technologie-Roadmap erstellen , und stellt Ihnen kostenlose Vorlagen sowie Erfolgsgeschichten zur Verfügung.
    Skye
    2025-11-06
    260
  • Wie zeichne ich ein Flussdiagramm? Symbole, Regeln, Beispiele

    Wie zeichne ich ein Flussdiagramm? Symbole, Regeln, Beispiele

    Flussdiagramme haben ein breites Anwendungsspektrum in vielen Branchen wie dem Internet, der Beratung und dem Recht. Sie können Unternehmen dabei helfen, effiziente und wiederverwendbare Arbeitsabläufe und Standards zu etablieren und gleichzeitig große Textbeschreibungen in visuelle Grafiksprachen zu übersetzen erklärt systematisch Flussdiagrammkonzepte, Definitionen grafischer Symbole, Zeichnungsspezifikationen und Zeichenprozesse und stellt mehrere Flussdiagrammbeispiele vor, in der Hoffnung, Ihnen dabei zu helfen, Flussdiagramme besser zu verstehen.
    Skye
    2025-02-18
    1150

Entscheidungsbaumdiagramm Vorlagenempfehlungen

Mehr Vorlagen

Entscheidungsbaumdiagramm Häufig gestellte Fragen

Welche Datenvorbereitung ist erforderlich, um einen Entscheidungsbaum zu erstellen?

Es ist notwendig, Merkmale (wie Alter, Einkommen) und Zielvariablen (wie ob gekauft wird) zu organisieren und fehlende oder Ausreißerwerte zu behandeln, um die Datenqualität sicherzustellen.

Welche Datentypen eignen sich für Entscheidungsbäume?

Entscheidungsbäume eignen sich zur Verarbeitung von numerischen Daten (wie Alter, Einkommen) und kategorischen Daten (wie Geschlecht, Beruf).

Wie vereinfacht man einen Entscheidungsbaum mit zu vielen Knoten, die Verwirrung stiften?

Niedrigfrequente oder ähnliche Zweige zusammenführen, sich auf wichtige Entscheidungspunkte konzentrieren oder komplexe Unterbäume in unabhängige Module aufteilen.

Was ist der Unterschied zwischen Entscheidungsbäumen und logistischer Regression, und wie wählt man aus?

Entscheidungsbäume treffen hierarchische Entscheidungen durch Verzweigungsregeln, geeignet für nichtlineare Beziehungen; logistische Regression gibt direkt Wahrscheinlichkeiten aus, geeignet für linear trennbare Probleme. Bei komplexen Daten zuerst Entscheidungsbäume ausprobieren.

Wie erhöht man die Lesbarkeit eines Entscheidungsbaumdiagramms?

Verwenden Sie visuelle Elemente wie Farben und Formen, um Knotentypen (wie Entscheidung, Gelegenheit, Ergebnis) zu unterscheiden und die Lesbarkeit zu verbessern.

Verwandte Diagramme