La hoja de ruta del producto es una herramienta fundamental en la gestión de productos. No solo ayuda a los equipos a definir su rumbo, sino que también permite a las partes interesadas comprenderla intuitivamente. Este artículo explicará sistemáticamente los secretos de la hoja de ruta del producto, desde los conceptos básicos hasta las técnicas prácticas.
Definición: Una hoja de ruta de producto es un documento que muestra visualmente los objetivos estratégicos, los hitos clave, las prioridades de funcionalidad y los plazos de un producto. Al igual que un "mapa estratégico", traduce una visión abstracta del producto en un plan práctico y por fases.
Valores fundamentales:
Alineación estratégica: garantizar que los equipos trabajen en torno a objetivos comunes
Coordinación de recursos: optimizar la asignación de recursos humanos, fondos y otros recursos
Puente de comunicación: entregar valor del producto a clientes, inversores, etc.
Alerta temprana de riesgos: identificar posibles cuellos de botella y dependencias con antelación
Los objetivos a largo plazo (posición de mercado, etc.) que el producto debe alcanzar en los próximos 3 a 5 años y los resultados específicos que deben lograrse en los próximos 1 a 2 años (como aumentar la tasa de retención de usuarios en un 15 % en el tercer trimestre).
Lista de características priorizadas (imprescindibles/sería bueno tenerlas)
Dependencias entre módulos (por ejemplo, el sistema de pago debe iniciarse antes que el sistema de membresía)
3. Capa de línea de tiempo
Hitos , incluidas iteraciones de productos, eventos importantes del mercado o avances tecnológicos (por ejemplo, lanzamiento beta, lanzamiento oficial)
Las ventanas de tiempo flexibles suelen dividirse en ciclos trimestrales o semestrales, pero deben seguir siendo flexibles para adaptarse a los cambios.
División del trabajo en equipo , mano de obra, presupuesto y soporte de dependencia técnica.
Estimaciones presupuestarias (como costos de adquisición de servicios de terceros) .
Análisis de viabilidad técnica , así como de los riesgos potenciales y planes de contingencia que enfrenta el producto.
Objetivo principal:
Demostrar la visión a largo plazo y la dirección estratégica del producto para la toma de decisiones de alto nivel, la alineación interdepartamental o la comunicación con los inversores.
Características:
Largo período de tiempo: generalmente cubre entre 1 y 3 años o incluso más .
Abstracción de alto nivel: debilitar funciones específicas y centrarse en objetivos y valores .
Alta flexibilidad: permite ajustes en función de los cambios del mercado .

Hoja de ruta estratégica de productos
Objetivo principal:
Planificar la evolución y las dependencias de la arquitectura técnica para los equipos de I+D y los arquitectos.
Características:
Orientado a la tecnología: enfoque en la pila de tecnología, infraestructura y soluciones de integración .
Visualización de dependencias: muestra claramente las dependencias técnicas entre módulos .
Advertencia de riesgo: Marcar cuellos de botella técnicos y soluciones alternativas .

Hoja de ruta de productos tecnológicos
Objetivo principal:
Priorizar las funciones y guiar la asignación de recursos del equipo de desarrollo.
Características:
Centralización funcional: organizar la información en torno a módulos funcionales .
Priorizar claramente: utilizar la regla MoSCoW (Must/Should/Could/Won't) .
Orientación al valor del usuario: marcar los puntos críticos del usuario que cada función resuelve .

Hoja de ruta funcional del producto
Una hoja de ruta de producto define "qué hacer", mientras que un diagrama de Gantt aborda "cómo hacerlo". Por ejemplo, una hoja de ruta especifica el lanzamiento de la funcionalidad de IA en el tercer trimestre, mientras que un diagrama de Gantt lo desglosa en tareas específicas como la recopilación de datos, el entrenamiento de modelos y las pruebas A/B.
Una hoja de ruta utiliza hitos para advertir sobre desviaciones estratégicas (como perder una ventana de mercado), mientras que un diagrama de Gantt utiliza el análisis de la ruta crítica para identificar cuellos de botella en la ejecución (como retrasos en el desarrollo que provocan pruebas comprimidas).
Una hoja de ruta comunica la propuesta de valor a las partes interesadas (como inversores y clientes), mientras que un diagrama de Gantt aclara las responsabilidades y los plazos para el equipo de ejecución.
¿Cómo elegir?
Uso en capas: La alta dirección utiliza la hoja de ruta para alinear la estrategia, mientras que el equipo de ejecución utiliza el diagrama de Gantt para implementar los detalles.
Vinculación dinámica: Cuando se ajusta la hoja de ruta (por ejemplo, al añadir un nuevo módulo de funciones), las dependencias de las tareas en el diagrama de Gantt se actualizan simultáneamente.
Utilice el enfoque de la historia del usuario: como [rol], quiero [característica] para que [valor]
Ejemplo: Como operador de comercio electrónico, necesito importar productos en lotes para mejorar la eficiencia del listado en un 30% .
Modelo de puntuación RICE recomendado:
Alcance (número de usuarios afectados) × Impacto (efecto) × Confianza (control) / Esfuerzo (inversión)
Vaya a ProcessOn , busque la palabra clave [hoja de ruta del producto], use la plantilla y luego acceda al generador de diagramas de flujo para editarla. Mejore el cronograma, las características del producto, la descripción de riesgos y otros módulos.
Establecer un ciclo de retroalimentación: realizar reuniones semanales para sincronizar el progreso y reuniones estratégicas mensuales para revisar los objetivos .
Control de versiones: mantenga archivos de hojas de ruta históricas y marque los motivos de los cambios .
La comunidad de plantillas de ProcessOn cuenta con una amplia gama de plantillas de hojas de ruta de producto para su consulta y uso. A continuación, se presentan algunas plantillas de hojas de ruta de producto.


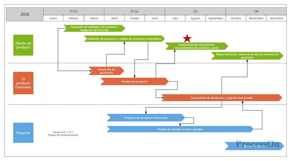
Hoja de ruta del producto : iteración de funciones

Hoja de ruta del producto: desarrollo y lanzamiento

Cronograma de Producto - Hoja de Ruta de Producto
Una hoja de ruta de producto no es un documento único; es una herramienta estratégica que evoluciona dinámicamente. Mediante la planificación científica y la presentación visual, ayuda a los equipos a mantener un rumbo claro en entornos complejos. Ahora, abra [nombre específico de la herramienta de gráficos] y comience su proceso de planificación de producto con nuestra plantilla de hoja de ruta: introduzca sus objetivos y genere automáticamente gráficos profesionales para implementar su estrategia de forma más eficiente.