प्रक्रिया वर्ग
ग्राफ़िकल अभिव्यक्ति
सोच
संरचित अभिव्यक्ति
नोट्स
कुशल अभिव्यक्ति

मैट्रिक्स संगठनात्मक संरचना आरेख ऑनलाइन ड्राइंग

उपयोग करने के लिए नि:शुल्क
मैट्रिक्स संगठनात्मक संरचना आरेख ऑनलाइन ड्राइंग
क्या है मैट्रिक्स संगठनात्मक संरचना चार्ट

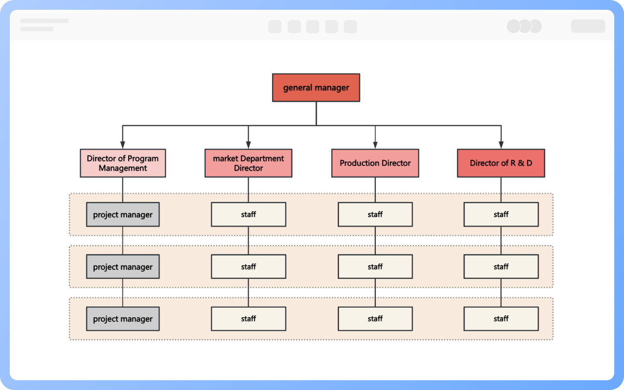
मैट्रिक्स संगठनात्मक संरचना एक संकर संरचना है जो कार्यात्मक विभागों (जैसे आर एंड डी, उत्पादन) को परियोजना/उत्पाद विभागों (जैसे विशिष्ट परियोजना टीमों) के साथ जोड़ती है। कर्मचारी अपने मूल कार्यात्मक विभाग और परियोजना टीम दोनों से संबंधित होते हैं, जिससे ऊर्ध्वाधर कार्यात्मक प्रबंधन और क्षैतिज परियोजना प्रबंधन के साथ एक दोहरी रिपोर्टिंग संबंध बनता है।
प्रोसेसऑन मैट्रिक्स संगठनात्मक संरचना आरेखों के ऑनलाइन निर्माण का समर्थन करता है, मैट्रिक्स संगठनात्मक संरचना आरेखों के लिए टेम्पलेट्स और उदाहरणों की एक विशाल श्रृंखला प्रदान करता है जिन्हें आप आसानी से पेशेवर और सौंदर्यपूर्ण रूप से आकर्षक मैट्रिक्स संगठनात्मक संरचना आरेख बनाने के लिए प्रतिलिपि कर सकते हैं।

उपयोग करने के लिए नि:शुल्क

ProcessOn मैट्रिक्स संगठनात्मक संरचना चार्ट मुख्य विशेषताएं

ऑनलाइन सहयोग

तुरंत जानकारी हस्तांतरण के लिए साझा लिंक के साथ बहु-उपयोगकर्ता वास्तविक समय सहयोग

ऑनलाइन सहयोग
एक-क्लिक एआई निर्माण

पाठ इनपुट से स्वचालित ग्राफिक्स जनरेशन और शैली सुधार

एक-क्लिक एआई निर्माण
व्यक्तिगत शैली अनुकूलन

पूर्ण अनुकूलन के साथ प्रीबिल्ट थीम

व्यक्तिगत शैली अनुकूलन
विभिन्न घटक

आइकन, छवियां, लेबल, LaTeX सूत्र, कोड ब्लॉक, लिंक, अनुलग्नक समर्थित

विभिन्न घटक
बहु-प्रारूप संगतता

निर्यात: PNG, Xmind, PDF, SVG | आयात: Xmind, Markdown

बहु-प्रारूप संगतता
मल्टी-डिवाइस सिंक

रीयल-टाइम क्लाउड स्टोरेज, मल्टी-डिवाइस सिंक, संस्करण इतिहास और डेटा सुरक्षा

मल्टी-डिवाइस सिंक
मैट्रिक्स संगठनात्मक संरचना कैसे संचालित होती है

जब एक परियोजना शुरू की जाती है, तो वरिष्ठ प्रबंधन द्वारा एक परियोजना प्रबंधक नियुक्त किया जाता है, और परियोजना प्रबंधक कार्यात्मक विभागों के साथ मिलकर एक परियोजना टीम बनाने के लिए कर्मियों का चयन करता है। सदस्य परियोजना के दौरान पूर्णकालिक भाग लेते हैं और परियोजना समाप्त होने के बाद अपने मूल विभागों में लौट जाते हैं। उदाहरण के लिए, जब एक उद्यम एक नए उत्पाद विकास परियोजना को अंजाम देता है, तो परियोजना प्रबंधक आर एंड डी, विपणन, और उत्पादन विभागों से कर्मियों का समन्वय करता है ताकि आवश्यकता विश्लेषण, डिजाइन, और परीक्षण जैसे चरणों को संयुक्त रूप से पूरा किया जा सके। संचालन में एक दोहरी संचार तंत्र स्थापित किया जाना चाहिए: नियमित बैठकों के माध्यम से प्रगति को समकालिक करने के लिए परियोजना टीम के भीतर, और तकनीकी प्रशिक्षण के माध्यम से पेशेवर क्षमताओं को बढ़ाने के लिए कार्यात्मक विभागों के भीतर। इसके अतिरिक्त, वरिष्ठ प्रबंधन को परियोजना प्रबंधकों और कार्यात्मक प्रबंधकों के निर्णय लेने की अधिकारिता को संतुलित करने के लिए शक्ति वितरण नियम स्थापित करने की आवश्यकता है, संसाधन प्रतिस्पर्धा से बचने के लिए।

ऑनलाइन चार्ट बनाएं
मैट्रिक्स
मैट्रिक्स संगठनात्मक संरचना की कर्मियों की संरचना

मुख्य कर्मियों में तीन प्रकार शामिल होते हैं: पहला, कार्यात्मक प्रबंधक, जो तकनीकी मार्गदर्शन और कर्मियों के मूल्यांकन के लिए जिम्मेदार होते हैं, जैसे कि आर एंड डी प्रबंधक तकनीकी मानक सेट करता है; दूसरा, परियोजना प्रबंधक, जो समग्र परियोजना योजना और संसाधन समन्वय के लिए जिम्मेदार होते हैं, जैसे कि उत्पाद विकास नेता एक समय-सारणी बनाता है; तीसरा, परियोजना सदस्य, विभिन्न कार्यात्मक विभागों से, जैसे कि इंजीनियर, विपणन विशेषज्ञ, आदि।

ऑनलाइन चार्ट बनाएं
मैट्रिक्स
मैट्रिक्स संगठनात्मक संरचना के लाभ

1. संसाधनों का कुशल उपयोग: कर्मियों को परियोजना की जरूरतों के अनुसार गतिशील रूप से आवंटित किया जाता है, एकल विभागों में अतिरेक से बचते हैं।
2. विभागीय सहयोग: विभागीय बाधाओं को तोड़ता है और सूचना साझा करने को बढ़ावा देता है। उदाहरण के लिए, नए उत्पाद विकास में, आर एंड डी, विपणन, और उत्पादन विभाग मिलकर काम करते हैं, विकास चक्र को छोटा करते हैं।
3. कर्मचारी विकास: सदस्य विविध परियोजनाओं में शामिल होते हैं, व्यापक क्षमताओं को बढ़ाते हैं।
4. लचीली प्रतिक्रिया: पर्यावरणीय परिवर्तनों के अनुकूल होता है, जैसे कि एक परामर्श कंपनी विभिन्न ग्राहक आवश्यकताओं को पूरा करने के लिए मैट्रिक्स संरचना के माध्यम से तेजी से क्रॉस-अनुशासनात्मक टीमों का गठन करती है।

ऑनलाइन चार्ट बनाएं
मैट्रिक्स
मैट्रिक्स संगठनात्मक संरचना के नुकसान

1. जिम्मेदारियों में अस्पष्टता: दोहरी रिपोर्टिंग से संघर्ष होता है। उदाहरण के लिए, परियोजना नेता समय सीमा को पूरा करने के लिए ओवरटाइम की मांग करता है, जबकि कार्यात्मक प्रबंधक तकनीकी प्रशिक्षण की आवश्यकता करता है, जिससे सदस्य भ्रमित होते हैं।
2. निर्णय लेने की कम दक्षता: कई विचारों के समन्वय की आवश्यकता होती है, अनुमोदन श्रृंखला का विस्तार करता है। उदाहरण के लिए, खरीद के लिए परियोजना टीम और कार्यात्मक विभाग दोनों से अनुमोदन की आवश्यकता होती है, जिससे समय की खपत बढ़ती है।
3. उच्च प्रबंधन लागत: एक दोहरी प्रबंधन प्रणाली स्थापित करने की आवश्यकता होती है, बैठकों, समन्वय भूमिकाओं आदि के लिए लागत बढ़ती है।
4. कर्मचारी दबाव: कई नेताओं का सामना करने के लिए उच्च पारस्परिक कौशल की आवश्यकता होती है।

ऑनलाइन चार्ट बनाएं
मैट्रिक्स

मैट्रिक्स संगठनात्मक संरचना चार्ट कैसे बनाएं?

मैट्रिक्स संगठनात्मक संरचना चार्टकैसे बनाएं?
1
एक नई माइंड मैप बनाएं, दाईं टूलबार में संरचना पर क्लिक करें, और माइंड मैप को संगठनात्मक चार्ट में स्विच करें।
2
केंद्रीय विषय का चयन करें, एक शाखा विषय जोड़ने के लिए एंटर दबाएं, शाखा विषय के अंतर्गत एक उपविषय जोड़ने के लिए टैब दबाएं, और एक स्वतंत्र विषय बनाने के लिए कैनवास पर डबल-क्लिक करें।
3
विषय पर डबल-क्लिक करें और संगठनात्मक संरचना के भीतर नौकरी का शीर्षक या विभाग दर्ज करें, जैसे कि जनरल मैनेजर, मार्केटिंग विभाग, उत्पाद विभाग, मानव संसाधन विभाग, आदि।
4
नौकरी के विषय का चयन करें, इसे अन्य नौकरी के विषयों के साथ जोड़ने के लिए शीर्ष टूलबार में सहयोग रेखा पर क्लिक करें।
5
संगठनात्मक चार्ट बनाने के बाद, इसे छवि या पीडीएफ प्रारूप में निर्यात करने के लिए 'निर्यात' बटन पर क्लिक करें। आप इसे दूसरों के साथ साझा करने के लिए एक साझा लिंक भी सेट कर सकते हैं।
उपयोग करने के लिए नि:शुल्क

मैट्रिक्स संगठनात्मक संरचना चार्ट बनाने की विधि

  • What is a functional organizational structure and how to create it?

    What is a functional organizational structure and how to create it?

    The functional organizational structure is a pyramid-shaped structure with professional division of labor as its core. Its core feature is to achieve management specialization through functional department division. This article will comprehensively introduce the functional organizational structure through the concept, personnel composition, advantages and disadvantages analysis, and production methods of the functional organizational structure.
    Skye
    2025-06-25
    2078
  • What is an organization chart? - Concepts, types, tutorials

    What is an organization chart? - Concepts, types, tutorials

    An organizational chart, also known as an org chart, is a chart that graphically displays the departments, positions, and relationships within an organization. It clearly depicts the organization's hierarchical structure, responsibility allocation, and information flow paths, and is an important tool for understanding and analyzing organizational operations. This article will provide an in-depth explanation of the types and drawing methods of organizational charts to help you quickly draw a highly structured and attractive organizational chart.
    ProcessOn-Skye
    2025-02-14
    1633
  • How to create an organizational chart? With lots of examples

    How to create an organizational chart? With lots of examples

    An organizational chart is a chart that shows the relationship between employees, titles, and groups. It vividly reflects the relationship between the various institutions and positions within the organization. It is needed to upgrade and adjust the organizational structure and for the "normal" flow of personnel. The organizational chart can help people quickly understand the company's administrative structure and power system. It is also one of the convenient ways for new employees or customers to quickly understand the company's related organizational personnel. This article will explain in detail how to draw an organizational chart and share multiple cases.
    Skye
    2025-02-13
    3433

मैट्रिक्स संगठनात्मक संरचना चार्ट टेम्पलेट सुझाव

अधिक टेम्प्लेट

मैट्रिक्स संगठनात्मक संरचना चार्ट अक्सर पूछे जाने वाले प्रश्नों

किस प्रकार की कंपनियाँ मैट्रिक्स संगठनात्मक संरचना के लिए उपयुक्त हैं?

जटिल प्रौद्योगिकी वाली कंपनियों के लिए उपयुक्त जो बाजार में बदलावों का तेजी से जवाब देने की आवश्यकता होती है, जैसे एयरोस्पेस और परामर्श फर्में।

एक मैट्रिक्स संगठनात्मक संरचना में, जब कर्मचारियों को कई नेताओं से विरोधाभासी निर्देश मिलते हैं तो क्या किया जाना चाहिए?

प्राथमिक और द्वितीयक रिपोर्टिंग संबंधों को स्पष्ट करें और निर्देशों में अंतर को समन्वित करने के लिए एक एकीकृत संचार प्लेटफॉर्म स्थापित करें।

एक मैट्रिक्स संगठन में निम्न पार-विभागीय सहयोग दक्षता की समस्या को कैसे हल करें?

पार-विभागीय लक्ष्यों और मूल्यांकन तंत्रों को सेट करें और सहयोग प्रक्रियाओं के मानकीकरण को मजबूत करें।

एक मैट्रिक्स संगठन में संघर्ष-प्रवण संसाधन आवंटन को कैसे अनुकूलित करें?

एक गतिशील संसाधन पूल स्थापित करें और परियोजना की प्राथमिकता और रणनीतिक आवश्यकताओं के आधार पर आवंटन करें।

एक मैट्रिक्स संगठन में लंबे निर्णय लेने की प्रक्रिया को कैसे तेज करें?

निर्णय लेने के अधिकार की सीमाओं को स्पष्ट करें, अनुमोदन स्तरों को सरल बनाएं, और त्वरित प्रतिक्रिया के लिए अग्रिम पंक्ति को सशक्त बनाएं।

एक मैट्रिक्स संगठन में विकेंद्रीकृत शक्ति के कारण कमजोर निष्पादन को कैसे सुधारें?

जिम्मेदारी मैट्रिक्स (RACI) को स्पष्ट करें और परियोजना नेताओं के अंतिम निर्णय लेने के अधिकार को मजबूत करें।

क्या प्रवाह चार्ट उपकरणों का उपयोग विभागीय संगठनात्मक संरचना आरेखों को बनाने के लिए किया जा सकता है?

हाँ। ProcessOn प्रवाह चार्ट उपकरणों का उपयोग विभागीय संगठनात्मक संरचना आरेखों को बनाने के लिए किया जा सकता है।

संबंधित ग्राफ़