プロセス種類
グラフィック表現
思考種
構造化された表現
メモ種類
効率的な表現

マトリックス組織図オンライン描画

無料で使う
マトリックス組織図オンライン描画
とは マトリックス組織構造図

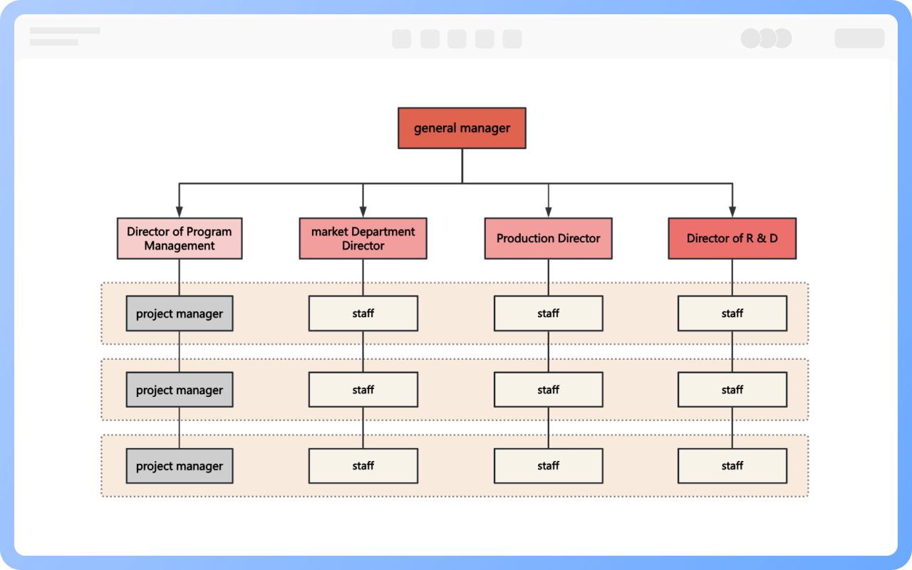
マトリックス組織構造は、機能部門(研究開発、生産など)とプロジェクト/製品部門(特定のプロジェクトチームなど)を組み合わせたハイブリッド構造です。従業員は元の機能部門とプロジェクトチームの両方に属し、垂直の機能管理と水平のプロジェクト管理の二重報告関係を形成します。
ProcessOnは、マトリックス組織図のオンライン作成をサポートしており、プロフェッショナルで美しいマトリックス組織図を簡単に描画できるように、多数のマトリックス組織図テンプレートと例を提供しています。

無料で使う

ProcessOn マトリックス組織構造図 主な機能

オンライン共同編集

複数ユーザーのリアルタイム共同編集と共有リンクによる即時情報伝達をサポート

オンライン共同編集
AIワンクリック生成

テキスト入力から自動生成し、スタイルを自動最適化

AIワンクリック生成
カスタマイズ可能なスタイル

組み込みテーマと完全カスタマイズ可能なデザイン

カスタマイズ可能なスタイル
多様なコンポーネント

アイコン、画像、ラベル、LaTeX数式、コードブロック、リンク、添付ファイルなどをサポート

多様なコンポーネント
多形式互換性

エクスポート: PNG, Xmind, PDF, SVG | インポート: Xmind, Markdown

多形式互換性
マルチデバイス同期

リアルタイムクラウド保存、マルチデバイス同期、バージョン履歴、データ保護

マルチデバイス同期
マトリックス組織構造の運用

プロジェクトが開始されると、上級管理職によってプロジェクトマネージャーが任命され、プロジェクトマネージャーは機能部門と協力して人員を選定し、プロジェクトチームを編成します。メンバーはプロジェクト期間中フルタイムで参加し、プロジェクト終了後に元の部門に戻ります。例えば、企業が新製品開発プロジェクトを実施し、プロジェクトマネージャーがR&D、マーケティング、生産部門から人員を調整して、要件分析、設計、テストなどの段階を共同で完了します。運営中に二重のコミュニケーションメカニズムを確立する必要があります:プロジェクトチーム内での進捗は定期的な会議で同期され、専門能力は技術トレーニングを通じて機能部門内で強化されます。さらに、上級管理職はプロジェクトマネージャーと機能マネージャーの間で意思決定権をバランスさせるために権力分配ルールを確立し、資源競争を回避する必要があります。

オンラインで図表作成
マトリックス組織構造の運用/
マトリックス組織構造の人員構成

コア人員は3つのカテゴリーに分かれます:第一に、技術指導と人員評価を担当する機能マネージャー、例えば技術標準を策定するR&D部門のマネージャー。第二に、全体的なプロジェクト計画と資源調整を担当するプロジェクトマネージャー、例えばスケジュールを作成する製品開発リーダー。第三に、異なる機能部門から来るプロジェクトメンバー、例えばエンジニア、マーケティングスペシャリストなど。

オンラインで図表作成
マトリックス組織構造の人員構成/
マトリックス組織構造のメリット

1. 効率的な資源利用:プロジェクトのニーズに応じて人員が動的に配分され、単一部門での冗長性を回避します。
2. 部門間の協力:部門の壁を打破し、情報共有を促進します。例えば、新製品開発では、R&D、マーケティング、生産部門が協力して開発サイクルを短縮します。
3. 従業員の成長:メンバーは多様なプロジェクトに触れ、総合的な能力を向上させます。
4. 柔軟な対応:環境の変化に適応し、例えばコンサルティング会社が多様な顧客ニーズに応えるためにマトリックス構造を通じて迅速にクロスフィールドチームを編成します。

オンラインで図表作成
マトリックス組織構造のメリット/
マトリックス組織構造のデメリット

1. 責任の曖昧化:二重報告が対立を引き起こします。例えば、プロジェクトリーダーが締切を守るために残業を要求する一方で、機能マネージャーが技術トレーニングを必要とし、メンバーが困惑します。
2. 意思決定効率の低下:複数の意見の調整が必要で、承認チェーンが延びます。例えば、調達にはプロジェクトチームと機能部門の両方の二重承認が必要で、時間消費が増加します。
3. 高い管理コスト:二重管理システムの確立が必要で、会議、調整ポジションなどのコストが増加します。
4. 従業員のプレッシャー:複数のリーダーに直面し、高い対人スキルが求められます。

オンラインで図表作成
マトリックス組織構造のデメリット/

マトリックス組織構造図 作成方法

マトリックス組織構造図作成方法
1
新しいマインドマップを作成し、右のツールバーで構造をクリックして、マインドマップを組織図に切り替えます。
2
中央のトピックを選択し、Enterキーを押してブランチトピックを追加し、Tabキーを押してブランチトピックの下にサブトピックを追加し、キャンバスをダブルクリックしてフリートピックを作成します。
3
トピックをダブルクリックし、組織内の役職名や部署名を入力します。例:総経理、マーケティング部、製品部、人事部など。
4
役職名のトピックを選択し、上部ツールバーのリンクラインをクリックして、他の役職名のトピックと関連付けます。
5
組織図を作成した後、「エクスポート」ボタンをクリックして、画像またはPDF形式でエクスポートすることを選択します。また、共有リンクを設定して他の人と共有することもできます。
無料で使う

マトリックス組織構造図 作図ガイド

  • 機能的組織構造とは何ですか? また、それをどのように作成しますか?

    機能的組織構造とは何ですか? また、それをどのように作成しますか?

    機能別組織構造は、専門職の分業を中核としたピラミッド型の組織構造です。機能別部門の分化による経営の専門化の実現が最大の特長です。本稿では、機能別組織構造の概念、人員構成、長所と短所の分析、および制作方法を通じて、機能別組織構造を総合的に紹介します。
    Skye
    2025-06-24
    877
  • 組織図を作成するにはどうすればよいですか?事例も多数添付しております

    組織図を作成するにはどうすればよいですか?事例も多数添付しております

    組織図は、従業員、役職、グループ間の関係を表す図であり、組織内のさまざまな機関や役職の関係を鮮明に反映します。組織構造と「通常の」人員の流れをアップグレードして調整する必要があります。組織図を使用すると、会社の管理構造と権限システムをすぐに理解できます。また、新入社員や顧客が会社の関連組織担当者をすぐに理解するのに便利な方法の 1 つです。この記事では、組織図の書き方と複数の事例を共有する方法を詳しく解説します。
    Skye
    2025-02-13
    1254
  • 組織図とは何ですか? -概念、タイプ、指導

    組織図とは何ですか? -概念、タイプ、指導

    組織図は、組織図とも呼ばれ、組織内のさまざまな部門、役職、およびそれらの関係をグラフィカルに表示する図です。これは、組織の階層構造、責任の配分、情報の流れの経路を明確に示しており、組織運営を理解および分析するための重要なツールです。この記事では、組織図の種類と描き方を徹底解説し、しっかりとした見栄えの良い組織図を素早く描くことができます。
    ProcessOn-Skye
    2025-02-14
    1330

マトリックス組織構造図 テンプレート推奨

もっとテンプレート

マトリックス組織構造図 よくある質問

マトリックス組織構造はどのようなタイプの企業に適していますか?

航空宇宙やコンサルティング企業のように、複雑な技術を持ち、市場の変化に迅速に対応する必要がある企業に適しています。

マトリックス組織構造では、従業員が複数のリーダーに報告する際の指揮命令の衝突をどのように処理しますか?

主要および副次的な報告関係を明確にし、指揮の違いを調整するための統一されたコミュニケーションプラットフォームを確立します。

マトリックス組織での部門間協力の効率が低い問題をどのように解決しますか?

部門横断的な目標と評価メカニズムを設定し、協力プロセスの標準化を強化します。

マトリックス組織でのリソース配分の衝突をどのように最適化しますか?

動的なリソースプールを確立し、プロジェクトの優先度と戦略的ニーズに基づいてリソースを配分します。

マトリックス組織での意思決定プロセスが長引くのをどのように加速しますか?

意思決定権限の境界を明確にし、承認階層を簡素化し、迅速な対応のために現場に権限を委譲します。

マトリックス組織での権限の分散による実行力の弱さをどのように改善しますか?

責任マトリックス(RACI)を明確にし、プロジェクトリーダーの最終的な意思決定権を強化します。

フローチャートツールで部門別組織図を描くことはできますか?

はい。ProcessOnフローチャートツールを使用して部門別組織図を描くことができます。

部門別組織図を描く際に、異なる色で部門レベルを区別するにはどうすればよいですか?

マインドマッピングツール:トピックを選択し、右のツールバーで異なる部門レベルに異なる色を設定できます。
フローチャートツール:形状を選択し、上部のツールバーで異なる部門レベルに異なる色を設定できます。

関連図形