What are the most frequently asked questions of project managers? They're probably, "What exactly does this project involve?", "How many people are needed?", and "How much will it cost?". Before answering these questions, you need to do one thing first: break down the project clearly.
If you can't break down your project clearly, you'll make inaccurate estimates ; inaccurate estimates lead to poor management . The Work Breakdown Structure (WBS) is the primary tool to help you clearly break down your project.
Whether you're a newly hired project manager or a seasoned PM who has led large projects, a Work Breakdown Structure (WBS) is an essential skill you can't avoid. Today, we'll explain it all clearly, from the concepts and steps to the differences between a WBS and a Gantt chart, and how to create one using charting tools .
WBS (Work Breakdown Structure) refers to the logical breakdown of a project's deliverables layer by layer until it can no longer be divided.
Simply put, WBS breaks down a large project into several smaller modules, and then further breaks down these smaller modules into even smaller work packages, until each work package can be clearly assigned to a specific person and its time and cost can be estimated.

System development project WBS diagram
The three core features of WBS:
Deliverable-oriented: WBS decomposes "results" rather than "actions". For example, "developing login function" is an action, while "login function module" is a deliverable.
The 100% principle: The content of the work at each level must completely cover the sum of the work at the next level, neither more nor less. If a certain task is not reflected at the next level, it indicates an omission in the decomposition; if the content of the next level exceeds the scope of the previous level, it indicates over-decomposition.
Clear hierarchy: Typically, it should be broken down to at least the "work package" level (i.e., the smallest unit that can be assigned to a person and whose time and cost can be estimated).
The process of creating a Work Breakdown Structure (WBS) is itself a process of gradually gaining a deeper understanding of the project. The following are the six steps of standard WBS decomposition:
Before we begin breaking it down, we must clearly answer: What will this project deliver? Where are the boundaries?
Required reference documents include: project charter, scope statement, and contract. If the scope is unclear, the WBS decomposition may result in omissions or over-decomposition.
Choose the appropriate decomposition dimensions based on the project type:
Decompose by deliverables: For example, a software development project can be broken down into "front-end modules," "back-end modules," "databases," etc.
Break it down by lifecycle stages: such as "planning stage," "design stage," "construction stage," and "acceptance stage."
Break down tasks by function: such as "Marketing Department Tasks," "R&D Department Tasks," and "Operations Department Tasks."
Most projects use a combination of decomposition methods, such as the first level being by phase and the second level being by deliverables.
List all the major deliverables the project needs to produce. Ask yourself: What do I need to deliver to the client after the project is completed? What needs to be archived internally?
For example, in construction projects: design drawings, foundation, main structure, decoration, acceptance report, etc.
Start from the top level and gradually refine each deliverable. At each level of refinement, ask yourself: What sub-deliverables make up this deliverable?
How long should the breakdown be considered complete? There is a criterion: the 80-hour rule—the completion time of a work package should ideally be controlled within 80 hours (i.e., 2 weeks). Too long and it becomes difficult to control; too short and it may lead to over-management.
Use the "100% principle" to check: Does the sum of the contents of the next level equal the total contents of the previous level? Are there any omissions? Are there any excesses?
Also check: Can each work package be assigned a responsible person? Can time and cost be estimated? Is it clear and understandable?
Assign a unique code (e.g., 1.1.1) to each work package to facilitate subsequent task tracking and cost accounting. Then, publish the WBS to the project team and stakeholders as a baseline for subsequent work.
Many project novices easily confuse WBS and Gantt charts, even believing they are interchangeable. In reality, they are two interconnected tools in project management, each with its own focus. Simply put, WBS answers the question "What to do?", while Gantt charts answer the question "When to do it?".
The core function of the Work Breakdown Structure (WBS) is to hierarchically decompose a project's deliverables. It displays all the deliverables a project needs to produce, along with their relationships, in a tree diagram format. For example, in a software development project, the WBS would show that it includes front-end modules, back-end modules, a database, etc., and the front-end module would further include sub-deliverables such as the homepage, list pages, and detail pages. The WBS does not consider time at all; it focuses solely on the complete breakdown of project content.

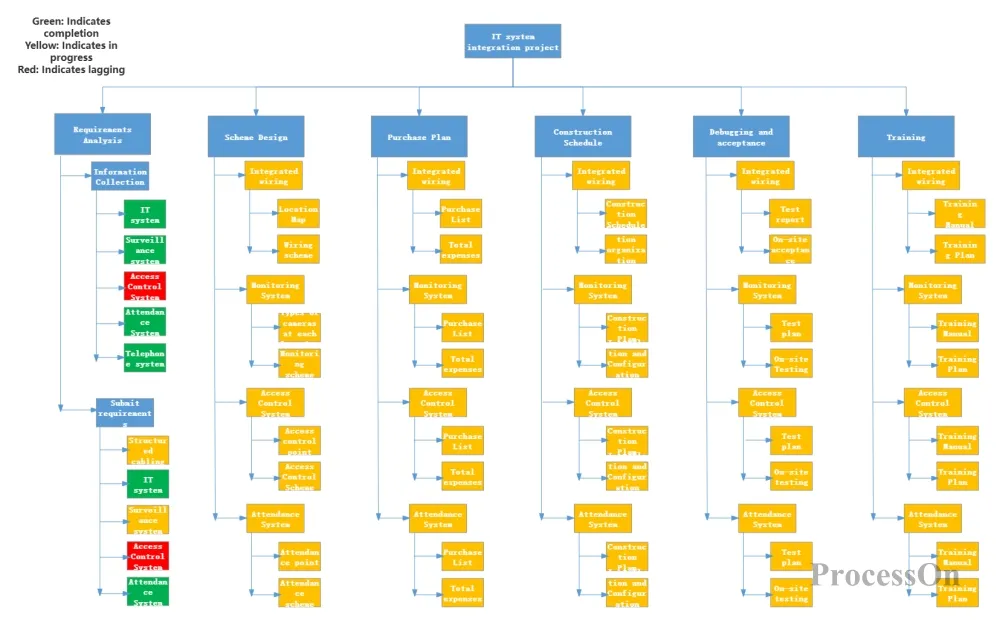
IT System Integration Project WBS
Gantt charts, on the other hand, are entirely different. Their core function is to display the timeline and progress of tasks. Using a horizontal bar chart format, they arrange the work packages broken down from the Work Breakdown Structure (WBS) along a timeline, showing when each task starts, ends, and lasts, as well as the dependencies between tasks—for example, "Front-end development can only begin after UI design is completed." The core of a Gantt chart is time management.

Software Development Lifecycle Gantt Chart
The correct workflow is:
First, create a Work Breakdown Structure (WBS) to thoroughly break down the project → Based on the WBS, estimate time and resources for each work package → Draw a Gantt chart and schedule the project based on dependencies .
Without a Work Breakdown Structure (WBS), drawing a Gantt chart directly can easily lead to missing certain tasks or uneven task granularity, causing the plan to get out of control.
The key to drawing a Work Breakdown Structure (WBS) is to clearly present the hierarchical relationships and inclusion logic. The drawing method is as follows :
1. Open your ProcessOn profile page and select New Flowchart.
2. Drag the rectangle onto the canvas as the center node, and enter the project name (such as " Software Development Project") in the center node ;
Add first-level branches: Project Management, Requirements Investigation , System Design/Development , Testing/Modification ; then add second-level branches under each first-level branch. If there is any notes (such as responsible person, estimated working hours, acceptance criteria) , you can add data attributes or notes to the branches separately.
3. When a stage graph is selected, the toolbar above allows you to use colors to distinguish different stages or to mark work packages on the critical path .

4. After completing the WBS (Work Breakdown Structure) diagram, you can export it as a high-resolution image or set a sharing link to share it with colleagues or clients.

The ProcessOn template community offers a wealth of WBS (Work Breakdown Structure) templates and examples for reference, and supports copying for easier drawing. Below are some shared templates.


Work Breakdown Structure (WBS)

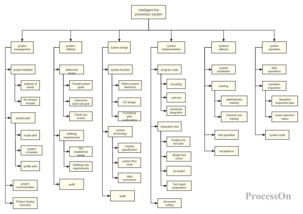
WBS diagram of intelligent fire prevention system
Some say that project management is about "breaking down the barriers before managing." If the breakdown isn't clear, all subsequent planning, execution, and monitoring are just castles in the air.
Work Breakdown Structure (WBS) may seem simple—just breaking down a project into a tree diagram—but doing it well is far from easy. It requires a deep understanding of the project, repeated alignment with team members, and the continuous discovery of previously unforeseen details during the breakdown process. But it is precisely this process that makes the WBS's value transcend "a diagram" itself—it serves as the starting point for the team to reach a consensus on the project and the foundation for all subsequent management activities.