In an uncertain business environment, strategic analysis has become a core competency for corporate survival and development. McKinsey, as a leading global management consulting firm, has developed a strategic analysis framework and methodology that, after decades of practical validation, has become a crucial tool for companies to formulate strategies and solve complex problems. These tools not only help companies clarify their development direction but also provide clear path guidance at the execution level. This article will delve into McKinsey's strategic analysis system from the perspectives of basic concepts, implementation tools, value, and limitations , helping readers fully grasp this powerful business decision-making tool.
McKinsey strategic analysis is not a single method, but a complete system composed of multiple tools and frameworks. Its core objective is to help companies systematically analyze their internal and external environments and formulate strategic plans that align with their own development. Its core principles can be summarized as "structured thinking + data-driven approach + MECE principle," which together constitute the underlying logic of McKinsey strategic analysis.
The MECE principle (Mutually Exclusive, Cllectically Exhaustive) is the cornerstone of McKinsey's strategic analysis. This principle requires that when analyzing a problem, it be broken down into several independent sub-problems, while ensuring that the set of all sub-problems completely covers the original problem without omission. This structured decomposition helps analysts avoid confusion and ensures the comprehensiveness and logic of the analysis. For example, when analyzing a company's profitability, it can be broken down along three dimensions: revenue, cost, and expense, with each dimension further subdivided to ensure that no factor affecting profitability is overlooked.

Mental Models - MECE Principle
In addition to the MECE principle, McKinsey's strategic analysis system includes several classic tools that approach the topic from different angles, helping companies complete the entire strategic analysis process. Value chain analysis helps companies streamline the entire process from raw material procurement to product sales, identifying core value creation points; the 3C strategic thinking model constructs a company's strategic triangle from three dimensions: customers, competitors, and the company; Porter's Five Forces model is used to analyze the competitive landscape of an industry and assess a company's market position; and the 4P marketing strategy model focuses on four core elements: product, price, place (distribution), and promotion, guiding companies in formulating marketing strategies.
These tools are not isolated but interconnected and complementary. In practice, companies typically combine multiple tools to form a complete strategic analysis loop, depending on their needs. For example, when developing a new business strategy, they might first use Porter's Five Forces model to analyze the competitive environment, then use the 3C model to assess their own gap with competitors, and finally use the 4P model to develop specific marketing strategies.

McKinsey Strategic Analysis Model
These professional charts can be easily created using tools like ProcessOn . As an online graphical representation tool, ProcessOn supports various chart types, including flowcharts, mind maps, and UML diagrams, helping users quickly organize their thoughts, visualize complex information, and improve communication efficiency. Users can simply visit the official website to choose a suitable template or start creating from a blank canvas. By dragging and dropping graphic elements, connecting lines, and adding text, users can easily build professional strategic analysis charts. It also supports team collaboration, real-time saving, and exporting in multiple formats.
After mastering the basic concepts and core principles of McKinsey's strategic analysis, the core challenge for enterprises is how to transform these theoretical tools into actionable strategic plans. McKinsey's Strategy House model and process management tools provide a clear path and vehicle for strategy implementation.
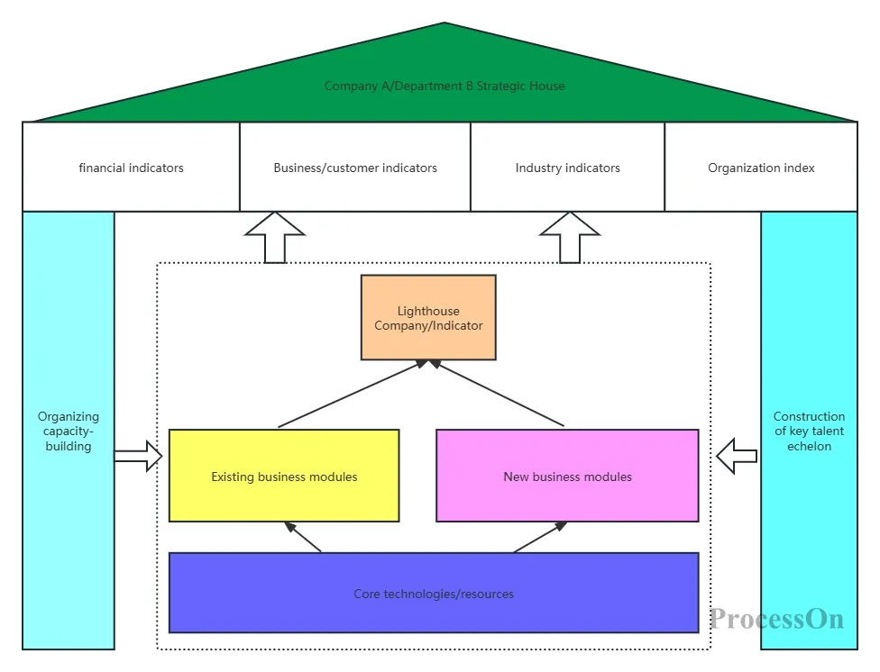
The House of Strategy model is a key tool used by McKinsey to visualize strategy. It visually represents the various components of a company's strategy and their interrelationships using the structure of a house. The roof represents the company's strategic objectives, typically including four dimensions: financial metrics, business/customer metrics, industry metrics, and organizational metrics. The middle section of the house is the core of the strategy, including lighthouse companies/metrics, existing business modules, and new business modules—these modules are the core carriers for achieving strategic objectives. The foundation of the house consists of core technologies/resources, organizational capability building, and the development of key talent pipelines, which support the development of business modules.
This structured presentation helps companies clearly see the connection between strategic goals and execution paths, ensuring that the work of each department revolves around the core strategy. For example, when formulating a digital transformation strategy, the financial target on the roof might be "to achieve 1 billion yuan in revenue from digital business within three years," the business modules in the middle might include "digital upgrade of existing business" and "incubation of new digital business," while the foundation needs to build a "digital technology platform," a "digital talent team," and a "digital organizational structure."

Besides the House of Strategy model, process management is also a crucial element in strategy implementation. McKinsey emphasizes that the success of a strategy depends not only on the rationality of its planning but also on the effectiveness of its execution. Therefore, establishing a clear process system to ensure the efficient execution of strategic decisions is an important guarantee for strategy implementation. Taking expense approval processes as an example, a clear approval process not only ensures the rational use of funds but also reflects the company's strategic priorities.
below is a typical example. This process is divided into four departments: the applying department, the finance department, the strategic development division, and the board of directors, clearly defining the approval authority and responsibility at each stage. From the applicant submitting the application, to the department head's review, then to the finance department's expense specialist and finance manager's review, and finally to the vice president and president of the strategic development division for approval. Major matters also require approval from the chairman of the board. This tiered approval mechanism ensures both the compliance of expense usage and reflects a strategic orientation—expenses related to core strategy receive priority approval, while expenses unrelated to strategy are strictly controlled.

McKinsey's strategic analysis system, after decades of practice, has become an important tool for global companies to formulate strategies. However, it is not a panacea and has certain limitations. A comprehensive understanding of its value and limitations can help companies better utilize this tool and avoid falling into pitfalls.
The core value of McKinsey's strategic analysis lies in its structured thinking and systematic methodology, which helps companies break free from fixed mindsets and analyze problems comprehensively and deeply. First, the MECE principle ensures comprehensiveness of the analysis, avoiding the omission of important factors. Second, multiple classic tools approach the topic from different angles, helping companies build a complete strategic perspective. Finally, visual presentation methods (such as the House of Strategy model) help companies reach consensus and improve communication efficiency.
In practical applications, McKinsey strategic analysis can help companies solve a variety of core problems: in the market entry stage, it uses Porter's Five Forces model to analyze the competitive landscape of the industry, assess entry barriers and profit potential; in the product innovation stage, it uses the 3C model to understand customer needs, competitor dynamics and its own advantages, and formulate differentiated product strategies; in the organizational change stage, it uses the 7S model to assess the matching degree of organizational structure, personnel, culture and other elements to ensure the smooth implementation of change.
However, McKinsey's strategic analysis also has certain limitations. First, these tools are mostly based on experience in mature markets, and may have applicability issues in emerging markets or rapidly changing industries. For example, in the internet industry, the pace of technological iteration is extremely fast, and the "barriers to entry" in Porter's Five Forces model may be quickly broken down, making traditional analytical frameworks unable to accurately reflect industry dynamics. Second, McKinsey's strategic analysis emphasizes structure and logic, which may overlook some non-quantifiable factors, such as corporate culture and entrepreneurial spirit, which often play a crucial role in the success or failure of a company's strategy.
Furthermore, McKinsey's strategic analysis requires substantial data support, which may hinder companies with weak data capabilities from fully realizing its value. Over-reliance on frameworks can also lead to rigid thinking and limit a company's innovation capabilities. For example, some companies rigidly apply Porter's Five Forces model when formulating strategies without adapting it to their own specific circumstances, resulting in a disconnect between strategy and reality.
To avoid these limitations, companies need to maintain flexibility when using McKinsey's strategic analysis tools, adjusting them to their own specific circumstances. At the same time, they should pay attention to the balance between data and intuition, fully considering the impact of non-quantitative factors on top of structured analysis. Furthermore, companies should establish a continuous learning mechanism to constantly update their strategic analysis methods to adapt to the ever-changing market environment.
ProcessOn's template community includes a complete set of McKinsey strategic model templates, such as PEST analysis, Porter's Five Forces model, 3C model, and 4P model, which you can learn and use.

Porter's Five Forces Analysis Model


McKinsey's strategic analysis framework is a powerful business decision-making tool. Its core lies in structured thinking and systematic methods, enabling companies to comprehensively and deeply analyze problems and formulate strategic plans that align with their own development. From basic concepts to implementation tools, from value and limitations to practical scenarios, this article provides a comprehensive analysis of all dimensions of McKinsey's strategic analysis, hoping to help readers better understand and apply this tool.
In practical applications, companies need to adapt flexibly to their own circumstances, avoiding rigid adherence to frameworks, while emphasizing a balance between data and intuition, and fully considering the impact of non-quantitative factors. Furthermore, leveraging online graphical tools such as ProcessOn enables more efficient construction and display of strategic analysis charts, improving communication efficiency and collaboration effectiveness.