Proseso Uri
Graphical na pagpapahayag
Nag-iisip Uri
Nakabalangkas na pagpapahayag
Mga Tala Uri
Mahusay na pagpapahayag

Pagguhit Online ng Diagram ng Istruktura ng Organisasyon ng Dibisyon

Libreng gamitin
Pagguhit Online ng Diagram ng Istruktura ng Organisasyon ng Dibisyon
Ano ang Tsart ng Istruktura ng Organisasyon ng Dibisyon

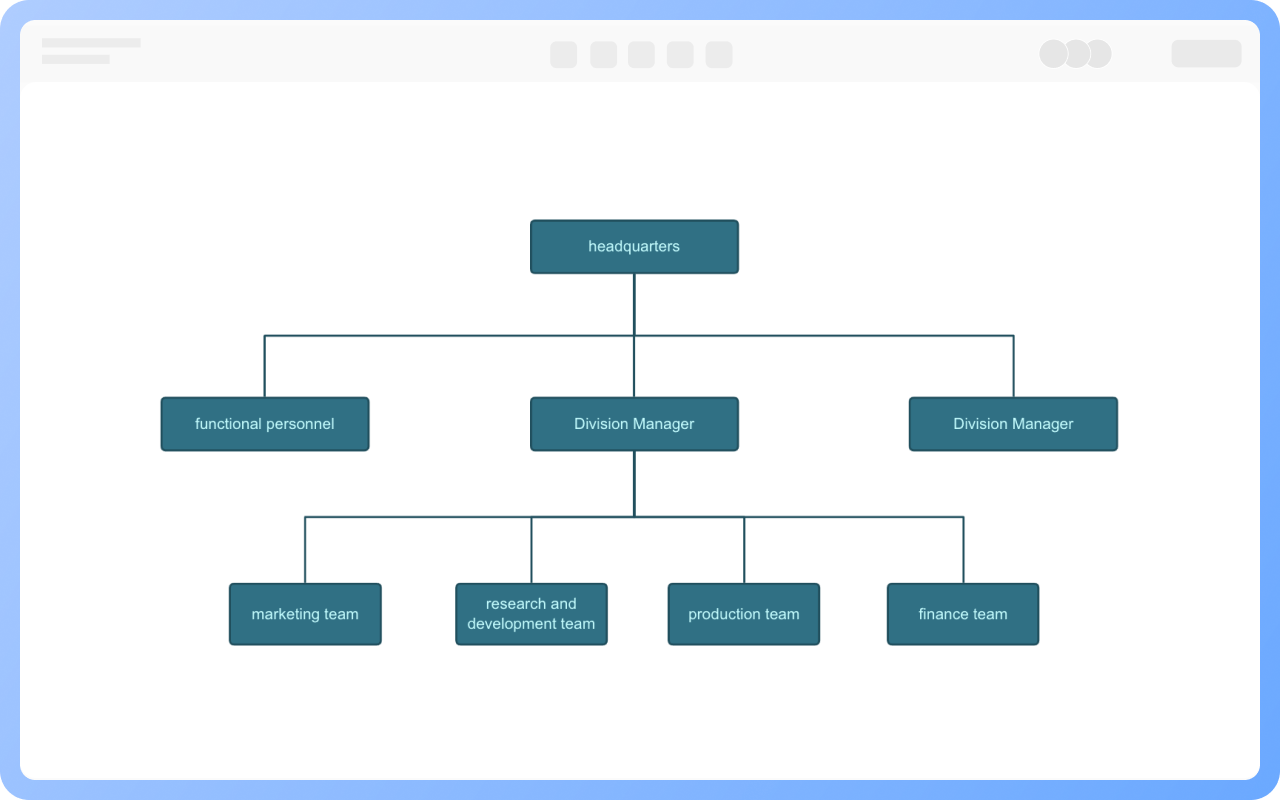
Ang istraktura ng organisasyon ng dibisyon ay isang desentralisadong modelo ng pamamahala na naghahati sa negosyo sa maraming medyo independiyenteng mga yunit ng negosyo (dibisyon) batay sa mga produkto, rehiyon, o mga kustomer. Ang bawat dibisyon ay may kumpletong istrakturang punsyonal (tulad ng R&D, produksyon, benta, atbp.), nag-ooperate na may independiyenteng accounting, at responsable para sa sariling kita at pagkalugi, ngunit dapat mag-operate sa loob ng estratehikong balangkas ng punong tanggapan. Sinusuportahan ng ProcessOn ang online na paglikha ng mga diagram ng istraktura ng organisasyon ng dibisyon at nag-aalok ng maraming bilang ng mga kopyang template at halimbawa ng mga diagram ng istraktura ng organisasyon ng dibisyon, na nagpapahintulot sa iyo na madaling gumuhit ng mga propesyonal at aesthetically pleasing na mga diagram ng istraktura ng organisasyon ng dibisyon.

Libreng gamitin

ProcessOn Tsart ng Istruktura ng Organisasyon ng Dibisyon Mga Tampok

Online Collaboration

Real-time na pakikipagtulungan ng maraming user na may shareable links para sa instant na paglipat ng impormasyon

Online Collaboration
One-Click AI Generation

Awtomatikong bumuo ng graphics mula sa text na may pagpapaganda ng estilo

One-Click AI Generation
Pagpasadya ng Estilo

Prebuilt na tema na may buong pagpasadya

Pagpasadya ng Estilo
Iba't ibang Komponente

Sinusuportahan ang mga icon, larawan, label, LaTeX formula, code block, link, attachment

Iba't ibang Komponente
Maraming Format na Suporta

I-export: PNG, Xmind, PDF, SVG | I-import: Xmind, Markdown

Maraming Format na Suporta
Multi-Device Sync

Real-time cloud storage, multi-device sync, version history, at data security

Multi-Device Sync
Mga Pangunahing Prinsipyo ng Istruktura ng Organisasyon ng Dibisyon

Ang mga pangunahing prinsipyo ng divisional organizational structure ay 'centralized decision-making, decentralized operations': ang punong-tanggapan ay nagpapanatili ng estratehikong pagpaplano, mga desisyon sa tauhan, at kontrol sa badyet, habang ang mga dibisyon ay may operational autonomy at responsable para sa pang-araw-araw na operasyon at pag-abot sa mga target na kita.

Gumawa ng Chart Online
Mga
Paraan ng Operasyon ng Istruktura ng Organisasyon ng Dibisyon

1. Paghahati ng mga Responsibilidad
Ang punong-tanggapan ay nagtatakda ng mga estratehikong layunin, naglalaan ng mga mapagkukunan, nagsusuperbisa ng performance, at nagbibigay ng mga shared services (tulad ng legal at auditing). Ang mga dibisyon ay nagpapatupad ng mga estratehiya, nag-ooperate nang independyente, at may pananagutan sa kita.
2. Mekanismo ng Pakikipagtulungan
Ang pagpapalitan ng mga mapagkukunan sa loob ng mga dibisyon ay may presyo ayon sa market rates o cost-plus. Ang cross-department na koordinasyon ay pinamamahalaan ng punong-tanggapan upang masubaybayan ang mga katulad na yunit ng negosyo at mabawasan ang parochialism.
Pagtatasa at mga Insentibo
Ang mga tagapagpahiwatig ng kita (tulad ng ROI, EVA) at return on investment ay ang pangunahing pamantayan sa pagtatasa. Ang pamamahagi ng bonus ay naka-link sa performance ng dibisyon, hinihikayat ang labis na pag-abot sa mga target.

Gumawa ng Chart Online
Paraan
Komposisyon ng Tauhan ng Istruktura ng Organisasyon ng Dibisyon

Sa antas ng punong-tanggapan: may mga functional personnel sa strategic planning, financial auditing, human resources, responsable sa pagtatakda ng mga layunin ng korporasyon, paglalaan ng mga mapagkukunan, pagsusuperbisa ng mga pagtatasa, at pagtiyak ng estratehikong pagkakapare-pareho. Sa antas ng dibisyon: pinamumunuan ng isang general manager, kasama ang mga pangunahing functional department—ang marketing team na responsable para sa pag-unlad ng merkado at pamamahala ng customer; ang R&D team na nakatuon sa inobasyon ng produkto at teknikal na suporta; ang production/operation team na kumokontrol sa supply chain at pamamahala ng kalidad; ang financial team na nagpapatupad ng kontrol sa badyet at pagsusuri ng gastos; ang human resources team na responsable para sa pagre-recruit, pagsasanay, at pagtatasa ng performance.

Gumawa ng Chart Online
Komposisyon
Mga Kalamangan ng Istruktura ng Organisasyon ng Dibisyon

1. Pinapabuti ang kahusayan sa paggawa ng desisyon, ang mga dibisyon ay may independent accounting at nag-ooperate nang autonomously, kayang mabilis na tumugon sa mga pagbabago sa merkado (hal., ang Procter & Gamble ay naghahati ng mga dibisyon ayon sa produkto, nababagay na nag-aadjust ng mga estratehiya);
2. Pinapalakas ang estratehikong pokus, ang punong-tanggapan ay nakatuon sa pangmatagalang pagpaplano, ang mga dibisyon ay lumulubog sa mga partikular na larangan, nagpo-promote ng espesyal na pag-unlad;
3. Pinasisigla ang internal na kompetisyon, ang mga paghahambing ng performance sa pagitan ng mga dibisyon ay nagpo-promote ng inobasyon at pagpapabuti ng kahusayan, habang nagkakaroon din ng mga versatile management talents.

Gumawa ng Chart Online
Mga
Mga Disbentaha ng Istruktura ng Organisasyon ng Dibisyon

1. Panganib ng pagiging parokyal, maaaring labis na ituloy ng mga dibisyon ang kanilang mga interes, binabalewala ang pangkalahatang mga layunin ng korporasyon, na humahantong sa pag-aaksaya ng mapagkukunan;
2. Mataas na gastos sa pamamahala, kalabisan na mga istrukturang gumagana (hal., maraming dibisyon na may pananalapi, mga departamento ng HR), pagtaas ng mga gastos sa operasyon;
3. Ang dilemma ng pagbabalanse ng desentralisasyon at kontrol, ang labis na desentralisasyon ay maaaring magpahina sa kakayahan ng estratehikong koordinasyon ng punong-tanggapan, habang ang labis na sentralisasyon ay naglilimita sa kakayahang umangkop ng dibisyon.

Gumawa ng Chart Online
Mga

Tsart ng Istruktura ng Organisasyon ng Dibisyon Paano Gumuhit?

Tsart ng Istruktura ng Organisasyon ng DibisyonPaano Gumuhit?
1
Lumikha ng bagong mind map, i-click ang istruktura sa kanang toolbar, at i-switch ang mind map sa isang organizational chart.
2
Piliin ang sentral na paksa, pindutin ang Enter upang magdagdag ng mga paksa ng sangay, at pindutin ang Tab upang magdagdag ng mga subtopic sa ilalim ng mga paksa ng sangay.
3
I-double click ang paksa upang ilagay ang pamagat ng trabaho o departamento sa loob ng organisasyon, tulad ng General Manager, Marketing Department, Product Department, Human Resources Department, atbp.
4
Piliin ang paksa upang magpasok ng mga elemento tulad ng mga imahe o tsart upang pagyamanin ang organizational chart.
5
Pagkatapos lumikha ng organizational chart, i-click ang 'Export' button upang piliin na i-export ito bilang isang imahe o PDF format. Maaari mo ring itakda ang isang share link upang ibahagi ito sa iba.
Libreng gamitin

Tsart ng Istruktura ng Organisasyon ng Dibisyon Gabay sa Pagguhit

  • What is a functional organizational structure and how to create it?

    What is a functional organizational structure and how to create it?

    The functional organizational structure is a pyramid-shaped structure with professional division of labor as its core. Its core feature is to achieve management specialization through functional department division. This article will comprehensively introduce the functional organizational structure through the concept, personnel composition, advantages and disadvantages analysis, and production methods of the functional organizational structure.
    Skye
    2025-06-25
    2081
  • What is an organization chart? - Concepts, types, tutorials

    What is an organization chart? - Concepts, types, tutorials

    An organizational chart, also known as an org chart, is a chart that graphically displays the departments, positions, and relationships within an organization. It clearly depicts the organization's hierarchical structure, responsibility allocation, and information flow paths, and is an important tool for understanding and analyzing organizational operations. This article will provide an in-depth explanation of the types and drawing methods of organizational charts to help you quickly draw a highly structured and attractive organizational chart.
    ProcessOn-Skye
    2025-02-14
    1633
  • How to create an organizational chart? With lots of examples

    How to create an organizational chart? With lots of examples

    An organizational chart is a chart that shows the relationship between employees, titles, and groups. It vividly reflects the relationship between the various institutions and positions within the organization. It is needed to upgrade and adjust the organizational structure and for the "normal" flow of personnel. The organizational chart can help people quickly understand the company's administrative structure and power system. It is also one of the convenient ways for new employees or customers to quickly understand the company's related organizational personnel. This article will explain in detail how to draw an organizational chart and share multiple cases.
    Skye
    2025-02-13
    3438

Tsart ng Istruktura ng Organisasyon ng Dibisyon Rekomendasyon ng Template

Higit pang mga template

Tsart ng Istruktura ng Organisasyon ng Dibisyon Mga madalas itanong

Ano ang pangunahing katangian ng isang dibisyonal na estruktura ng organisasyon?

Desentralisadong pamamahala, kung saan ang punong-tanggapan ay nakatuon sa mga estratehikong desisyon, habang ang mga dibisyon ay gumagana nang nakapag-iisa at may sariling accounting.

Paano nagkakaroon ng kolaborasyon ang mga dibisyon sa isa't isa?

Sa pamamagitan ng internal na pagpepresyo ng paglilipat o mga mekanismo ng koordinasyon ng punong-tanggapan (tulad ng cross-divisional) upang mabawasan ang mga alitan sa mapagkukunan.

Anong mga uri ng kumpanya ang angkop para sa isang dibisyonal na estruktura ng organisasyon?

Malalaking negosyo na may iba't ibang mga negosyo, malakihang sukat, at nangangailangan ng mabilis na pagtugon sa merkado (tulad ng mga multinasyunal na korporasyon).

Paano kontrolin ang mga gastos sa pamamahala ng mga dibisyon?

Sa pamamagitan ng paggamit ng mga shared services (tulad ng sentralisadong pag-audit at IT support ng punong-tanggapan) upang mabawasan ang functional redundancy.

Ano ang pagkakaiba ng isang dibisyonal na estruktura ng organisasyon at isang functional na estruktura ng organisasyon?

Ang dibisyonal na estruktura ay desentralisado ayon sa produkto/rehiyon, habang ang functional na estruktura ay sentralisado ang pamamahala ayon sa function. Ang una ay mas nababaluktot ngunit mas magastos.

Maaari bang gamitin ang mga flowchart tools upang gumuhit ng mga dibisyonal na estruktura ng organisasyon?

Oo. Ang mga ProcessOn flowchart tools ay maaaring gamitin upang gumuhit ng mga dibisyonal na estruktura ng organisasyon.

Kapag gumuguhit ng isang dibisyonal na estruktura ng organisasyon, paano gamitin ang iba't ibang kulay upang makilala ang mga antas ng departamento?

Mga tool sa mind map: Piliin ang isang paksa, at sa kanang toolbar na estilo, ang iba't ibang antas ng mga departamento ay maaaring itakda sa iba't ibang kulay;
Mga tool sa flowchart: Piliin ang isang hugis, at sa itaas na toolbar, ang iba't ibang antas ng mga departamento ay maaaring itakda sa iba't ibang kulay.

Mga Kaugnay na Graph