Les schémas de circuits utilisent des symboles et des lignes spécifiques pour décrire avec précision les méthodes de connexion et les principes de fonctionnement de chaque composant du circuit. À l’ère du développement rapide de la science et de la technologie modernes, en tant qu’outil important dans le domaine de la technologie électronique, ils jouent un rôle essentiel . Cet article présentera de manière exhaustive les schémas de circuits à travers la définition des schémas de circuits, des éléments composants, des outils de production, etc.
Un schéma de circuit est un schéma qui utilise des symboles graphiques et des lignes pour représenter les connexions du circuit. Grâce à des symboles spécifiques et à des combinaisons de lignes, il montre clairement comment les composants électroniques sont connectés, le flux de courant et le principe de fonctionnement du circuit.

Les schémas de circuits peuvent être divisés en différents types tels que les schémas, les schémas de câblage et les schémas d'assemblage. Les schémas sont principalement utilisés pour montrer les principes de fonctionnement et les flux de signaux des circuits, généralement sans tenir compte de la disposition physique réelle ; les schémas de câblage se concentrent sur la démonstration du câblage des circuits sur des cartes de circuits imprimés réelles ; et les dessins d'assemblage sont utilisés pour guider le processus d'assemblage des équipements électroniques.
Les symboles des composants électroniques sont les composants les plus basiques des schémas de circuits. Chaque composant électronique possède son propre symbole spécifique, qui est utilisé pour représenter la fonction et les caractéristiques du composant dans le circuit. Les symboles courants des composants électroniques incluent les résistances, les condensateurs, les inducteurs, les diodes, les transistors, les circuits intégrés, etc.

Composants du schéma de circuit
Les fils de connexion sont utilisés pour connecter les symboles des composants électroniques afin d'indiquer les connexions électriques entre les composants électroniques.
Ligne continue
Indique une connexion électrique, éventuellement avec une flèche pour indiquer le sens du flux de courant (comme une sortie d'alimentation).
Traitement croisé :
Pas de points noirs aux intersections : non connectés (comme deux lignes qui se croisent verticalement).
Points noirs aux intersections : connexions (comme les jonctions en T).
ligne pointillée
Représente les connexions non électriques, telles que les liaisons mécaniques (par exemple, la connexion physique d'un commutateur), les relations de contrôle (par exemple, une broche de microcontrôleur contrôlant un relais).
Bus
Utilisez des lignes épaisses ou parallèles pour représenter plusieurs lignes de signal (telles que le bus de données et le bus d'adresses) afin de simplifier les circuits complexes.
L'alimentation électrique est la source d'énergie que le circuit utilise pour fonctionner. Il est généralement représenté par un cercle ou un rectangle sur lequel sont marquées la valeur de tension et la polarité de l'alimentation. La terre est le point de potentiel de référence dans un circuit et est généralement représentée par un triangle ou un symbole de terre.
Dans les schémas de circuit, les symboles d'alimentation et de terre sont généralement situés sur le bord du dessin ou à des emplacements spécifiques pour faciliter l'identification et la connexion.

Principes de conception des schémas de circuits
Les étiquettes et les annotations sont des composants importants des schémas de circuits et sont utilisées pour illustrer des informations telles que les paramètres, les modèles, les fonctions des composants électroniques et les principes de fonctionnement du circuit. Les marquages et annotations peuvent être exprimés sous forme de texte, de chiffres, de symboles, etc., et sont généralement situés à proximité des symboles des composants électroniques ou dans l'espace vide du dessin.
Par exemple, l’étiquetage d’une résistance peut inclure des informations telles que la valeur de résistance, la puissance et la précision ; L'étiquetage d'un condensateur peut inclure des informations telles que la valeur de capacité, la tension de tenue et la polarité. Parallèlement, des annotations peuvent être ajoutées au schéma du circuit pour expliquer le principe de fonctionnement, les fonctions spéciales ou les précautions du circuit.
Les schémas de circuits sont un outil important dans la conception d’équipements électroniques. Les concepteurs peuvent planifier la structure et la fonction des circuits des équipements électroniques en dessinant des schémas de circuits, en sélectionnant les composants électroniques appropriés et en déterminant comment les connecter. Les schémas peuvent également aider les concepteurs à simuler et à déboguer des circuits pour garantir les performances et la fiabilité des équipements électroniques.
Pour le personnel de maintenance des équipements électroniques, les schémas de circuits constituent une base importante pour diagnostiquer et réparer les pannes. En analysant le schéma du circuit, le personnel de maintenance peut comprendre la structure du circuit et le principe de fonctionnement de l'équipement électronique, déterminer l'emplacement et la cause du défaut et prendre les mesures de maintenance appropriées.
Les schémas de circuits sont un outil important pour l’enseignement et l’apprentissage de l’électronique. Les enseignants peuvent enseigner aux élèves les concepts et principes de base de la technologie électronique en expliquant les schémas de circuits ; les étudiants peuvent approfondir leur compréhension et leur maîtrise de la technologie électronique en lisant et en analysant des schémas de circuits.
Logiciel de qualité professionnelle :
Altium Designer : le système de conception de circuits imprimés leader du secteur qui intègre la conception schématique, la simulation, la modélisation 3D et la sortie de fichiers de production pour le développement de produits électroniques haut de gamme.
OrCAD : se concentre sur la conception de circuits numériques à grande vitesse, prend en charge l'analyse de l'intégrité du signal et la disposition pilotée par les contraintes, et est souvent utilisé dans le développement d'équipements de communication.
Outils légers :
ProcessOn : prend en charge la production de schémas de circuits en ligne et fournit une riche bibliothèque de symboles vectoriels, adaptée au dessin rapide de schémas de circuits.
Prenons l'exemple de ProcessOn et décrivons en détail les étapes suivantes pour réaliser un schéma de circuit :
1. Ouvrez le site Web officiel de ProcessOn, accédez à la page du dossier personnel et créez un organigramme.
2. Cliquez sur [Plus de graphiques] dans le coin inférieur gauche et sélectionnez le schéma de circuit.

3. Faites glisser les composants du circuit dans le canevas en fonction de l'ordre et des règles de fonctionnement du circuit, et faites glisser les lignes centrales des composants du circuit pour connecter les composants en fonction du processus de fonctionnement du schéma de circuit.

4. Une fois le dessin terminé, exportez-le sous forme d'image ou de format PDF, qui peut être inséré dans des documents d'entreprise à partager avec les membres de l'équipe. Vous pouvez également partager le schéma de circuit directement avec vos collègues ou clients, afin que les membres de l'équipe puissent le visualiser ou le modifier en ligne.

La communauté de modèles ProcessOn contient une multitude de modèles de schémas de circuits pour référence et prend en charge la copie et l'utilisation pour améliorer l'efficacité du dessin. Voici quelques modèles partagés.

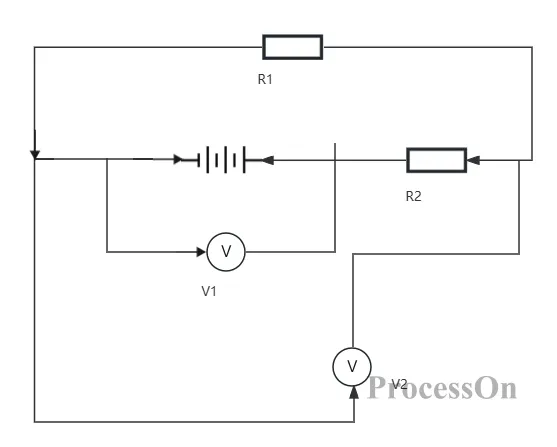
Schéma de circuit de base

Schéma de circuit du transformateur


Schéma de circuit de lampe à eau courante

Schéma du circuit de charge du téléphone portable
ProcessOn est un outil de dessin en ligne très pratique qui nous fournit une plate-forme de dessin de schéma de circuit pratique et efficace. En maîtrisant les étapes et méthodes spécifiques de dessin de schémas de circuits dans ProcessOn, nous pouvons facilement dessiner des schémas de circuits clairs, beaux et précis, offrant un support solide pour l'apprentissage, la conception et l'application de la technologie électronique. Venez l'utiliser gratuitement !