En el proceso de diseño y optimización de productos, a menudo nos encontramos ante un dilema: creemos comprender a los usuarios a la perfección, pero no utilizan las funciones que creamos; refinamos la interfaz repetidamente, pero los usuarios no encuentran el punto de entrada; diseñamos el proceso con cuidado, pero los usuarios abandonan el proceso a mitad de camino. ¿A qué se debe esto?
Porque carecemos de una herramienta que realmente nos permita ver la experiencia completa del usuario desde su perspectiva. Esa herramienta es el Mapa del Recorrido del Usuario.
El mapeo del recorrido del usuario es una herramienta para visualizar el proceso de interacción entre los usuarios y los productos o servicios. Toma la perspectiva del usuario y, con un estilo narrativo, describe con claridad y detalle su experiencia al completar una tarea o alcanzar un objetivo.
Se puede considerar como un "mapa de la experiencia del usuario": el eje horizontal representa el tiempo y el vertical las acciones, pensamientos y emociones del usuario. A través de este mapa, el equipo puede ver intuitivamente: cuándo, qué, cómo y qué problemas encontró el usuario.

Plantilla de mapa del recorrido del usuario
Muchos principiantes confunden fácilmente estos dos conceptos. En pocas palabras:
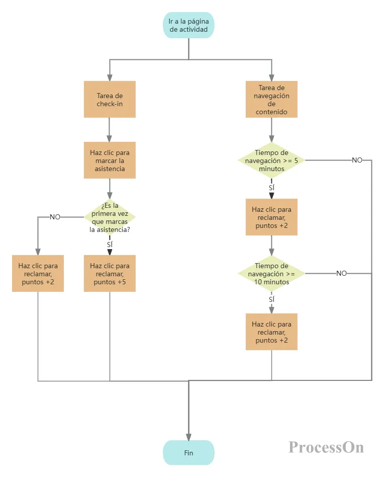
Flujo de usuario : Se centra en la lista de pasos que sigue un usuario para lograr un objetivo dentro de una aplicación. No implica emociones, y cada acción conduce a un resultado específico. Es funcional y lógico.

Diagrama de flujo de usuario de la actividad de la tarea
Mapa del recorrido del usuario : Más allá de los pasos de comportamiento, se centra en los sentimientos, expectativas y problemas de los usuarios; todo está relacionado con las emociones. Es experiencial y empático.
Por ejemplo, un diagrama de flujo de usuario dice "el usuario hace clic en el botón de inicio de sesión → ingresa su nombre de usuario y contraseña → hace clic en confirmar → es redirigido a la página de inicio"; mientras que un diagrama de recorrido del usuario dice "el usuario se preocupa por si ha recordado correctamente la contraseña al hacer clic en iniciar sesión, se siente frustrado cuando no puede ver claramente el código de verificación al ingresarlo y se siente aliviado después de iniciar sesión exitosamente".
Un mapa completo del recorrido del usuario normalmente incluye los siguientes elementos principales:
El recorrido debe definir claramente quién utiliza el producto, incluyendo información básica del usuario (como edad y ocupación), necesidades principales, motivaciones conductuales y características típicas. Solo identificando el rol, el recorrido posterior puede ser preciso y auténtico.
Esto define el contexto específico en el que se encuentra el usuario y el objetivo final que espera alcanzar con esta experiencia. El escenario podría ser "comprar con el teléfono en casa después de salir del trabajo" y el objetivo podría ser "comprar rápidamente unas zapatillas para correr adecuadas". Esto define los límites y la dirección del recorrido.
Divida el recorrido completo del usuario, de principio a fin, en varios segmentos lógicos y significativos, como las cinco etapas comunes en el comercio electrónico: "conocimiento — consideración — compra — servicio — fidelización". Esta segmentación ayuda al equipo a comprender cómo cambia el enfoque de los usuarios en las diferentes etapas.
Describe lo que hizo el usuario en cada etapa, como "abrir la aplicación para buscar productos", "leer reseñas" y "hacer clic para comprar". Estas acciones forman la estructura básica del mapa de recorrido, organizadas cronológicamente.
Estos son todos los puntos donde los usuarios interactúan con un producto o servicio, incluyendo sitios web, interfaces de aplicaciones, líneas de atención al cliente, tiendas físicas y anuncios. Enumerar estos puntos de contacto proporciona una imagen clara de dónde los usuarios conectan con la marca.
Registrar los pensamientos, preguntas o expectativas más íntimos de los usuarios en cada momento, como "¿Es este el precio más bajo?" o "¿Se puede entregar mañana?", es clave para comprender sus verdaderas necesidades.
Visualice las fluctuaciones emocionales del usuario a lo largo del recorrido: emoción, confusión, frustración y sorpresa. Los altibajos emocionales suelen ofrecer pistas directas para descubrir puntos débiles y oportunidades.
Estos son los obstáculos, problemas o áreas de insatisfacción que los usuarios encuentran durante la experiencia, como "carga lenta", "no encontrar la opción de devolución" o "mal servicio al cliente". Los puntos débiles son el punto de partida para la mejora.
Esto implica intercambiar ideas con el equipo tras identificar los puntos débiles para llegar a mejoras o soluciones innovadoras, como optimizar el algoritmo de búsqueda, añadir una ventana emergente con instrucciones de retorno o ofrecer servicio al cliente en línea las 24 horas. Las oportunidades convierten la investigación en acción.

Mapa del recorrido del usuario - Mapa de la experiencia del usuario
A continuación, el ejercicio práctico. Siga estos pasos para crear un mapa del recorrido del usuario desde cero:
Antes de empezar, pregúntese: ¿Qué problema quiere resolver con este diagrama? ¿Optimizar los procesos existentes? ¿Descubrir nuevas necesidades? ¿O identificar los puntos de caída de la conversión?
Al mismo tiempo, identifique los roles principales de los usuarios. Por ejemplo: "Una madre trabajadora de 28 años compra en línea tres veces por semana, priorizando la rentabilidad y la rapidez de entrega". Se recomienda que cada imagen se centre en uno o dos roles principales para evitar contenido demasiado complejo.
La calidad de los mapas de recorrido del usuario depende de la autenticidad de los datos. La información puede recopilarse de las siguientes maneras:
Datos cualitativos: entrevistas a usuarios, registros de servicio al cliente, comentarios de usuarios
Datos cuantitativos: análisis de sitios web, registros de comportamiento, datos de tasa de conversión
Observación directa: pruebas de usuario, observación in situ
Las cinco etapas comunes en el comercio electrónico son: conocimiento, consideración, compra, servicio y fidelización.
En cada etapa, analice los comportamientos y acciones específicos del usuario. Ordénelos cronológicamente de izquierda a derecha.
Debajo de cada acción, agregue lo siguiente:
Puntos de contacto: ¿A través de qué canales o funciones los usuarios completan esta acción?
Pensamiento: ¿Qué está pensando el usuario en este momento?
Emociones: utilice una curva de emociones para indicar los sentimientos del usuario (felicidad, confusión, frustración, etc.).
Puntos débiles: ¿Qué problemas encontraron los usuarios?
Con base en los puntos débiles identificados, consideraremos estrategias de mejora. Estas oportunidades se convertirán en información clave para las iteraciones posteriores del producto.
Utilice la herramienta de dibujo ProcessOn para visualizar el contenido anterior. Una vez completado, invite a los miembros del equipo a debatir e iterar continuamente para optimizarlo.

La comunidad de plantillas de ProcessOn tiene una gran cantidad de plantillas de diagramas de recorrido del usuario publicadas por los usuarios, que pueden usarse para aprender de estudios de casos o para usar plantillas.

Experiencia de usuario mapa-noticias productos

Experiencia de usuario mapa-productos turísticos

Mapa de viaje del usuario-productos turísticos
El mapa del recorrido del usuario es más que un simple gráfico; es una herramienta crucial para que los equipos creen consenso entre los usuarios. Ayuda a los gerentes de producto, diseñadores, desarrolladores y personal de operaciones a comunicarse en torno a la misma historia de usuario, eliminando barreras funcionales y facilitando un trabajo colaborativo verdaderamente centrado en el usuario.
ProcessOn ofrece una amplia gama de plantillas de mapas de recorrido del usuario y funciones de generación asistida por IA. Puede crear marcos de mapas de recorrido con un solo clic, añadir rápidamente elementos como roles de usuario, puntos de contacto y curvas de emoción, y facilitar la edición colaborativa en tiempo real por parte de su equipo. Tanto si desea optimizar procesos existentes como planificar experiencias completamente nuevas, aquí encontrará herramientas eficaces que le ayudarán.