在產品設計和優化的過程中,我們常常陷入一個困境:我們自以為很懂用戶,但做出來的功能用戶卻不用;我們反覆打磨的介面,用戶卻找不到入口;我們精心設計的流程,用戶卻在中途流失。為什麼會這樣呢?
因為我們缺乏一種工具,能夠真正站在使用者的角度,完整地看見他們的體驗全過程。這個工具就是使用者旅程圖(User Journey Map)。
使用者旅程圖是一種將使用者與產品或服務之間的互動流程進行視覺化的工具。它從使用者的角度出發,以講故事的方式,清楚地描繪出使用者在完成某個任務或達成某個目標過程中的詳細體驗。
你可以把它理解為一張「使用者體驗地圖」——橫軸是時間,縱軸是使用者的行動、想法和情緒。透過這張圖,團隊可以直觀地看到:使用者在什麼時候、做了什麼、想了什麼、感受如何、遇到了什麼問題。

很多初學者容易混淆這兩個概念。簡單來說:
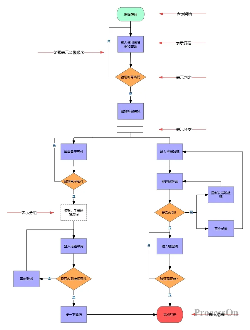
使用者流程圖(User Flow) :關注的是使用者在應用程式中實現目標所採取的步驟清單,不涉及情緒,每個動作都指向一定的結果。它是功能性的、邏輯性的。

使用者旅程圖(User Journey Map) :除了行為步驟,更關注使用者的感受、期望和問題,一切都與情感有關。它是體驗性的、共情性的。
舉個例子:使用者流程圖會告訴你「使用者點擊登入按鈕→輸入帳號密碼→點擊確認→跳轉首頁」;而使用者旅程圖會告訴你「使用者在點擊登入時擔心密碼是否記錯,在輸入時覺得驗證碼看不清楚很煩躁,登入成功後感到鬆了一口氣」。
一張完整的使用者旅程圖通常包含以下核心要素:
旅程的主角,它需要明確誰在使用產品-包括使用者的基本資訊(如年齡、職業)、核心需求、行為動機以及典型特徵。只有確定了角色,後續的旅程才能聚焦且真實。
界定了使用者所處的具體情境以及他們希望透過本次體驗達成的最終目的。場景可能是“下班後在家用手機購物”,目標可能是“快速買到一雙合適的跑鞋”。這為旅程設定了邊界和方向。
將使用者從開始到結束的完整過程劃分為若干個有意義的邏輯段落,例如電商場景常見的「認知—考慮—購買—服務—忠誠」五個階段。階段劃分幫助團隊理解使用者在不同時期的關注點變化。
描述了用戶在每個階段具體做了什麼,例如「打開App搜尋商品」「閱讀評論」「點擊購買」等。這些動作是旅程圖的基礎骨架,依時間順序排列。
是使用者與產品或服務產生互動的所有節點,包括網站、App介面、客服電話、實體店面、廣告等。列出觸點可以直觀地看出用戶在哪些地方與品牌發生了聯繫。
記錄使用者在每一刻內心深處的思考、疑問或期望,例如「這個價格是不是最低的?」「明天能送到嗎?」這些主觀想法是洞察用戶真實需求的關鍵。
用視覺化方式描繪使用者在整個旅程中的情緒起伏——興奮、困惑、煩躁、驚喜。情緒的高峰與低谷往往是發現痛點和機會點的直接線索。
是使用者在體驗過程中遇到的障礙、問題或不滿意之處,例如「加載太慢」而「找不到退貨入口」「客服態度差」。痛點是改善的起點。
則是在辨識出痛點之後,團隊腦力激盪得出的改進方向或創新方案,例如「優化搜尋演算法」「增加退貨引導彈窗」提供24小時線上客服」。機會點將研究轉化為行動。

接下來是實操環節。按照以下步驟,你可以從0到1完成一張用戶旅程圖:
在開始之前,先問自己:你想透過這張圖解決什麼問題?是優化現有流程?挖掘新需求?還是定位轉化流失點?
同時,確定核心使用者角色。例如:「28歲職場媽媽,每週網購3次,關注性價比和配送速度」。建議每張圖聚焦1-2個核心角色,避免內容過於繁雜。
使用者旅程圖的品質取決於資料的真實性。可以透過以下方式收集資訊:
質性資料:使用者訪談、客服記錄、使用者回饋
量化數據:網站分析、行為日誌、轉換率數據
直接觀察:使用者測試、現場觀察
將用戶的完整旅程劃分為幾個關鍵階段。電商場景常見的五個階段是:認知—考慮—購買—服務—忠誠。
在每個階段下,梳理使用者的具體行為動作。依照時間順序,由左往右排列。
在每個行為下方,補充:
觸點:使用者透過什麼管道或功能完成這個行為?
想法:使用者此刻心裡在想什麼?
情緒:以情緒曲線標註使用者的感受(開心、困惑、煩躁等)
痛點:用戶遇到了什麼問題?
基於辨識出的痛點,思考改進方向。這些機會點將成為後續產品迭代的重要輸入。
使用繪圖工具ProcessOn將以上內容視覺化呈現。完成後,邀請團隊成員共同討論,持續迭代優化。

ProcessOn模板社群內有大量使用者發布的使用者旅程圖模板,可以學習案例或使用模板。



使用者旅程圖不僅僅是一張圖表,它是團隊建立「使用者共識」的重要工具。它能幫助產品經理、設計師、開發人員和營運人員圍繞同一張「使用者故事」進行溝通,打破職能壁壘,真正以使用者為中心協同工作。
在ProcessOn中,我們提供了豐富的使用者旅程圖範本和AI輔助生成功能。你可以一鍵建立旅程圖框架,快速加入使用者角色、接點、情緒曲線等元素,並支援團隊即時協作編輯。無論你是想整理現有流程,還是規劃全新體驗,都能在這裡找到高效率的工具支援。