En un entorno empresarial incierto, el análisis estratégico se ha convertido en una competencia fundamental para la supervivencia y el desarrollo de las empresas. McKinsey, como firma líder mundial en consultoría de gestión, ha desarrollado un marco y una metodología de análisis estratégico que, tras décadas de validación práctica, se han consolidado como una herramienta crucial para que las empresas formulen estrategias y resuelvan problemas complejos. Estas herramientas no solo ayudan a las empresas a definir su rumbo de desarrollo, sino que también proporcionan una guía clara para la ejecución. Este artículo profundiza en el sistema de análisis estratégico de McKinsey desde la perspectiva de sus conceptos básicos, herramientas de implementación, valor y limitaciones , ayudando a los lectores a comprender plenamente esta poderosa herramienta para la toma de decisiones empresariales.
El análisis estratégico de McKinsey no es un método único, sino un sistema completo compuesto por múltiples herramientas y marcos de trabajo. Su objetivo principal es ayudar a las empresas a analizar sistemáticamente sus entornos internos y externos y formular planes estratégicos alineados con su propio desarrollo. Sus principios fundamentales se resumen en "pensamiento estructurado + enfoque basado en datos + principio MECE", que en conjunto constituyen la lógica subyacente del análisis estratégico de McKinsey.
El principio MECE (Mutuamente Exclusivo, Completamente Exhaustivo) es la piedra angular del análisis estratégico de McKinsey. Este principio exige que, al analizar un problema, este se divida en varios subproblemas independientes, garantizando que el conjunto de todos los subproblemas cubra completamente el problema original sin omisiones. Esta descomposición estructurada ayuda a los analistas a evitar confusiones y asegura la exhaustividad y la lógica del análisis. Por ejemplo, al analizar la rentabilidad de una empresa, esta puede desglosarse en tres dimensiones: ingresos, costos y gastos, subdividiéndose cada dimensión para garantizar que no se pase por alto ningún factor que afecte la rentabilidad.

Modelos mentales - Principio MECE
Además del principio MECE, el sistema de análisis estratégico de McKinsey incluye varias herramientas clásicas que abordan el tema desde diferentes perspectivas, ayudando a las empresas a completar todo el proceso de análisis estratégico. El análisis de la cadena de valor ayuda a las empresas a optimizar todo el proceso, desde la adquisición de materias primas hasta la venta de productos, identificando los puntos clave de creación de valor; el modelo de pensamiento estratégico 3C construye el triángulo estratégico de una empresa a partir de tres dimensiones: clientes, competidores y la propia empresa; el modelo de las Cinco Fuerzas de Porter se utiliza para analizar el panorama competitivo de un sector y evaluar la posición de mercado de una empresa; y el modelo de estrategia de marketing 4P se centra en cuatro elementos clave: producto, precio, lugar (distribución) y promoción, guiando a las empresas en la formulación de estrategias de marketing.
Estas herramientas no están aisladas, sino interconectadas y son complementarias. En la práctica, las empresas suelen combinar varias herramientas para formar un ciclo completo de análisis estratégico, según sus necesidades. Por ejemplo, al desarrollar una nueva estrategia empresarial, podrían utilizar primero el modelo de las Cinco Fuerzas de Porter para analizar el entorno competitivo, luego el modelo de las 3C para evaluar su brecha con la competencia y, finalmente, el modelo de las 4P para desarrollar estrategias de marketing específicas.

Modelo de análisis estratégico de McKinsey
Estos gráficos profesionales se pueden crear fácilmente con herramientas como ProcessOn . Como herramienta de representación gráfica en línea, ProcessOn admite diversos tipos de gráficos, incluyendo diagramas de flujo, mapas mentales y diagramas UML, lo que ayuda a los usuarios a organizar rápidamente sus ideas, visualizar información compleja y mejorar la comunicación. Los usuarios pueden visitar el sitio web oficial para elegir una plantilla adecuada o comenzar a crear desde cero. Arrastrando y soltando elementos gráficos, conectando líneas y añadiendo texto, los usuarios pueden crear fácilmente gráficos profesionales para análisis estratégicos. También permite la colaboración en equipo, el guardado en tiempo real y la exportación en múltiples formatos.
Tras dominar los conceptos básicos y los principios fundamentales del análisis estratégico de McKinsey, el principal reto para las empresas reside en cómo transformar estas herramientas teóricas en planes estratégicos prácticos. El modelo Strategy House de McKinsey y sus herramientas de gestión de procesos ofrecen una vía clara y un mecanismo eficaz para la implementación de la estrategia.
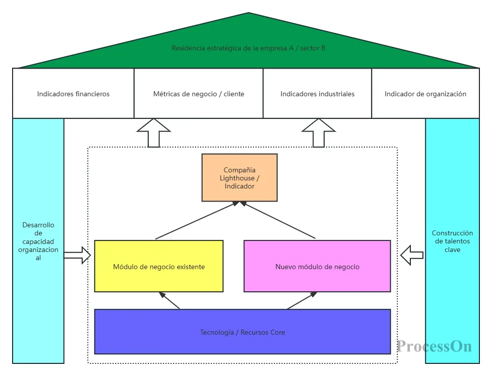
El modelo de la Casa de la Estrategia es una herramienta clave que McKinsey utiliza para visualizar la estrategia. Representa visualmente los diversos componentes de la estrategia de una empresa y sus interrelaciones mediante la estructura de una casa. El techo representa los objetivos estratégicos de la empresa, que generalmente incluyen cuatro dimensiones: métricas financieras, métricas de negocio/cliente, métricas del sector y métricas organizativas. La sección central de la casa es el núcleo de la estrategia, que incluye empresas/métricas clave, módulos de negocio existentes y nuevos módulos de negocio; estos módulos son los pilares fundamentales para alcanzar los objetivos estratégicos. Los cimientos de la casa consisten en tecnologías/recursos clave, el desarrollo de capacidades organizativas y la creación de canteras de talento clave, que dan soporte al desarrollo de los módulos de negocio.
Esta presentación estructurada ayuda a las empresas a visualizar claramente la conexión entre los objetivos estratégicos y las estrategias de ejecución, asegurando que el trabajo de cada departamento gire en torno a la estrategia central. Por ejemplo, al formular una estrategia de transformación digital, el objetivo financiero principal podría ser "alcanzar mil millones de yuanes en ingresos provenientes del negocio digital en tres años", los módulos de negocio intermedios podrían incluir "actualización digital del negocio existente" e "incubación de nuevos negocios digitales", mientras que la base debe construir una "plataforma tecnológica digital", un "equipo de talento digital" y una "estructura organizativa digital".

Además del modelo de la Casa de la Estrategia, la gestión de procesos es un elemento crucial en la implementación de la estrategia. McKinsey destaca que el éxito de una estrategia depende no solo de la racionalidad de su planificación, sino también de la eficacia de su ejecución. Por lo tanto, establecer un sistema de procesos claro que garantice la ejecución eficiente de las decisiones estratégicas es una garantía importante para la implementación de la estrategia. Tomando como ejemplo los procesos de aprobación de gastos, un proceso de aprobación claro no solo asegura el uso racional de los fondos, sino que también refleja las prioridades estratégicas de la empresa.
que se describe a continuación es un ejemplo típico. Este proceso se divide en cuatro departamentos: el departamento solicitante, el departamento de finanzas, la división de desarrollo estratégico y el consejo de administración, definiendo claramente la autoridad y la responsabilidad de aprobación en cada etapa. Desde la presentación de la solicitud por parte del solicitante, pasando por la revisión del jefe de departamento, la revisión del especialista en gastos y el gerente financiero del departamento de finanzas, hasta la aprobación final del vicepresidente y el presidente de la división de desarrollo estratégico. Los asuntos importantes también requieren la aprobación del presidente del consejo. Este mecanismo de aprobación escalonada garantiza el cumplimiento de las normas sobre el uso de los gastos y refleja una orientación estratégica: los gastos relacionados con la estrategia principal reciben aprobación prioritaria, mientras que los gastos no relacionados con la estrategia se controlan estrictamente.

Diagrama de flujo para la aprobación de gastos
El sistema de análisis estratégico de McKinsey, tras décadas de práctica, se ha convertido en una herramienta fundamental para que las empresas globales formulen estrategias. Sin embargo, no es la solución definitiva y presenta ciertas limitaciones. Una comprensión integral de su valor y limitaciones puede ayudar a las empresas a utilizar mejor esta herramienta y evitar errores.
El valor fundamental del análisis estratégico de McKinsey reside en su pensamiento estructurado y metodología sistemática, que ayuda a las empresas a superar mentalidades rígidas y a analizar los problemas de forma integral y profunda. En primer lugar, el principio MECE garantiza la exhaustividad del análisis, evitando la omisión de factores importantes. En segundo lugar, diversas herramientas clásicas abordan el tema desde diferentes perspectivas, lo que permite a las empresas construir una visión estratégica completa. Por último, los métodos de presentación visual (como el modelo Casa de la Estrategia) ayudan a las empresas a alcanzar consensos y a mejorar la eficacia de la comunicación.
En la práctica, el análisis estratégico de McKinsey puede ayudar a las empresas a resolver diversos problemas fundamentales: en la etapa de entrada al mercado, utiliza el modelo de las Cinco Fuerzas de Porter para analizar el panorama competitivo del sector, evaluar las barreras de entrada y el potencial de beneficios; en la etapa de innovación de productos, utiliza el modelo 3C para comprender las necesidades de los clientes, la dinámica de la competencia y sus propias ventajas, y formular estrategias de productos diferenciadas; en la etapa de cambio organizacional, utiliza el modelo 7S para evaluar el grado de compatibilidad entre la estructura organizacional, el personal, la cultura y otros elementos, a fin de garantizar una implementación fluida del cambio.
Sin embargo, el análisis estratégico de McKinsey también presenta ciertas limitaciones. En primer lugar, estas herramientas se basan principalmente en la experiencia en mercados maduros y pueden tener problemas de aplicabilidad en mercados emergentes o industrias en rápida evolución. Por ejemplo, en la industria de internet, el ritmo de la evolución tecnológica es extremadamente rápido, y las barreras de entrada del modelo de las Cinco Fuerzas de Porter pueden superarse rápidamente, lo que impide que los marcos analíticos tradicionales reflejen con precisión la dinámica del sector. En segundo lugar, el análisis estratégico de McKinsey hace hincapié en la estructura y la lógica, lo que puede pasar por alto algunos factores no cuantificables, como la cultura corporativa y el espíritu emprendedor, que a menudo desempeñan un papel crucial en el éxito o el fracaso de la estrategia de una empresa.
Además, el análisis estratégico de McKinsey requiere un respaldo de datos sustancial, lo que puede impedir que las empresas con capacidades de datos limitadas aprovechen al máximo su valor. La dependencia excesiva de marcos teóricos también puede generar un pensamiento rígido y limitar la capacidad de innovación de una empresa. Por ejemplo, algunas empresas aplican rígidamente el modelo de las Cinco Fuerzas de Porter al formular estrategias sin adaptarlo a sus circunstancias específicas, lo que genera una desconexión entre la estrategia y la realidad.
Para evitar estas limitaciones, las empresas deben mantener la flexibilidad al utilizar las herramientas de análisis estratégico de McKinsey, adaptándolas a sus circunstancias específicas. Asimismo, deben prestar atención al equilibrio entre datos e intuición, considerando plenamente el impacto de los factores no cuantitativos, además del análisis estructurado. Además, deben establecer un mecanismo de aprendizaje continuo para actualizar constantemente sus métodos de análisis estratégico y adaptarse al entorno de mercado en constante evolución.
de ProcessOn incluye un conjunto completo de plantillas de modelos estratégicos de McKinsey, como el análisis PEST, el modelo de las cinco fuerzas de Porter, el modelo 3C y el modelo 4P, que puedes aprender y utilizar.

Modelo de análisis de las cinco fuerzas de Porter

Plantilla de la teoría de marketing de las 4P

El marco de análisis estratégico de McKinsey es una poderosa herramienta para la toma de decisiones empresariales. Su esencia radica en el pensamiento estructurado y los métodos sistemáticos, que permiten a las empresas analizar de forma integral y profunda los problemas y formular planes estratégicos alineados con su propio desarrollo. Desde los conceptos básicos hasta las herramientas de implementación, desde el valor y las limitaciones hasta los escenarios prácticos, este artículo ofrece un análisis exhaustivo de todas las dimensiones del análisis estratégico de McKinsey, con el objetivo de ayudar a los lectores a comprender y aplicar mejor esta herramienta.
En la práctica, las empresas necesitan adaptarse con flexibilidad a sus propias circunstancias, evitando la adhesión rígida a marcos preestablecidos, priorizando el equilibrio entre datos e intuición y considerando plenamente el impacto de los factores no cuantitativos. Además, el uso de herramientas gráficas en línea como ProcessOn permite una construcción y visualización más eficiente de diagramas de análisis estratégico, mejorando la comunicación y la colaboración.