人力資源部門是企業運作的核心樞紐之一。從人才招募到入職培訓,從績效評估到離職管理,HR的日常工作涉及大量標準化流程。如果這些流程只靠文字描述或口頭傳達,不僅容易產生理解偏差,還會降低效率、增加合規風險。而工作流程圖,正是幫助HR將複雜流程視覺化、標準化的最佳工具。
在這篇文章中,我將整理出HR最核心的六大工作流程圖,並介紹如何用ProcessOn快速繪製專業、清晰的流程圖,讓人力資源管理更有效率、更規範。
許多HR從業人員都有這樣的體驗:
新進員工入職,各部門跑斷腿,材料總缺一樣;
招募流程不透明,業務部門抱怨「怎麼還沒有人」;
離職交接遺漏,資產收回不及時,引發爭議。
這些問題本質上是流程不清晰、責任不明確導致的。而一張好的工作流程圖,可以:
標準化操作:每個步驟、每個節點、每個責任人一目了然;
視覺化溝通:讓業務部門、管理階層快速理解HR工作邏輯;
持續優化:透過流程圖複盤,發現瓶頸和冗餘環節;
合規留痕:重要流程(如違紀處理、離職)有據可依。
接下來,我們逐一拆解HR最常用的六大流程圖。
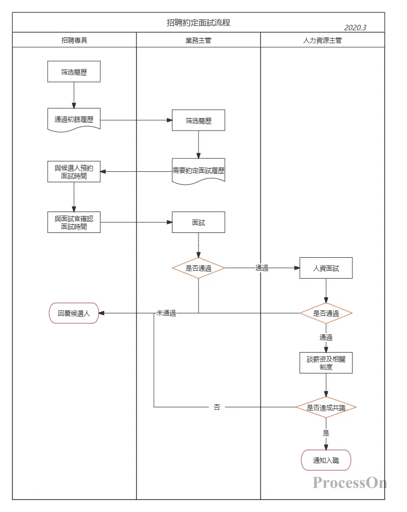
招募是HR的「門面」工作,涉及需求確認、管道發布、履歷篩選、面試評估、背景調查、Offer發放等環節。
流程圖關鍵節點:
雇主提出招募申請→ HR審核編制
發布職缺(內部/外部管道)
履歷初篩→ 用人部門複篩
安排面試(初試、複試、終試)→ 面試評估表填寫
背景調查(關鍵職位)→ 薪資談判→ Offer批准→ 發放Offer
候選人確認→ 進入入職流程
常見分支:
履歷不合格→ 退回篩選池或終止
面試不通過→ 感謝信+人才庫儲備
Offer拒接→ 啟動備選候選人

可以用泳道圖區分不同角色(HR、用人部門、候選人、高層),用不同顏色標註關鍵審批節點,並一鍵匯出為圖片或PDF,嵌入招募SOP文件。
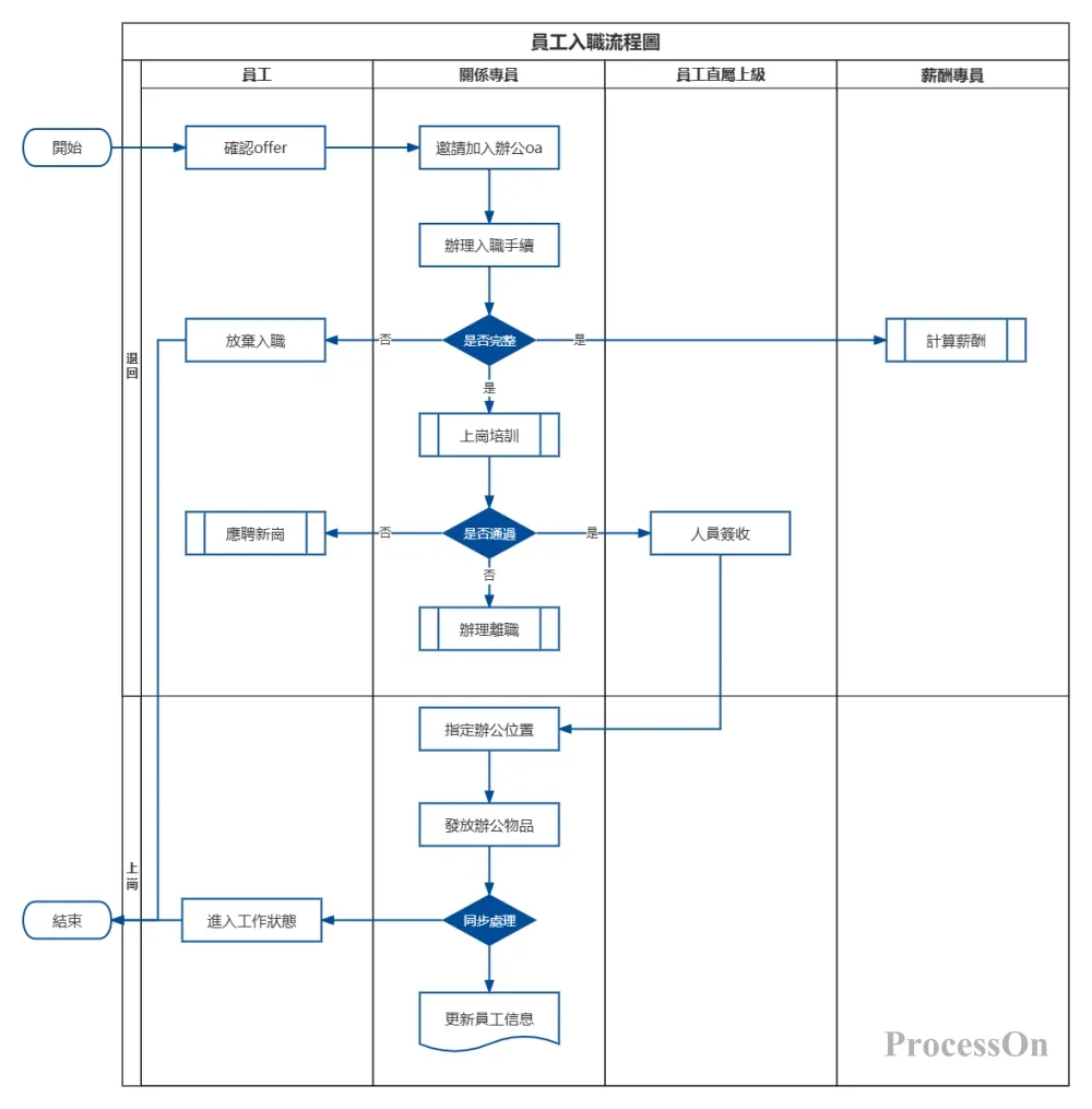
入職流程直接影響新進員工的第一印象,也關係到合約、社保、帳號等合規事項。
流程圖關鍵節點:
新進員工確認入職日期→ 寄送入職指引郵件
入職前一天:HR準備工位、電腦、帳號、入職資料包
入職當天:
提交身分證明、學歷證明、離職證明等原件/影本
簽訂勞動合約、保密協議、員工手冊確認書
開通企業信箱、OA等帳號
領取工牌、辦公用品
引導參觀辦公環境→ 介紹本部門同事
入職培訓(企業文化、制度、安全等)

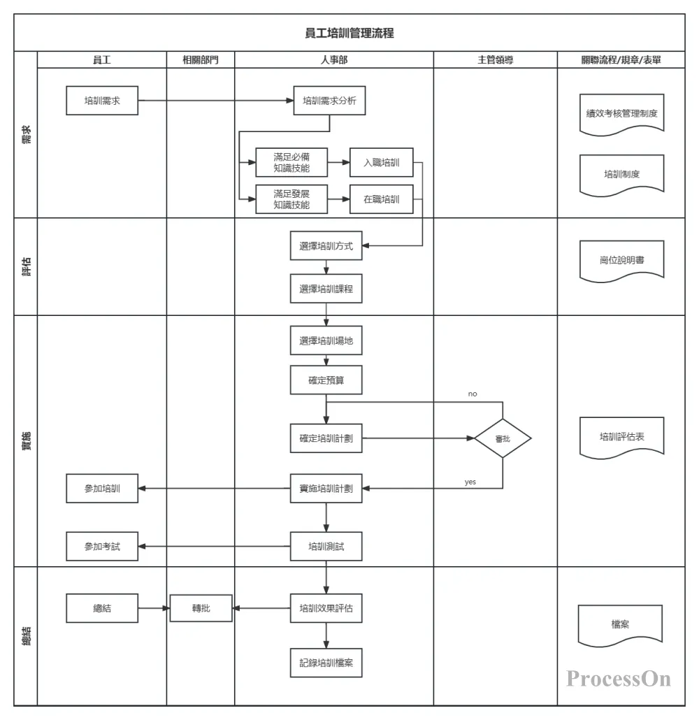
從訓練需求分析到效果評估,完整的訓練管理流程有助於提升員工能力和組織績效。
流程圖關鍵節點:
年度/季培訓需求研究(問卷、績效面談、策略解碼)
制定訓練計畫→ 審批
內部培訓:選拔內訓師,發展課程
外部訓練:篩選供應商,簽訂協議
發布訓練通知→ 員工報名
組織實施(場地、簽到、物料)
訓練效果評估(一級反應評估、二級學習評估)
訓練檔案歸檔(課件、簽到表、考核結果)
跟進訓後行為改變(三級行為評估,可選)
常用分支:訓練取消、未達標補訓等。

你可以在流程圖的節點上添加鏈接,關聯到具體的培訓課程表、評估問卷模板;也可以為不同培訓項目製作子流程,通過超鏈接跳轉。
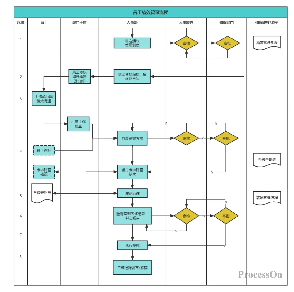
績效管理不是年底打分,而是貫穿全年的PDCA循環。
流程圖關鍵節點:
目標設定階段:
公司目標分解到部門→ 部門目標分解到個人
員工自擬績效計畫→ 與上司溝通確認
績效執行與輔導:
定期檢查進度(週/月例會)
上級提供資源支援與回饋
員工記錄關鍵事件
績效評估階段:
員工自評→ 上級評價→ 跨部門評議(360度可選)
校準會(避免評分分佈偏差)
結果確認與簽署
結果應用:
績效獎金/調薪/升遷/培訓/改進計劃
績效面談與改進:
面對面回饋結果→ 制定下一個週期改進計劃

薪酬涉及員工切身利益,要求零差錯、按時限。
流程圖關鍵節點:
收集考勤資料(遲到、早退、請假、加班)
收集績效結果(與薪酬掛鉤部分)
收集社保、個稅變動訊息
核算應發薪資、扣款、實發薪資
薪資複核(HR負責人+財務)
編制工資條(電子或紙本)
銀行報盤→ 財務審核打款
薪酬報表歸檔

離職管理是否規範,直接影響企業勞動糾紛風險與雇主品牌。
流程圖關鍵節點:
員工提交離職申請(書面或系統)
離職面談(了解原因、挽留嘗試)
審核流程:直接上司→ HR → 總經理(依權限)
工作交接:部門內工作文件、專案資料移交
資產交接:電腦、手機、門禁卡、鑰匙、重要文件
財務結算:剩餘工資、報銷、違約金(如有)
解除勞動合約證明開具
社保停繳/轉移
刪除系統帳號、企業信箱、門禁權限
離職檔案歸檔

以上六大流程,都可以在ProcessOn中快速實現。 ProcessOn是線上流程圖、心智圖、UML圖工具,特別適合HR團隊使用:
海量模板:在範本社群搜尋「招募流程」「入職流程圖」「離職流程」等關鍵字,即可找到現成的專業模板,一鍵復用,在此基礎上修改更有效率。
拖曳式操作:無需繪圖基礎,從左側圖元庫拖曳形狀到畫布,連接線自動吸附對齊。
團隊協作:HR團隊可以多人同時編輯一張流程圖,評論溝通,即時保存,告別反覆傳文件。
多格式匯出:支援匯出為PNG、JPG、PDF、Visio等格式,方便放入製度文件、PPT或列印張貼。
雲端儲存:所有檔案自動儲存,歷史版本可追溯,再也不怕修改遺失。
人力資源管理的未來趨勢是“精益化”與“數位化”,而工作流程圖正是連接兩者的橋樑。透過將招募、入職、培訓、績效、薪資、離職六大核心流程視覺化,HR可以將自己從繁瑣的事務性溝通中解放出來,聚焦於更有價值的策略夥伴工作。
造訪ProcessOn官網,註冊即可免費使用。在範本庫搜尋“HR”或“人力資源管理”,開始製作你的第一個工作流程圖!