En un mercado altamente competitivo, un producto exitoso requiere una lógica de diseño sólida y un proceso de implementación completo. Desde comprender los patrones cognitivos del usuario hasta definir la arquitectura funcional e impulsar el desarrollo y el lanzamiento, cada paso exige un pensamiento claro y una colaboración eficiente.
Estos diagramas profesionales se pueden crear fácilmente con herramientas como ProcessOn , que admite diversos tipos de diagramas, como diagramas de flujo y mapas mentales. Te ayudarán a organizar tus ideas rápidamente, visualizar información compleja y mejorar significativamente la comunicación y la eficiencia laboral.
La clave del diseño de productos reside en comprender a los usuarios, y para ello, es fundamental dominar las leyes de la cognición humana. Un producto que se adapta a los hábitos cognitivos de los usuarios les permite empezar a usarlo rápidamente, reduce el tiempo de aprendizaje y mejora la experiencia de usuario.

Cognición humana y diseño de productos
Este diagrama de flujo ilustra claramente la correspondencia entre la cognición humana y el diseño de productos: los humanos construyen nuevos conocimientos mediante la identificación de señales, la experimentación y la retroalimentación, mientras que el diseño de productos apoya el proceso cognitivo del usuario a través del diseño perceptivo, la guía natural y los mecanismos de retroalimentación, logrando así un ciclo iterativo de cognición y diseño. ProcessOn permite crear diagramas similares rápidamente; basta con visitar el sitio web oficial, registrarse, seleccionar una plantilla de diagrama de flujo, arrastrar y soltar elementos gráficos y conectar líneas para completar el proceso. También permite la edición colaborativa en tiempo real por equipos.
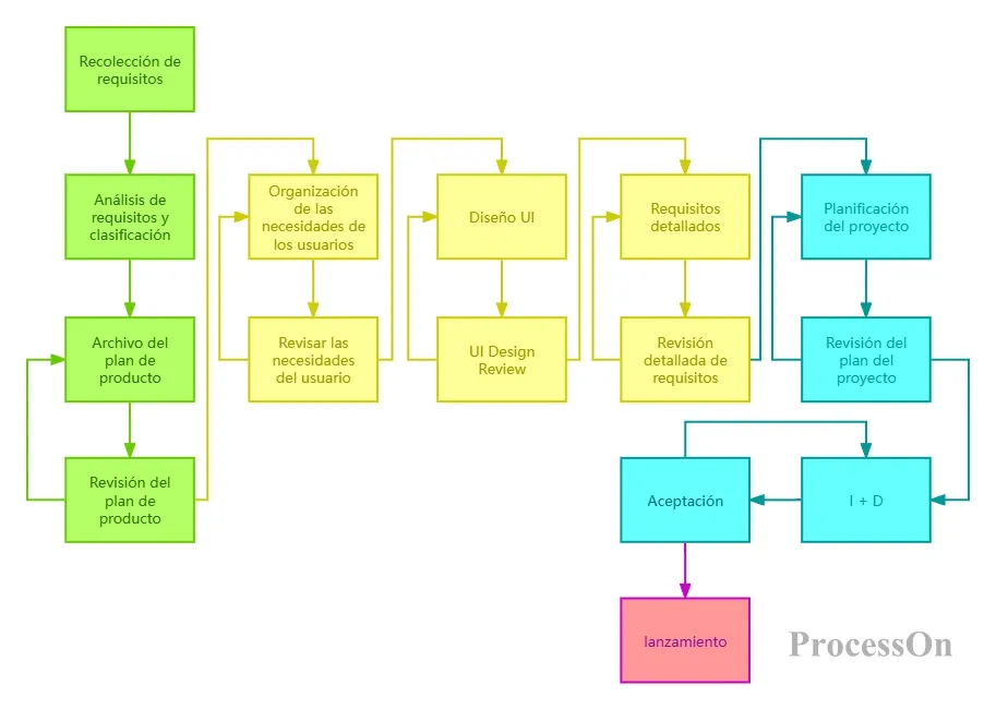
El diseño de productos no es una actividad creativa aislada, sino que requiere una gestión integral a lo largo de todo el proceso: recopilación de requisitos, diseño, desarrollo e implementación. Un proceso claro garantiza que cada etapa se desarrolle sin problemas, evitando discrepancias en la información y el desperdicio de recursos.

Proceso de diseño y desarrollo de productos
Esta plantilla utiliza distintos colores para diferenciar etapas como el procesamiento de requisitos, el diseño de la interfaz de usuario, el desarrollo del proyecto y la implementación. Los pasos y la lógica de cada etapa se visualizan claramente. Por ejemplo, se pueden revisar y optimizar los requisitos, y realizar ajustes si la aprobación del desarrollo no es satisfactoria. La biblioteca de plantillas de ProcessOn ofrece una gran cantidad de plantillas de flujo de trabajo profesionales que puede reutilizar directamente o modificar según las necesidades del proyecto. Una vez finalizada la creación, también puede exportarla en varios formatos, como PDF y PNG, para compartirla fácilmente con el equipo.
Tras definir la lógica y el proceso de diseño, es necesario estructurar la arquitectura funcional del producto y sus módulos detallados. Los mapas mentales son una herramienta excelente para este tipo de trabajo, ya que permiten desglosar rápidamente información compleja y clarificar las relaciones jerárquicas.

Diseño de producto para aplicaciones de revistas de moda
Tomando como ejemplo el diseño de una aplicación de revista de moda , el mapa mental se extiende desde el tema central hasta ramas como inicio de sesión/registro, página de inicio y estilo de vida . Cada rama se subdivide en detalles como funciones, procesos y roles, lo que permite visualizar claramente la arquitectura completa del producto. De esta forma, los desarrolladores conocen los límites de los módulos, los diseñadores la navegación entre páginas y los evaluadores la cobertura de los casos de prueba.
Si necesitas organizar tus productos, también puedes usar la función de mapas mentales de ProcessOn para añadir gradualmente subramas a partir del tema central. Además, puedes diferenciar los distintos módulos ajustando los colores y los iconos para que la información sea más intuitiva.

Diseño de experiencia de usuario y de producto
Este mapa mental describe sistemáticamente los elementos centrales del diseño de productos desde las perspectivas de las necesidades del usuario, la experiencia del usuario y el diseño de interacción, lo que lo hace adecuado para construir el marco general en las primeras etapas del diseño.

Diagrama de estructura funcional de la aplicación de comercio electrónico
Si necesitas centrarte en las funcionalidades principales, también puedes usar mapas mentales simplificados como estos para resaltar los módulos clave del producto y evitar dispersar tus esfuerzos en funciones secundarias. Las plantillas de ProcessOn se pueden modificar y ajustar en cualquier momento, ya sea para añadir detalles o simplificar el contenido, de forma rápida.
El diseño de productos es un proceso integral que comienza con la percepción del usuario, continúa con el control del proceso y, finalmente, se traduce en funciones específicas. En este proceso, herramientas de visualización como diagramas de flujo y mapas mentales pueden ayudarnos a clarificar nuestras ideas, organizar la información y mejorar la eficiencia de la colaboración.
ProcessOn, una herramienta profesional de representación gráfica en línea, admite diversos tipos de gráficos y cuenta con una amplia biblioteca de plantillas profesionales. Ya sea para clarificar la lógica cognitiva, gestionar procesos de desarrollo o desglosar las características de un producto, ProcessOn lo gestiona todo con facilidad. Si además desea mejorar la eficiencia y la profesionalidad del diseño de su producto, ¿por qué no prueba ProcessOn? Elija una plantilla adecuada y comience a crear sus propios gráficos para que el complejo proceso de diseño sea claro y eficiente.