製品の設計と最適化において、ユーザーフロー図はユーザーと製品間の相互作用ロジックをグラフィカルに表示します。製品オペレーターとして、ユーザーフロー図の描画と適用を習得することが、ユーザーエクスペリエンスを向上させ、製品パスを最適化する鍵となります。この記事では、ユーザーフロー図の基本的な概念と実践的なスキルを詳しく理解し、製品のユーザーエクスペリエンスプロセスをより適切に設計するのに役立つことを願っています。
ユーザーフロー図は、ユーザーが製品やサービスを使用するプロセスにおいて、開始点から終了点まで実行する一連の手順を視覚的に表現したものです。ユーザーの視点に焦点を当て、ユーザーと製品間のインタラクション ロジックをグラフィカルに表示することで、チームがユーザーの行動を理解し、問題点を特定し、エクスペリエンスを最適化するのに役立ちます。

ユーザーの行動を理解する: フローチャートを通じて、チームはユーザーが製品とどのようにやり取りするかを明確に把握し、ユーザー パスの自然な流れと潜在的な障害を発見できます。
ユーザー エクスペリエンスを最適化: ユーザー ジャーニーにおける摩擦ポイントを特定して排除し、ユーザーの満足度とロイヤルティを高めます。
チームコラボレーションの促進: コミュニケーションツールとして、 UX デザイナー、開発者、製品マネージャーなどの役割がユーザー行動に関する理解を共有し、部門間の協力を促進するのに役立ちます。
意思決定を支援: フローチャート ベースの分析により、製品の反復と機能の最適化のためのデータ サポートが提供されます。
1. 目標とユーザーのニーズを明確にする
製品内のユーザー エクスペリエンス プロセスを整理するには、まず、ユーザー アクティビティの改善、売上の増加、ユーザー維持率の向上など、製品の中核となるビジネス目標を決定する必要があります。ユーザーインタビュー、アンケート、行動データ分析などの方法を通じて、各チャネルのユーザーの特性、ニーズ、問題点、期待を深く理解し、ユーザーポートレートを形成し、さまざまなチャネルのユーザーの主な使用シナリオとビジネスプロセスを明らかにすることができます。
2. 既存のビジネスプロセスの合理化
ソーシャル メディア、検索エンジン、直接訪問、パートナーの推奨など、ユーザー ソース チャネルを分類します。各チャネルについて、ユーザーが製品にアクセスしてから主要なビジネス アクション (登録、購入、共有など) を完了するまでの完全なフロー チャートを描きます。
フローチャート ツール (Visio、 ProcessOnなど) を使用してプロセスを視覚化し、簡単に分析および最適化できるようにします。ユーザーの意思決定ポイント、コンバージョンのボトルネック、解約率の高いリンクなど、プロセス内の主要なノードを特定します。
3. プロセスにおける問題と機会を分析する
、ユーザーが遭遇する可能性のある問題点を分析し、手順の簡素化、パーソナライズされた推奨事項の提供、ユーザーガイダンスの強化など、プロセスを最適化する機会を探します。ユーザー行動データ、コンバージョン率データ、A/B テスト結果などを使用して、分析プロセスにおける問題と機会を定量化します。
4. ビジネスプロセスの最適化
不要な手順を削除し、関連する操作を統合し、ユーザーの認知的負担を軽減し、インターフェース設計を最適化し、明確なナビゲーションとフィードバックを提供し、ユーザー操作の流暢性を高めます。ユーザーのポートレートと行動データに基づいてパーソナライズされたコンテンツと推奨事項を提供し、ユーザー満足度を向上させます。さまざまなチャネルにわたるユーザー プロセスが重要なポイントで一貫性と整合性を保ち、ユーザーのクロスチャネル エクスペリエンスを向上させます。
5. 検証と反復
対象ユーザーを招待してプロセステストを実施し、フィードバックを収集し、最適化の効果を検証します。同時に、主要なビジネス指標(コンバージョン率、維持率、ユーザー満足度など)を監視して、プロセス最適化の影響を評価します。ユーザーからのフィードバックとデータ分析結果に基づいて、ビジネスプロセスを継続的に反復して最適化し、クローズドループを形成します。
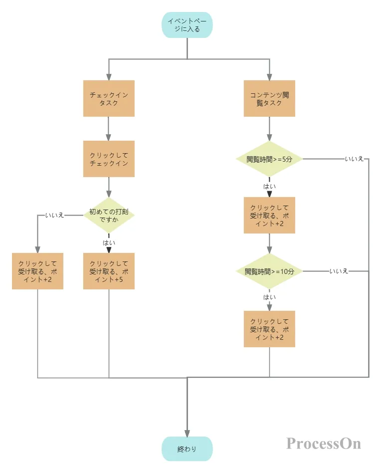
例: オンライン ショッピング プラットフォームのユーザー購入プロセス。

オンラインショッピングプラットフォームのユーザー購入フローチャート
この例から、ユーザーがプラットフォームにアクセスしてから購入を完了するまでのプロセス全体と、各ステップにおける重要な意思決定ポイントとユーザーの行動を明確に把握できます。
Visio、 ProcessOn などのオンラインフローチャート ツールなど、個人またはチームの習慣に応じて適切な描画ツールを選択できます。
ProcessOnを使用することをお勧めします。豊富なシンボル ライブラリとスタイル変更機能が提供され、ユーザーはチャートをすばやく作成して美しくすることができます。
1. ProcessOn公式サイトを開き、個人ファイルページに入り、「新規」をクリックしてフローチャートを作成します。または、テンプレート コミュニティにアクセスして「ユーザー フロー図」を検索し、テンプレートを選択します。
2. 左側のグラフィック ライブラリから、四角形、ダイヤモンド、矢印などの必要なシンボルをドラッグします。矢印を使用してステップを接続し、フローが正しい方向であることを確認します。また、主要なステップの横にコメントを追加して、ユーザーの行動、意思決定ロジック、または主要な指標を説明します。

3. グラフィックを選択し、上部のツールバーを使用して色、フォント、レイアウトなどを調整し、ユーザーフロー図をより美しく読みやすくします。

4. 図面が完成したら、画像または PDF 形式でエクスポートし、企業のドキュメントに挿入してチーム メンバーと共有できます。フローチャートを同僚や顧客と直接共有して、チーム メンバーがオンラインで表示または編集できるようにすることもできます。

ProcessOn テンプレート コミュニティには、参照用のユーザー フロー チャートテンプレートが豊富に含まれており、コピーして使用することで描画効率を向上させることができます。以下は共有されているテンプレートの一部です。




ユーザーフロー図は、製品の設計と最適化に欠かせないツールです。これにより、ユーザーの行動を深く理解し、ユーザー エクスペリエンスを最適化し、チームのコラボレーションを促進することができます。ユーザーフロー図の描画と適用を習得すると、製品に対するユーザー ジャーニーがよりスムーズかつ効率的になります。